Название: Понятие и сущность инноваций на предприятии
Вид работы: реферат
Рубрика: Экономика
Размер файла: 75.53 Kb
Скачать файл: referat.me-384521.docx
Краткое описание работы: Введение Прежде всего, необходимо ответить на вопрос: «Что же такое инновация?» Слово инновация является синонимом нововведения, или новшества и может использоваться наряду с ними. Понятие инновация распространяется на новый продукт или услугу, способ их производства, новшество в организационной, финансовой, научно-исследовательской и других сферах, любое усовершенствование, обеспечивающее экономию затрат или создающее условия для такой экономии.
Понятие и сущность инноваций на предприятии
Введение
Прежде всего, необходимо ответить на вопрос: «Что же такое инновация?» Слово инновация является синонимом нововведения, или новшества и может использоваться наряду с ними. Понятие инновация распространяется на новый продукт или услугу, способ их производства, новшество в организационной, финансовой, научно-исследовательской и других сферах, любое усовершенствование, обеспечивающее экономию затрат или создающее условия для такой экономии.
Современный этап становления рыночной экономики России требует создания системы инновационной политики. Под государственной инновационной политикой понимается комплекс целей, а также методов воздействия государственных структур на экономику и общество в целом, связанных с инициированием и повышением экономической и социальной эффективности инновационных процессов. Инновационная политика приобретает важное значение в условиях повышения инновационной активности коммерческих и государственных предприятий и структурной перестройки страны в целом.
Ранее в условиях нерыночных отношений в экономике России инновационными процессами Централизованно управляли административно-командными методами государственные органы власти (министерства, государственные комитеты, главные управления, администрации всех уровней), а также их представители на государственных предприятиях в лице директоров.
Переход к рынку усиливает технологическую конкуренцию, приводит к банкротству тех, кто использует и производит устаревшую продукцию, и обеспечивает сверхприбыль (в основе которой дифференциальный научно технический доход) пионерам научно-технического прогресса, активным новаторам.
Сейчас Россия находится на перепутье: пойти по пути сырьевого придатка мирового сообщества или по пути технологически развитых экономик? Разумеется, второй путь более предпочтителен, но требует больших усилий от всех хозяйствующих субъектов страны. Все зависит от того, будет ли в ближайшее время в стране сформирован эффективный рынок инноваций. Пока же он настолько не зрелый, что говорить о какой либо его эффективности не приходится. Поэтому в настоящее время имеется настоятельная необходимость создания научно практических основ деятельности инновационной политики. Для этого можно использовать имеющиеся научные и практические разработки зарубежных ученых и первые положительные успехи в этой области российских предпринимателей.
Несмотря на сложное экономическое положение многих коммерческих организаций, в настоящее время начинает проявляться тенденция к усилению их инновационной активности, особенно в области продуктовых и технологических инноваций. Это требует соответствующих финансовых, кадровых и материально-технических ресурсов, а также специальной подготовки, переподготовки и повышения квалификации менеджеров в области экономики, организации и управления инновационными процессами.
Важное место для дальнейшего развития и повышения экономической эффективности инновационной деятельности коммерческих организаций занимает научно обоснованная инновационная политика администраций регионов, крупных городов и муниципальных образований. Это позволяет создать благоприятные экономические и административно-правовые условия для деятельности коммерческих организаций при создании и внедрении инноваций.
Государственная инновационная политика должна создать необходимые и достаточные условия для расширения, ускорения и повышения эффективности создания и реализации различных инноваций: продуктовых, технологических, экономических, социальных и др., направленных на разработку и внедрение конкурентоспособной продукции и технологии на уровне мировых стандартов. Это должно позволить в ближайшей перспективе создать высокорентабельные промышленные производства, в том числе ориентированные на экспорт, и многочисленные коммерческие организации в сфере услуг (торговые фирмы, предприятия массового питания, транспортные организации, предприятия связи, банки, страховые общества и т. д.).
Меры по реформированию российской статистики принятые в последнее время, способствовали не только качественному совершенствованию ряда традиционных ее разделов, но и появлению совершенно новых направлений, нацеленных на исследование актуальных аспектов экономического и социального развития страны в современных условиях и на перспективу. Среди них и статистика науки и инноваций, призванная отразить процессы создания, внедрения и распространения на рынке новых либо усовершенствованных продуктов, услуг, технологических процессов. Основные задачи статистики науки и инноваций охватывают также измерение ресурсов, направляемых на инновационную деятельность, оценку факторов, благоприятствующих инновациям или тормозящихих, анализ влияния инноваций на результаты деятельности предприятий.
Цель данной работы рассмотреть научно практические основы государственной инновационной политики, правовую базу, статистику инновационной деятельности, проблемы и пути их решения.
Глава 1. Статистическое изучение инновационной деятельности
1.1. Понятие, значение инновационной деятельности и ее регулирование
В последние годы российская наука столкнулась с очень серьезными проблемами. С переходом к рыночным отношениям численность исследовательского персонала в нашей стране сократилась в несколько раз. Десятки тысяч ученых покинули страну, другие занялись посредническим или торговым бизнесом. Причина такого положения хорошо известна – недостаток финансирования. Сегодня по затратам на НИОКР на душу населения мы уступаем мировым лидерам в десятки раз.
Одна из наиболее актуальных проблем российской экономики – повышение конкурентоспособности промышленности за счет ее технологического переоснащения и подъема наукоемких отраслей производства, создающих высокую добавленную стоимость. Поэтому возникает острая необходимость в получении предприятиями доступа к передовым технологиям.
Теоретически существуют два подхода. Можно пойти по пути приобретения лицензий и ноу-хау на известные технологии, виды продукции и торговые марки крупных зарубежных компаний. Другой путь – опора на собственный научно-технический потенциал, в значительной мере невостребованный сегодня отечественной промышленностью. Он является более перспективным с многих точек зрения, однако требует преодоления целого ряда финансовых и организационно-управленческих барьеров.
Сложившаяся ситуация с финансированием науки вызвала вполне закономерную реакцию – в средствах массовой информации не прекращается публикация статей в защиту российской науки. Приводятся весьма пессимистические и тревожные прогнозы, делаются выводы типа «у последней черты» и т. п. Однако многие авторы подобных публикаций забывают, что наука – это затратная статья бюджета для любого государства. И в теперешних экономических условиях, к сожалению, нельзя финансировать науку так, как это делалось ранее.
Пока российские технологии сохраняют сравнительно высокий рейтинг. Отрадно, что, несмотря на объективные трудности в сфере финансирования российской науки, сегодня можно назвать немало технологических направлений, по которым российские разработчики еще сохраняют мировое лидерство. Исследования показали, что в половине технологических направлений в России есть существенные технические или приоритетные достижения в конкретных областях. А, например, в ряде разделов лазерной технологии, ядерной техники, неразрушающего контроля и других направлениях российские разработчики держат мировое лидерство.
Есть и другие оценки, которые, в частности, получены в результате поиска российских технологий по 200 запросам иностранных компаний, проведенных фирмой Техноконсалт. Фактически такая оценка отражает мнение иностранных заказчиков из США, Японии, Южной Кореи, Западной Европы. Результат весьма обнадеживающий – 60% российских технологий были признаны соответствующими мировому уровню.[27,с.60-61]
Сегодня практически в любой отрасли можно найти технологии с хорошим экспортным потенциалом. На оборонных предприятиях имеется огромное число разработок так называемого двойного назначения, т.е. таких, которые могут использоваться как в военных, так и мирных целях. Этот потенциал по своим возможностям во многих случаях не уступает западному уровню с точки зрения конкурентоспособности и применением уникальных технологий.
Реализация инновационной продукции не превышает 10% общего объема реализации товаров предприятиями. Спрос на отечественную научно-техническую продукцию на внутреннем и внешнем рынках остается крайне низким из-за ограниченных финансовых возможностей российских покупателей, а также из-за того, что она не всегда сориентирована под конкретные заказы. Развитие российской прикладной науки тормозится также практическим отсутствием платежеспособного спроса на передовых технологии промышленных предприятий. Естественно, в этих условиях многие научные институты стали искать связи с зарубежными заказчиками. Причем «на продажу» предлагаются весьма разнообразные услуги – от готовых разработок и технологий до выполнения разовых исследовательских контактов с соответствующей передачей интеллектуальной собственности. Некоторым это удается, но в основном из-за низкой продажной стоимости интеллектуального российского потенциала.
Без продуманной государственной поддержки российскому инновационному бизнесу трудно будет встать на ноги.
Разделим регулирование на два вида: государственное регулирование и рыночное регулирование.
Государственное регулирование. Создание благоприятных условий для развития инновационных процессов – прежде всего забота органов государственной власти. Анализ государственной инновационной политики развитых стран, таких, как США, Великобритания, ФРГ, Китай, Австралия и ряд других показывает, что ключевым ее моментом является формирование в наукоемких отраслях промышленности эффективных механизмов взаимодействия между государственными и частными секторами экономики. Причем, там, где имеют место высокие риски вложения капитала, длительные сроки окупаемости и высокая конкуренция, необходимы высокий уровень менеджмента, наличие поддерживающей инфраструктуры и стимулирующей нормативно-правовой базы.
Налоговая и таможенная системы, законодательное обеспечение добросовестной конкуренции, охраны и защиты прав на интеллектуальную собственность создают у всех участников инновационного процесса высокие мотивации в быстром использовании результатов научных исследований и разработок.
В Минпромнауки России при отработке технологий государственной поддержки инновационных проектов исходят из следующих принципов:
·Государство не должно руководить реализацией проекта и регулировать коммерческие отношения его участников, оно только содействует им в достижении успеха;
·Средства для выполнения НИОКР должны играть роль катализатора для привлечения внебюджетных средств и стимулировать долевое финансирование из различных источников;
·Обязательный конкурсный отбор проектов, претендующих на финансирование.
Рыночное регулирование . Целесообразность конкретной инновационной деятельности, в конечном итоге, определяет рынок, но в условиях высокой конкуренции лишь 6-8 % научных исследований реализуется в новый продукт или технологию. Из этого следует, что при проведении исследований или разработок экономически целесообразно прекращать или перепрофилировать те из них, которые не подтвердили или потеряли коммерческий потенциал. Поэтому уже на ранних стадиях НИОКР формирования на их основе инновационных проектов решения вопроса о внедрении в производство научных результатов необходимо предусмотреть механизмы отбора тех из них, которые могут быть востребованы рынком. Это позволит исключить ситуации, при которых значительное число профинансированных в полном объеме и завершенных исследований не находят практического применения.
Следует подчеркнуть, что речь не идет НИОКР, ориентированных на создание нового наукоемкого рыночного товара, а не о госзаказе. Такую оценку следует проводить постоянно перед каждой стадией инновационного цикла, так как на каждой из них происходит увеличение затрат примерно в 10 раз.[37,с.18-19]
Рыночное регулирование инновационной деятельности должно обязательно сочетаться с государственной поддержкой , выражающейся, главным образом, в стимулировании этих процессов, создании благоприятных правовых и финансовых условий для развития, особенно на начальных этапах. В то же время для проектов, непосредственно ориентированных на коммерческий успех, она должна сочетаться с финансовыми организационным участием заинтересованных субъектов рынка.
Инновационная политика как объект управления
Сегодня не возникает сомнений в том, что только инновационная система может быть конкурентоспособной и эффективно развиваться в рыночной среде. Управление инновационной деятельностью должно учитывать особенности культурных, исторических и географических особенностей территорий. Реализация инновационной политики возможна, если в структуре управления областной и городской администрации эффективно работают комитеты или иные структуры, определяющие и способствующие реализации данной политики.
Каждое общество существует в своей локальной и глобальной среде, которая определяет господствующие идеи века, технологию, институты, обычаи. Экономическая система создается во взаимодействии внутренней культуры, институтов и политики с локальной и глобальной средой. Сначала формируется культура, которая затем вместе с другими факторами помогает становлению экономической системы.
Проблема формирования рыночной культуры бизнеса за последние годы в России трансформировалась в необходимость именно инновационной культуры на уровне государства. Практика рыночных условий заставляет каждую систему вводить разнообразные новшества с учетом изменений, происходящих во внешней среде. Система, которая не устает совершенствоваться, постоянно вносить изменения в систему управления, социальную и экономическую среду, имеет хорошие шансы сохранить свои конкурентные преимущества. Системе, как основе её развития присущи виды деятельности:
Рис. Основные виды инновационной деятельности системы[34,с.21-23]
В результате изменения внешней среды возникают как новые потребности, так и новые знания.
Перспективы развития инновационной деятельности в экономике России связаны, прежде всего, с «Основами политики Российской федерации в области развития науки и технологий на период до 2010 года и дальнейшую перспективу», обсужденными на совместном заседании Совета безопасности РФ и совета при Президенте РФ по науке и высоким технологиям 20 марта 2002 года и утвержденными Президентом В.В Путиным 30 марта 2002 года.[38]
В этом документе признаны два главных взаимосвязанных направления государственной политики в этой области:
- Формирование национальной инновационной системы
- сохранение и развитие кадрового потенциала научно-технического комплекса страны
Научно-технические разработки и изобретения являются приложением нового знания с целью его практического применения, а научные инновации – это материализация новых идей и знаний, открытий , изобретений с целью их реализации для удовлетворения определенных запросов потребителей или рынка. Непременным свойством инновации является научно-техническая новизна. Реализуемость по отношению к инновации выступает как потенциальное свойство, для достижения которого необходимы определенные усилия. Следовательно, инновацию необходимо рассматривать неразрывно с инновационным процессом.
Инновации присущи в равной степени три свойства: Научно-техническая новизна, спрос, реализуемость.
Рассмотрим два варианта инноваций:

В соответствии с первым вариантом эффективность инновационной деятельности определяется не только внутренними возможностями организации, т.е. качественными характеристиками ресурсов данного предприятия, но и внешними составляющими данного процесса, такими, как спрос на новации и маркетинговая деятельность. В данном варианте новация «ищет» свое применение.
В соответствии со второй моделью новация – это завершающий этап инновационной деятельности, так как процесс инновационной деятельности начинался с исследования рынка и формирования спроса, только после этого данная потребность была реализована в виде новации.
Исходя из данных моделей, инновационное поле для любой системы состоит из трех подсистем:
- инновационные разработки;
- подсистема маркетинга (формирование спроса на инновационный продукт);
- подсистема реализации инновационного продукта.
Данная модель универсальна для управления инновационной деятельностью при развитии любой системы.
Так инновация в системе формирования и развития кадровой политики области – это новые методы, технологии, принципы и структура процесса развития и использования кадрового потенциала области.
Инновационность концепции формирования кадровой политики в условиях рыночных трансформаций заключается в следующих положениях:
- гибкость и адаптивность стратегии формирования развития кадрового потенциала;
- соединение человека с собственностью и властью, обеспечивающее свободу каждого в выборе вида трудовой деятельности;
- признание права многих субъектов решать вопросы воспроизводства кадрового потенциала;
- активное участие в выборе кадровой политики и ее реализации;
- гибкие механизмы и инновационные технологии кадровой деятельности;
- непрерывное обновление инновационных технологий;
- социальная ответственность при формировании и развитии и использовании кадрового потенциала области;
- постоянная обновляемость технологий, методов и подходов при формировании кадровой политики.
Обязательным условием формирования инновационной культуры является разработка региональных программ поддержки инноваций. В структуре управления городской и областной администраций должны эффективно работать комитеты или иные структуры, определяющие и способствующие реализации инновационной политики. Документально оформленные положения данной политики должны содержать набор основных проектов и мероприятий, реализация которых направлена на развитие конкурентоспособных производств и технологий, использование местных природных ресурсов, производственного и трудового потенциалов, создание продуктовых и технологических новшеств и др.
Управление инновационной деятельностью в рыночных условиях для России должно учитывать особенности культурных, исторических и географических особенностей территорий. Процесс управления должен выявить факторы, тормозящие и способствующие нововведениям. Огромную роль при формировании инновационной культуры играет создание современных инновационных систем:
- Сети органов и организаций, осуществляющих создание, накопление, передачу и использование информации;
- Освоение Российским обществом информационной культуры и приобретение компьютерной грамотности;
- Формирования банков данных по различным направлениям.
Для эффективности формирования информационных кадровых потоков региона и координации действий необходимо соединить их в локальную единую сеть:

Рис. Взаимодействие «Ассоциации» с кадрообразующими структурами региона[34,с.21-23]
Каждая структура, входящая в данную «Ассоциацию», выполняет определённые функции на региональном рынке труда и, в конечном итоге, формирует кадровый потенциал и среду развития и использования данного потенциала. В «Ассоциацию» они объединяются, в основном, для получения реальной информации о рынке труда и рыночной среде, при этом выполняя самостоятельно свою функцию на должном уровне. Более подробный анализ их деятельности позволит определить их слабые стороны деятельности данных структур, а следовательно, разработать эффективную модель формирования кадрового потенциала.
1.2.Классификация инноваций
Для успешного управления инновационной деятельностью необходимо
тщательное изучение инноваций. Прежде всего, необходимо уметь различать
инновации. В изученной литературе приведен ряд классификаций инноваций.
Например, А.И. Пригожин [30] предлагает типологию нововведений по 9 признакам:
1) по типу новшества:
- материально-технические (техника, технология, материалы);
- социальные;
- экономические;
- организационно-управленчекие;
- правовые;
- педагогические;
2) по инновационному потенциалу:
- радикальные (базовые);
- комбинаторные (использование различных сочетаний);
- модифицирующие (улучшающие, дополняющие);
3) по принципу отношения к своему предшественнику:
- замещающие (вместо устаревшего);
- отменяющие (исключают выполнение операций);
- возвратные (к предшественнику);
- открывающие (новые, аналогов нет);
4) по объему применения:
- точечные;
- системные (технологические, организационные и т.п.);
- стратегические (принципы управления, производства);
5) по эффективности (целям):
- эффективность производства;
- эффективность управления;
- улучшение условий труда и т.д.;
6) по социальным последствиям:
- вызывающие социальные издержки;
- новые виды монотонного труда;
- вредные условия и т. п.;
7) по особенностям механизма своего осуществления:
- единичные (на один объект);
- диффузные (на многие объекты);
- завершенные и незавершенные;
- успешные и неуспешные;
8) по особенностям инновационного процесса:
- внутриорганизационные;
- межорганизационные;
9) по источнику инициативы:
- прямой социальный заказ;
- в результате изобретения.
М. Хучек [39] предлагает классифицировать по 7 критериям:
1) оригинальность характера изменений:
- оригинальные (творческие);
- неоригинальные (подражающие);
2) степень сложности:
- несвязанные (мелкие усовершенствования);
- связанные (коллективный результат);
3) отрасль хозяйства:
- материализованные (твердые);
- нематериализованные (мягкие, управленческие);
4) степень новизны:
- новинки в мировом масштабе;
- новинки в стране или отрасли;
- новинки на предприятии;
5) радиус действия:
- внедренные вне предприятия;
- внедренные на предприятии;
6) социально психологические условия внедрения:
- рефлекторно осознаваемые;
- внедренные без длительного обдумывания;
- запланированные;
- внеплановые;
7) сфера применения:
- технические и технологические;
- организационные и экономические;
- общественные (внепроизводственные).
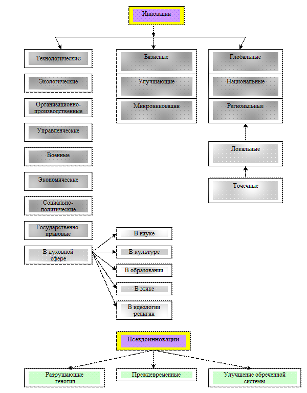
Классификация инноваций по академику Яковцу Ю.В. :[14,с.12] представлена на рис.
К различным инновациям требуются разные подходы к их осуществлению и государственному регулированию.
«Основными критериями классификации инноваций должны быть следующие:
1. комплексность набора учитываемых классификационных признаков для анализа и кодирования;
2. возможность количественного (качественного) определения критерия;
3. научная новизна и практическая ценность предлагаемого признака классификации.
С учетом приведенных критериев предлагается следующая классификация инноваций [13. c.31-35] представленная на рис.

Рис. Классификация инноваций данная академиком Яковцом Ю.В.
| Признак классификации | Виды инноваций | Схема классификации | ||
1. Уровень новизны инноваций |
1.1. радикальные (внедрение изобретений, открытий, патентов) 1.2. Ординарные (ноу-хау, рационализаторские предложения и т.д.) |
![]() |
||
| 2. Стадия жизненного цикла товара (ЖЦТ), на которой внедряется инновация или разрабатывается новшество | 2.1. Инновации, внедряемые на стадии стратегического маркетинга 2.2. То же НИОКР 2.3. Организационно-технологическая подготовка производства 2.4. Производство (включая тактический маркетинг) 2.5. Сервис, осуществляемый изготовителем |
![]() |
||
| 3. Масштаб новизны инновации | 3.1. Инновации, новые в мировом масштабе (открытия, изобретения, патенты) 3.2. Новые в стране 3.3. Новые в отрасли 3.4. Новые для фирмы |
![]() |
||
| 4. Отрасль народного хозяйства, где внедряется инновация | 4.1. Новшества и инновации, созданные в сфере науки 4.2. ……в сфере образования 4.3. В социальной сфере (культура, искусство, здравоохранение и т.д.) 4.4. В материальном производстве (промышленность, строительство, сельское хозяйство и т.д.) |
![]() |
||
| 5. Сфера применения инновации | 5.1. Инновация для внутреннего применения (внутри фирмы) 5.2. Новшества для накопления на фирме 5.3. Новшества, в основном для продажи |
|
||
| 6. Частота применения инновации | 6.1. Разовые 6.2. Повторяющиеся (диффузия) |
|
||
| 7. Форма новшества – основы инновации | 7.1. Открытия, изобретения, патенты 7.2. Рационализаторские предложения 7.3. Ноу-хау 7.4. Товарные знаки, торговые марки, эмблемы 7.5. Новые документы, описывающие технологические, производственные, управленческие процессы, конструкции, структуры, методы и т.п. |
|
||
| 8. Вид эффекта полученного в результате внедрения инновации | 8.1. Научно-технический 8.2. Социальный 8.3. экологический 8.4. Экономический (коммерческий) 8.5. Интегральный |
|
||
| 9. Подсистема системы инновационного менеджмента, в которой внедряется инновация | 9.1. Подсистема научного сопровождения 9.2. Целевая подсистема 9.3. Обеспечивающая подсистема 9.4. управляемая подсистема 9.5. Управляющая подсистема |
|
Приведенная классификация охватывает все аспекты инновационной деятельности. Для упрощения управления инновационной деятельностью на основе этой классификации инновации можно кодировать. Кодирование может быть укрупнённым (с одним знаком для признака) и детальным (с двумя и более знаками для признака). При укрупнённом кодировании код инновации будет иметь 9 цифр:
| Места для цифр кода инновации | Признак классификации инновации | ||||||||||||||||
![]() |
|||||||||||||||||
| Схема кодирования инновации | |||||||||||||||||
Пример кода инновации: 121132151, где цифры означают вид инновации по конкретным признакам, например: первая цифра означает – радикальное новшество; вторая – новшество разработано на стадии НИОКР; третья – новшество мирового уровня; четвертая – новшество создано в сфере науки; пятая – новшество создано в основном для продажи; шестая – инновация повторяющаяся; седьмая – инновация на основе изобретения; восьмая – эффект получен интегральный; девятая – инновация относится к подсистеме научного сопровождения системы инновационного менеджмента.
Другой пример инновации: 244411544. Это ординарная инновация, внедренная в производстве, новая для фирмы, промышленная, внутреннего применения, разовая, рационализирующая производственный процесс, дающая экономический эффект, относящаяся к управляющей подсистеме системы инновационного менеджмента.
Кодировать инновации можно в рамках страны и в мировом масштабе. В этом случае перед рассмотренным выше кодом указываются коды страны, отрасли, фирмы, взятые из системы сертификации.
Кодирование инновации позволяет автоматизировать процесс их нахождения и отбора, что дает значительный экономический эффект и активизирует инновационную деятельность.
1.3.Показатели результатов инновационной деятельности
Непосредственная трансформация идей в новые продукты и технологические процессы осуществляется на стадии инновационнойдеятельности. Она предполагает комплекс научных, технологических, организационных, финансовых и коммерческих мероприятий, и именно в своей совокупности они приводят к инновациям. Научные исследования и разработки являются не только источником новых идей, но могут осуществляться на различных этапах инновационного процесса, будучи средством решения проблем, возникновение которых потенциально возможно на любой его стадии. В составе инновационной деятельности обычно выделяются шесть основных ее видов:
· производственное проектирование, включая подготовку планов и чертежей, предусмотренных для определения производственных процедур, технических спецификаций, эксплуатационных характеристик;
· технологическая подготовка и организация производства, охватывающие приобретение производственного оборудования, осуществление изменений в них, а также в процедурах, методах и стандартах производства и контроля качества; пробное производство или испытания; если предполагается дальнейшая доработка конструкции;
· приобретение неовеществленной технологии со стороны в форме патентов, патентных лицензий на использование изобретений, промышленных образцов и полезных моделей; результатов исследований и разработок; беспатентных лицензий (ноу-хау, соглашения на передачу технологий) и услуг технологического содержания (инжиниринговых, консультативных и др.);
· приобретение овеществленной технологии — машин и оборудования;
· подготовка и переподготовка персонала в связи с применением новых технологий и оборудования;
· маркетинг новых продуктов, предусматривающий виды деятельности, связанные с выпуском новой продукции на рынок, исключая развертывание дистрибьюторских сетей.
Статистика изучает количественные параметры явлений и процессов в сфере науки и инноваций в единстве с их качественной природой. Главной задачей статистики инноваций является удовлетворение потребностей общества в достоверной и надежной статистической информации о величине, структуре и динамике ресурсов и результатов научной и инновационной деятельности, их влиянии на социально-экономическое развитие страны. Предметом статистики инноваций является разработка определений и классификаций, системы соответствующих показателей и методологии их исчисления.
Для характеристики развития инноваций в отечественной и зарубежной экономической литературе, практике научно-технической политики широко применяется понятие инновационного потенциала.Появление данного понятия связано с необходимостью разработки такой экономической категории, которая бы отображала наиболее общие, существенные свойства, признаки и связи инноваций как вида деятельности, служила бы основой для формирования системы соответствующих показателей и методологии их количественного измерения.
Инновационный потенциал рассматривается как совокупность ресурсов инновационной деятельности на определенном этапе развития общества. Неотъемлемым признаком инновационного потенциала является характеристика возможностей решения как текущих, так и перспективных научно-технических задач при условии эффективного использования имеющихся ресурсов и с учетом резервов их пополнения и совершенствования. Таким образом, инновационный потенциал в конечном итоге следует рассматривать не просто как набор различных видов ресурсов, а лишь в их единстве с результатами инновационной деятельности.
Концепция статистического изучения инновационного потенциалабазируется на системном подходе к исследованию его сущности и структуры, обоснованию задач, направлений и методов статистического анализа. Только комплексное рассмотрение всех аспектов научной и инновационной деятельности и необходимых для ее осуществления ресурсов - трудовых, материальных, информационных, финансовых - во взаимосвязи с результатами их использования позволяет получить объективное представление о тенденциях научно-технического развития. Это даст возможность интегрировать разрозненные, иногда несопоставимые между собой показатели, характеризующие отдельные элементы научно-инновационного цикла, в целостную систему.
Учитывая сказанное, в составе системы показателей инновационного потенциала выделяются характеристики ресурсов инновационной деятельности, а также их внутренних и внешних связей (см. рис.).
|
1. Показатели статистики инноваций.
1.1. Показатели источников информации об инновациях.
1.2. Показатели затрат на инновации.
1.2.1.Показатели объема и структуры затрат на инновации.
1.2.2.Показатели динамики затрат на инновации.
1.3. Показатели технологического обмена.
1.3.1.Показатели приобретения технологий.
1.3.2.Показатели передачи технологий.
1.4. Показатели результатов инновационной деятельности.
1.4.1.Показатели объема, структуры и динамики производства и реализации инновационной продукции.
1.4.2.Показатели влияния инноваций на результаты деятельности предприятия.
1.4.2.1. Показатели экономии затрат производственных ресурсов в результате внедрения инноваций.
1.4.2.2. Показатели прибыли от реализации инновационной продукции.
1.5. Показатели инновационной активности промышленных предприятий.
2. Статистические показатели, характеризующие влияние науки и инноваций на экономический рост.
2.1. Показатели технологической структуры экономики.
2.2. Показатели экспорта и импорта технологий (баланс платежей за технологии).
2.3. Оценка влияния инноваций на рост производительности труда и занятость.
2.4. Интегрированная оценка вклада научно-технического прогресса в прирост валового внутреннего продукта.
Особенности статистического изучения инновационной деятельности
Инновациипредставляют собой новые или усовершенствованные продукты, внедренные на рынке, новые или усовершенствованные технологические процессы, используемые в практической деятельности, либо новые подходы к социальным услугам. Непосредственная трансформация идей в новые или усовершенствованные продукты и технологические процессы осуществляется на стадии инновационнойдеятельности. Она предполагает комплекс научных, технологических, организационных, финансовых и коммерческих мероприятий, и именно в своей совокупности они приводят к инновациям.
Действующие в настоящее время международные нормы сбора статистических данных об инновациях разработаны применительно только к технологическим инновациям.Они представляют собой конечный результат инновационной деятельности, получивший воплощение в виде нового или усовершенствованного продукта (процесса), внедренного на рынке и используемого в практической деятельности. Инновация считается осуществленной в том случае, если она внедрена на рынке или в производственном процессе. Соответственно различаются два типа технологических инноваций - продуктовые и процессные, которые в свою очередь классифицируются в статистике по степени новизны. Продуктовые инновацииохватывают внедрение новых или усовершенствованных продуктов. Процессная инновация - это освоение новых или значительно усовершенствованных методов производства, изменения в оборудовании или организации производства либо и то и другое. Нововведения в области организации и управления производством, информационных технологий, коммунальных и социальных услуг не рассматриваются в составе технологических инноваций. Кроме того, не подлежат учету в качестве инноваций несущественные видоизменения продуктов и технологических процессов, под которыми подразумеваются эстетические изменения в продуктах (в цвете, декоре и т.п.). Классификация инноваций по степени новизны осуществляется по технологическим параметрам, а также с рыночных позиций. С точки зрения технологических параметров инновации подразделяются по следующим признакам: продуктовые инновации — применение новых материалов; применение новых полуфабрикатов и комплектующих; получение принципиально новых функций (принципиально новые продукты); процессные инновации — новая технология производства; более высокий уровень автоматизации; новые методы организации производства (применительно к новым технологиям). С позиций новизны рынка различаются инновации новые для отрасли в стране; новые для данного предприятия.
Оценка инновационной активности предприятий
Единицей отчетности в статистике инноваций являются инновационно-активныепредприятия.Их идентификация базируется на расширенном круге признаков, включающих помимо внедрения новых или усовершенствованных продуктов (процессов) участие в других видах инновационной деятельности — выполнение исследований и разработок; приобретение патентных и беспатентных лицензий; проведение маркетинговых исследований. Учитывается также осуществление определенных видов деятельности, связанных с начальными и промежуточными стадиями внедрения (производственные проектно-конструкторские работы, технологическая подготовка производства, пробное производство и испытания, обучение и подготовка персонала приобретение машин, оборудования, установок и прочих основных фондов и осуществление капитальных затрат, связанных с внедрением продуктовых и процессных инноваций). На этой основе рассчитываются показатели уровня инновационной активности предприятий, характеризующие степень их участия в осуществлении инновационной деятельности в целом или отдельных ее видов в течение определенного периода времени (в зависимости от периодичности статистического наблюдения — одного года либо трех-пяти лет). Уровень инновационной активности предприятий обычно определяется как отношение количества инновационно-активных, т.е. занятых какими-либо видами инновационной деятельности, предприятий к общему числу обследуемых за определенный период времени предприятий в стране, отрасли, регионе. В аналитической практике используются интегральная оценка уровня инновационной активности предприятий, охватывающая все виды инновационной деятельности за рассматриваемый период времени; оценки, учитывающие в качестве инновационно-активных предприятия, занятые исключительно каким-либо одним видом инновационной деятельности, а также основанные на измерении результатов инновационной деятельности.
Показатели затрат на технологические инновации
Показатели затрат на технологические инновации занимают центральное место в статистике инноваций. Это обусловлено их экономической значимостью, важностью для оценки состояния и перспектив технологического развития. Затраты на технологические инновации представляют собой выраженные в денежной форме фактические расходы, связанные с осуществлением различных видов инновационной деятельности. В составе затрат на инновации статистика учитывает текущие и капитальные затраты. В зависимости от целей учета и анализа возможны два подхода к измерению затрат на инновации: расчет затрат на инновации, либо осуществляемые на предприятии в течении года, либо внедренные в течении года. Статистическое наблюдение обычно базируется на первом из этих вариантов.
Для решения широкого круга аналитических задач в статистике используются группировки затрат на технологические инновации, на основе которых появляется возможность сделать выводы о структуре и источниках образования финансовых ресурсов инновационной деятельности, сложившихся пропорциях между отдельными ее видами, целевой ориентации инновационной деятельности предприятий.
В зависимости от вида инновационной деятельности выделяются:
· затраты на научные исследования и разработки, связанные с внедрением новых продуктов и технологических процессов;
· затраты на приобретение прав на патенты, лицензий на использование изобретений, промышленных образцов, полезных моделей;
· затраты на приобретение беспатентных лицензий у сторонних предприятий;
· затраты на приобретение программных средств, связанные с осуществлением инноваций;
· затраты на производственные проектно-конструкторские работы, связанные с технологическим оснащением, организацией производства и начальным этапом выпуска новой продукции;
· затраты на технологическую подготовку производства, пробное производство и испытания, связанные с внедрением технологических инноваций;
· затраты на подготовку и переподготовку персонала в связи с внедрением технологических инноваций (работой по новым технологиям и на новом оборудовании);
· затраты на маркетинговые исследования по выпуску новых продуктов на рынок, включая зондирование рынка, адаптацию продукта к различным рынкам, рекламу (исключая расходы на создание сетей распространения инновационной продукции);
· капитальные вложения в приобретение машин и оборудования, прочих основных фондов, связанных с внедрением технологических инноваций;
· прочие затраты (на оплату услуг технологического содержания,консультаций привлеченных специалистов и др.).
Не менее важной является группировка затрат по типам инноваций, отражающая их целевое назначение. В ее основу положена отмеченная выше и принятая в международной практике идентификация двух классов инноваций — продуктовых и процессных.
Статистика учитывает количество приобретенных и переданных технологий (с выделением случаев, когда партнерами российских предприятий являются компании из стран СНГ или дальнего зарубежья) по следующим формам приобретения (передачи):
· патентные лицензии, права на патенты;
· результаты исследований и разработок (из них по контрактам либо выполненные совместно);
· ноу-хау, соглашения на передачу технологий;
· покупка (продажа) оборудования (в случае, если технология передается в укомплектованном виде);
· покупка (продажа) предприятия либо его части;
· целенаправленный прием на работу квалифицированных специалистов;
· вклад объектов промышленной собственности в уставный фонд предприятия;
· получение технологий в составе предоставленных инвестиций;
· лизинг;
· приобретение технологий через организацию совместных предприятий и др.
Указанные показатели дополняются сведениями о совместных проектах по выполнению исследований и разработок, а также об источниках информации для осуществления инноваций. В числе последних рассматриваются внутренние источники самого предприятия, внешние коммерческие источники (поставщики, потребители, конкуренты, научные организации и т.п.) либо общедоступная информация (патентная, научно-техническая литература, конференции, выставки и иные рекламные мероприятия).
Глава 2. Изучение инновационной деятельности с помощью методов статистики
Глава 3.Современное состояние инновационной деятельности и пути ее совершенствования
3.1. Современное состояние инновационной деятельности в России
Для России традиционно стремление быть одним из мировых лидеров, в том числе – и в научной и технологической сфере.
Существует американский Национальный Научный Фонд (NCF), он занимается оценками технологической конкурентоспособности ряда стран регулярно, начиная с 1991 года. Он силами Технологического Института Джорджии проводит исследование по нескольким обобщающим индикаторам технологической конкурентоспособности для 33 стран. Технологическая конкурентоспособность стран рассматривается как черный ящик. В качестве анализируемых входов в экономическую систему исследуются следующие специально сконструированные показатели:
- национальная ориентация на достижение технологической конкурентоспособности страны (Россия в 1996 г. была на одном из последних мест – 29-м, обойдя лишь Венесуэлу и Аргентину; к 1999 г. ситуация принципиально не изменилась, хотя удалось “обогнать” Таиланд, ЮАР, Мексику);
- социально-экономическая инфраструктура, существенная для функционирования современной, передовой в технологическом отношении страны (в 1996 г. Россия оказалась на 22-м месте, впереди многих стран, среди которых Китай, Индия, Мексика, Индонезия, Таиланд, Венгрия и Аргентина, но позади Польши и ЮАР; в 1999 г. наша страна сохранила ту же позицию);
- технологическая инфраструктура, т.е. социально-экономические институции, обеспечивающие потенциальную возможность разрабатывать, производить и продавать новые технологии (в 1996 г. Россия, опередив с большим отрывом “развивающиеся” страны, была на 7 месте, впереди Швеции, Италии и Швейцарии, в 1999 г. она заняла 12-е место, пропустив вперед Швецию, Швейцарию, Австралию, но все еще значительно обгоняя “развивающиеся” страны);
- производственный потенциал – материальные и человеческие ресурсы, обеспечивающие производство и эффективность высокотехнологичной продукции (здесь Россия в 1996 г. оказалась на 19-м месте, позади Испании и Малайзии, но впереди Бразилии, Венгрии, Китая и Канады; но в 1999 г. положение резко ухудшилось, Россию обогнали очень многие страны, в том числе не только Китай, Канада, Бразилия и Венгрия, но и Филиппины).
Выходом системы служили показатели технологического состояния производства и экспортоспособности по высокотехнологичным продуктам. По этому показателю Россия в 1996 году была на 19-м месте, но в 1999 году переместилась на 28 место, оставив после себя лишь такие страны, как Филиппины, Южная Африка, Индонезия, Аргентина и Венесуэла.
Такие оценки весьма неутешительны для России. Они говорят о том, что Россия находится в самом начале пути построения современной экономики, основанной на знаниях, являющейся основой экономического развития современных промышленно-развитых стран.[10]
Экономика этих стран все больше ориентирована на инновации и формирует такую систему взаимоотношений между наукой, промышленностью и обществом, при которой инновации служат основой развития промышленности и общества, а те, в свою очередь, стимулируют развитие инноваций и определяют их направления и тем самым во многом и важнейшие направления научной деятельности. В 2001 году на 1000 человек экономически активного населения России приходилось 12.4, а на 1000 занятых в экономике – 13.6 человек, занятых исследованиями и разработками. Эти цифры гораздо выше значений показателей по Евросоюзу, где они в 1999 г. составили, соответственно 9.9 и 10.5. Несколько иная ситуация с численностью исследователей – сегодня эти цифры оказываются несколько (но не столь значительно) ниже, чем в промышленно развитых странах. Так, в 2001 г. число исследователей в России на 1000 человек экономически активного населения и на 1000 занятых в экономике составляло, соответственно 5.9 и 6.5, в то время как по ОЭСР в целом (в 1999 г.)-6.2и6.6.[10] Cумма долей в общей численности исследователей государственного сектора и сектора высшего образования в России в 2001 г. составляла 33.8%, что близко к такой же доле для ОЭСР в целом, где она в 1997 г. была равна 33%. Это означает, что и доля предпринимательского сектора науки у нас примерно такая же, как в ОЭСР в целом.
В России достаточно низкий инновационный потенциал. Ее коэффициент изобретательности - количество поданных резидентами заявок на изобретения на 1 млн. населения - примерно в 3-4 раза ниже, чем у таких стран, как Германия и США, и в 18-19 раз ниже по сравнению с Японией. В результате инновационный потенциал России, характеризуемый количеством действующих охранных документов на изобретения и полезные модели, более чем в пять раз ниже инновационного потенциала Германии.
Изобретательская активность в России резко падает по мере приближения к концу научно-технологической цепи. В структуре затрат опытно-конструкторские работы занимают 67%, больше чем во многих развитых странах. Но, в отличие от других промышленно развитых стран, изобретательская активность в России резко падает по мере приближения к концу научно-технологической цепи. В результате количество действующих патентов на изобретения в 2001 г. более чем 7.5 раз превосходит число свидетельств на полезные модели. В Германии в том же году это отношение для патентов, прошедших регистрацию через Германское бюро патентов и торговых марок (Deutche Patent und Markenamt - DPMA), составляло 1.25, а с учетом патентов на изобретения, прошедших регистрацию через Европейское патентное бюро, с эффектом в Германии – 2.3.
Россия сильно отстает от развитых стран по доле затрат на исследования и разработки в ВВП. По масштабам финансирования науки она за 90-е гг. “откатилась” на уровень стран со средним (по абсолютной величине расходов) и даже малым (по доле в ВВП) научным потенциалом. Доля затрат на науку в ВВП в 2001 г. в нашей стране составила 1.16%, что примерно вдвое меньше среднего по ОЭСР. Низкий уровень изобретательского потенциала, недостаточный спрос со стороны производства на результаты научно-технической деятельности говорят о существовании серьезных внутренних проблем не только в предпринимательской среде, но также и в самой науке. Беда российской инновационной политики в ее традиционной бессистемности. Россия, будучи одной из немногих стран, обладающих достаточно развитым научно-техническим потенциалом, по состоянию институциональных инструментов инновационного процесса находится на уровне ниже пятидесятых годов прошлого века.
В современных промышленно развитых странах для реализации государственных целей при осуществлении взаимодействий государства, науки и промышленности применяются три основных инструмента:
- Первый из них - государственный контракт. Не исключается ситуация передачи приобретенного продукта третьей стороне. Заключение контракта, за исключением специально оговоренных ситуаций, является результатом конкурса. В процессе работ по контракту представитель государства имеет право контролировать процесс выполнения работ и корректировать их. В законодательстве нашей страны нет четкого определения контракта по отношению к взаимодействиям с участием сферы науки.
- Второй, наиболее распространенный инструмент, - грант. Он легализует другую форму отношений между государством и научно-исследовательским сектором, а именно - поддержку или стимулирование государством научных исследований и разработок - финансами, собственностью, услугами или еще чем-либо ценным. Причем предполагается, что до окончания работ по гранту государство не имеет права контроля и вмешательства в их выполнение. Срок выполнения работ оговаривается специальным соглашением. Грант используется особенно часто для поддержки исследований и разработок со стороны государства, если результаты работ неопределенны или не могут принести непосредственную пользу или выгоду в ближайшем будущем. Именно эту форму - де-факто, но не де-юре, используют наши научные фонды - Российский фонд фундаментальных исследований (РФФИ) и Российский гуманитарный научный фонд (РГНФ).
- Третий, очень важный институциональный инструмент - кооперативное соглашение. Оно вводилось как инструмент сотрудничества и поддержки, не требующий, как и грант, заранее жестко заданного и сиюминутно полезного результата, но отличающийся от него тем, что в нем государству принадлежит право контроля хода работ и четко распределяются права и вклад участников соглашения.
На масштабы проведения исследований и разработок существенное влияние оказывает применение методов косвенного стимулирования инвестирования в научно-исследовательскую деятельность. Эти методы, получившие широкое распространение, сводятся к следующим:
- налоговые послабления;
- займы по сниженным кредитным ставкам;
- финансовая поддержка процессов лицензирования государственных научно-исследовательских организаций и высших учебных заведений.
Основные ресурсы инновационной деятельности, выраженные абсолютными показателями числа инновационно активных предприятий и объемов инновационных затрат, сосредоточены в организациях частной либо смешанной (без иностранного участия) форм собственности. В то же время, как показывает анализ статистических данных, отечественные организации частной формы собственности вовсе не оказываются в числе лидеров, значительно уступая и организациям иностранной формы собственности, чей уровень инновационности в два раза превышает средний по России, а также организациям иных форм собственности. Это акцентирует необходимость принятия срочных мер, направленных на формирование в стране эффективного собственника - развитие фондового рынка, совершенствование процедуры банкротств, активизации антимонопольной политики и т.п.
При анализе деятельности предприятий в области технологических инноваций, то есть в области, непосредственно связанной с необходимостью проведения исследований и разработок, прослеживается тенденция уменьшения уровня инновационности с ростом размера предприятия. Среди организаций, вводивших новую продукцию или усовершенствовавших прежнюю, подвергнув ее значительным технологическим улучшениям, доля инновационной продукции у “усредненных” организаций - гигантов (более 10 000 человек) в три с половиной раза ниже, чем у малых (до 49 человек) организаций.
Инновационная активность предприятий плохо связана с активной научно-исследовательской деятельностью. Действительно, хотя в 2001 г. в структуре затрат на технологические инновации доля исследований и разработок и возросла на 1.5 пункта относительно 1999 г., но при этом она была равна лишь 15.7% (по ОЭСР эта цифра составляет примерно 30%) при доле затрат на приобретение машин и оборудования 60.3%.
Сохраняется та же закономерность, чем больше размер организации, тем ниже наукоемкость ее продукции. В частности, у организаций-гигантов она втрое ниже, чем у малых (до 49 человек) организаций. Что же касается жизненного цикла (возраста) заменяемой продукции, то разрыв между наиболее эффективным классом - малыми предприятиями численностью 50-99 чел, и наименее эффективными крупными предприятиями (10 000 и более чел.) оказывается более 7 лет [10]. Сегодня в силу ряда причин стимулы к инновациям в России очень невелики, и типичной для российского предприятия является самая нижняя позиция в т.н. “инновационном статусе предприятия”. Фирме удается занимать достаточно прочную и стабильную позицию на рынке, практически не вводя инновации.
Являются актуальными следующие направления государственной политики по созданию условий для увеличения масштабов инновационной деятельности российских предприятий:
1. Расширение зоны эффективного собственника через совершенствование правовой основы и практики банкротства предприятий; улучшение системы финансового посредничества (развитие банковской системы и фондового рынка);
2. Развитие конкурентной среды путем введения: а) современной, соответствующей международным нормам, законодательной и нормативной базы в области регулирования слияний, поглощений и кооперации конкурентов, процессов стандартизации, заключения лицензионных соглашений; б) институциональной структуры, системы преференций, направленной на поддержание баланса интересов отечественных и зарубежных производителей;
3. Улучшение благоприятного инвестиционного климата, в том числе условий для репатриации капитала, прекращения его бегства из страны, вовлечение в процесс инвестирования известных лидеров высокотехнологичного бизнеса;
4. Рационализация условий хозяйствования путем:
а) повышения возможностей формирования оборотных средств, снижения общего уровня налогообложения, укрепления правовой базы и правоприменительной практики в отношении исполнения хозяйственных и кредитных договоров; б) санации производственных мощностей, включения в налоговое и земельное законодательство нормативов, ориентирующих предприятия на отказ от неиспользуемых производственных площадей и оборудования;
в) создания системы технологического аудита предприятий с целью оценки их возможности осваивать и развивать свою технологическую способность.
5. Развитие информационной инфраструктуры и формирование профессионального инновационного менеджмента,включая:
а) инфраструктуру рынка деловых услуг, позволяющую предприятиям находить и уточнять необходимую информацию при работе в сетях;
б) содействие развитию системы научно-консультационных услуг для инновационно активных предприятий;
в) ускорение запуска действующей при участии или содействии государства системы юридического консалтинга для участников инновационного процесса;
г) формирование рынка услуг частному сектору по обеспечению его методиками и средствами менеджмента, в том числе и инновационного;
д) создание инфраструктуры, помогающей разработке, распространению и освоению ноу-хау менеджмента по освоению новых технологий.
В результате действий государства появились новые институциональные структуры,
призванные служить инновационной системе России. Возникла система государственных научных центров (ГНЦ), действуют инновационно–технологические центры, главной функцией которых является поддержка уже сформировавшихся и окрепших малых предприятий. На базе наиболее мощных ИТЦ создаются инновационно-промышленные комплексы (ИПК). Существуют технопарки, действуют наукограды.
Но, к сожалению, мотивация к взаимному сотрудничеству у участников инновационной цепи пока малозаметна. В то же время вэпоху повсеместного распространения информационных технологий инновационный процесс базируетсяна сетевом взаимодействии фирм, компаний и организаций,
производящих, распространяющих и использующих знания. Тенденция работать в сети во всем мире усиливается год от года.
В недалеком будущем технологическая и инновационная политика должна фокусироваться не на изолированных предприятиях и учреждениях, а на содействии их организации в сети и кластеры. Под кластерами понимается сеть независимых предприятий, научных учреждений (включая университеты), служб, организующих взаимодействие науки и производства, поддерживающих организаций (брокеров, консалтинговых фирм) и потребителей, связанных в единую производственную цепочку, производящую добавленную стоимость.
Базовыми задачами государства для инновационного механизма сегодня в России являются:
1. Формирование предпринимательской конкурентной среды, субъекты которой обладали бы стратегическим мышлением, способностью к обучению, усвоению и пользованию знаниями.
2. Сохранение и развитие исследовательской среды, обладающей высокой квалификацией, исследовательским духом, стимулами к сотрудничеству с предпринимательской средой.
3. Участие государства в формировании и развитии Национальной инновационной системы, как механизма взаимодействия этих двух сред, организующего, с одной стороны, а с другой - ориентацию исследовательской среды на удовлетворение возникающих инновационных потребностей развития производства.
4. Управление инновационными процессами в зонах ответственности государства и организация взаимодействий между государственными органами, наукой и промышленностью, ориентирующих и стимулирующих на участие в решении возникающих в этих зонах инновационных задач.
Возможные этапы решения этих проблем можно представить себе следующим образом:
1-й этап. Создание предварительных условий для форсированного перехода на инновационный путь развития (2003-2006 гг.). Активизация инновационного потенциала предпринимательской среды. Подготовка концептуальной, институциональной и законодательной основы для введения современной системы взаимодействий в научно-технической и инновационной сферах между государством, научно-техническим сектором и промышленностью. Организация постоянного мониторинга и экспертизы действующей законодательной базы, регулирующей деловую активность, инновационную и научно-техническую деятельность и практику применения законодательных норм на предмет ее соответствия сложившимся международным стандартам.
2-й этап. Формирование сетевых взаимодействий. (2004-2006 гг.) . Организация постоянного процесса выявления и мониторинга факторов и барьеров, препятствующих инновационной деятельности. Введение в практику разработанных институциональных инструментов. Проведение реформы государственного программирования. Поэтапное введение в действие там, где это необходимо, разработанных схем государственного содействия процессам диффузии и трансфера технологий. Выявление существующих сетей и кластеров в России.
3-й этап. Кластеризация инновационной системы (2005-… ). Переход в государственной научно-технической и инновационной политике от поддержки отдельных фирм и организаций, ведущих исследования и разработки, к поддержке развития по отношению к кластерам связанных между собой фирм и организаций, проводящих исследования и разработки.
Важно учитывать, что время для выбора и начала реализации стратегии неумолимо сокращается. Через 2-4 года потери научного, технологического и инновационного потенциала некогда мощной страны могут стать необратимыми. Даже по весьма оптимистическому прогнозу ИМЭиМО РАН, доля России в мировом ВВП, достигавшая 8% в 1970г. и 5,5% в 1990 г., в 2000г. снизилась до 2,7% и в 2015г. вряд ли превысит 3,2%. Объем производства ВВП на душу населения в 1980г. (по паритету покупательной способности в долларах США) составлял 220% к среднемировому уровню, в 1990г. – 192, в 2000г. – 88 и в 2015г., возможно, увеличится до 162%, что маловероятно при сложившихся негативных тенденциях.[41,с.3-11]. Поэтому, чтобы государство могло эффективно осуществлять инновационную функцию, нужно устранить эти тенденции.
3.2. Пути совершенствования инновационной деятельности в России
Предпринимательский сектор отечественной экономики в настоящее время развит недостаточно. Имеется несовершенный рынок с достаточно высокой степенью монополизма и слабой интеграцией в мировое хозяйство.
Центральная роль в будущем процветании общества принадлежит инновациям, повышающим производительность труда и вложенного капитала. Развитие инноваций осуществляется в условиях накопления новых знаний, создания и продуктивного использования новых технологий. Несмотря на то, что Россия располагает многими современными технологиями, имеет мощную базу фундаментальной науки и политехнического образования, для осуществления качественных социально-экономических преобразований необходимо создание новых знаний, новых эффективных технологий и развитие образования.
Инвестиции в новые предпринимательские инициативы в западных странах осуществляются в настоящее время в условиях либерализации финансовых рынков и развития многообразных венчурных механизмов привлечения финансовых ресурсов. Современная система венчурного финансирования создает условия для тесной связи предпринимателя с фондовыми рынками. Отсутствие же эффективного, высоко капитализированного фондового рынка, а также неразвитость отечественной кредитной системы не только тормозят межотраслевой перелив капитала и замедляют рост инвестиций, но и являются фактором, блокирующим развитие инноваций.
Таким образом, в настоящее время многие отечественные предприятия являются неконкурентоспособными на мировом рынке, все более ориентирующемся на новую экономику. Сегодня жизненно важным является переход страны от факторной стадии конкурентного развития к инвестиционной стадии, совмещенной с инновационной стадией. Этот переход вполне оправдан, так как переход к одной лишь стадии развития на основе инвестиций, вялый процесс которого наблюдается в настоящее время в России, характеризуется капитальными вложениями не в повышение конкурентоспособности отдельных отраслей, а в их простое воспроизводство. В российской экономике сегодня технический уровень подавляющей массы основных фондов значительно отстает от мирового, и тратить средства на их воспроизводство – значит, консервировать техническое отставание регионов и России в целом.[35,с.21]. Приоритет должен быть отдан развитию на основе активизации инновационной деятельности в базовых наукоемких отраслях народного хозяйства. Факторы производства и инвестиции являются не целью, а средством научно обоснованной инновационной деятельности, обеспечивающей подъем технико-экономического развития страны и повышение качества жизни населения.
Представляется, что основной предпосылкой для развития инновационной деятельности в отечественном предпринимательстве является необходимость объединения под единым управлением инновационной и инвестиционной функций. Устранение многократных издержек, возникающих обычно из-за разделенности функций инноваций и инвестиций и подчиненности их разным руководителям, обеспечивает ускорение процесса создания объекта инновации. Инвестиционный процесс, являющийся отражением общего состояния экономики, определяет динамику ее развития и формирует основы успешного функционирования в будущем. Резкое падение инвестиционной активности в последнее время привело к снижению производственного потенциала страны. Одной из основных причин этого явилось отсутствие необходимого взаимодействия между федеральным, региональным уровнями управления и предприятиями, являющимися наиболее активными субъектами рынка. Анализ объективных предпосылок активизации инвестиционного процесса показывает, что в последние годы в стране наблюдаются позитивные сдвиги в экономике, создающие условия для повышения эффективности инвестирования. Вместе с тем, центр тяжести экономических реформ переносится с федерального уровня управления на региональный уровень. Тенденции развития именно территориальных образований определяют способность страны выйти из кризиса и осуществить качественные социально-экономические преобразования. Инновационный подход в формировании эффективного механизма управления инвестиционным процессом в регионе может быть реализован в условиях структурно-функциональных преобразований в экономике регионов. Инновационный процесс неоднороден и имеет отличительные особенности в различных сферах деятельности. Инновационная деятельность – это не просто создание и применение новых технологий, а, прежде всего, целенаправленное формирование и воспроизводство инвестиционного потенциала региона. Процесс развития на инновационной основе не только объективно необходим, но и реально возможен.
Закономерным и объективным процессом реализации экономических преобразований и формирования в России цивилизованной социально ориентированной экономики является развитие предпринимательства. Оно не только инновационно по своей сути, но и постоянно воспроизводит инновационную направленность деятельности и все необходимые для этого условия. Именно инновации позволяют получать экономические результаты, приводящие к инвестициям и интенсивному росту качества жизни населения.
В настоящее время все отчетливее видно, что важнейшее место в развитии отечественного предпринимательства занимает региональная инновационно-инвестиционная политика.
Ключевые проблемы инновационной и инвестиционной политики на уровне государства не обделены вниманием научной литературы, но при этом часто в стороне остается изучение теории и опыта формирования эффективной инновационной и инвестиционной политики на уровне регионов и городов. Из-за этого порой наблюдается поверхностный взгляд на отдельные экономические категории и происходящие в регионах процессы, недостаточная скоординированность и последовательность принятия тесно взаимосвязанных между собой инновационных и инвестиционных решений.
Неотработан механизм системы региональных льгот. Такие льготы предоставляются в настоящее время, в основном, по ряду налогов. Региональная инновационно-инвестиционная политика имеет определенные рычаги воздействия на активность своей инновационной и инвестиционной сферы. Опыт различных регионов нуждается в тщательном изучении.
Эффективная региональная инновационно-инвестиционная политика должна удовлетворять следующим основным принципиальным требованиям:
- совершенствовать законодательное обеспечение инновационной и инвестиционной деятельности;
- осуществлять концентрацию инновационно-инвестиционной политики на стратегических направлениях региональных программ;
- организовывать взаимодействие с предприятиями региона с целью мобилизации в инвестиции их собственных средств;
- осуществлять постоянный мониторинг положительных и отрицательных сторон развития в регионе и др. [35,с.21].
В настоящее время особо важное внимание уделяется оценке эффективности инноваций и инвестиций. Такая оценка осуществляется в рамках инновационно-инвестиционных проектов. При их разработке и оценке эффективности обязательно учитывается, что инновационные инвестиции характеризуются высокой степенью риска. В их структуре доля заемных средств, как правило, велика, в том числе за счет привлечения банковских кредитов и источников целевого финансирования по программам развития перспективных областей науки и техники. Возмещение затрат на начальном этапе использования инвестиций может быть и незначительным. Однако инновационные инвестиции оказывают существенное влияние на конкурентную стратегию и ценовую политику предприятия, позволяя производить принципиально новые виды товаров.
Итак, инновационные инвестиции формируются как за счет собственных, так и заемных источников финансирования, причем для финансирования инноваций предприятия крайне нуждаются в привлечении значительного объема заемных ресурсов. Методология управления инвестиционным процессом в условиях переходной российской экономики развивалась в направлении совершенствования методов оценки инвестиционных проектов на основе зарубежных методических разработок, а вопросы выбора проектов и формирования бюджета капитальных вложений предприятий практически не рассматривались. Поэтому управление инновационно-инвестиционным процессом в настоящее время необходимо рассматривать как деятельность, направленную, в первую очередь, на создание инноваций разных типов, на обеспечение наиболее эффективного вложения финансовых средств в инновационные инвестиции и получения ожидаемых результатов. Эффективное управление инновационно-инвестиционным процессом предполагает разработку, принятие и реализацию обоснованных управленческих решений по выбору эффективных инновационно-инвестиционных проектов.
В качестве критерия эффективности капитальных вложений выступает конкурентоспособность продукции и услуг, производимых в регионе. На современном этапе экономического развития инновационный фактор повышения конкурентоспособности усиливает свою значимость, поскольку предполагает повышение конкурентоспособности продукции и услуг их производителей на базе освоения новой техники и технологии.
Инновационная направленность требует формирования и развития венчурной системы финансирования в регионе. Это делает необходимым разработку нормативно-правовой базы в этой сфере, в том числе развитие научных центров, производственного комплекса региона как ключевой составляющей инновационного процесса в инвестиционной сфере. Неотъемлемым элементом разрабатываемого механизма замещения венчурного капитала инвестиционным является привлечение предприятиями, использующими инновационные разработки, заемных средств, в первую очередь, за счет целевого кредитования инвестиционными и инновационными коммерческими банками промышленного освоения перспективных научно-технических разработок. В рамках системы финансирования инновационно-инвестиционных процессов особое значение имеет формирование и развитие лизингового сектора экономики региона, а также других новых форм финансирования и кредитования.
В настоящее время отечественная наука не решила многих методологических вопросов организации и управления инновационно-инвестиционным процессом в предпринимательстве. Объективные причины, вызванные необходимостью перехода на инновационный путь развития, требуют комплексного решения проблем эффективного взаимодействия научно-технических, экономических и социальных факторов в инновационно-инвестиционном процессе. Кроме проблем в методологии и управлении инновационно-инвестиционным процессом существуют проблемы законодательного обеспечения.
Активные нововведения обеспечивают и конкурентоспособность, и высокую доходность бизнеса. Необходим политический акцент со стороны государства на поддержку и стимулирование инновационного процесса.
Законопроект РФ “Об инновационной деятельности и государственной инновационной политике” существует с 1995 года, уже претерпел ряд изменений, возникших в результате его обсуждений, но так и не был принят по сей день. Рядом субъектов РФ, например, Томской, Саратовской и Тверской областями, предпринимались попытки принятия аналогичного документа на региональном уровне. Однако это лишь единичные акции, и утверждать о реализации инновационной политики на территории страны пока преждевременно.
Логика построения концепции любого закона выглядит таким образом, что на первых этапах ее разработки определяются сфера действия, объекты и субъекты правоотношений. Иными словами, для каждого закона устанавливаются своя правовая и экономическая среда (включающая взаимодействие законодательных актов по обеспечению данного вида деятельности, а также набор конкретных объектов и круг субъектов – получателей устанавливаемых и регулируемых законом прав), являющаяся основой для разработки конкретных механизмов, посредством которых будет впоследствии реализовываться государственная политика. Значение конкретизации такой среды огромно, т.к. это позволяет сконцентрировать административные, материальные, финансовые и другие ресурсы на нужном направлении и избежать их распыления. В то же время потенциальный (и тем более, реальный) участник регулируемого процесса сможет найти свое место в иерархии правоотношений, а следовательно, и свои преимущества при наращивании активности в данной сфере.[16,с.1].
Поскольку любая инновация – вид предпринимательской деятельности, то на государственном уровне правильнее ставить вопрос не о контроле над инновационным процессом, а о создании благоприятного климата для его активизации.
Фаза научных разработок предполагает государственную поддержку в форме прямого выделения бюджетных ресурсов для выполнения научных исследований и косвенного финансирования в виде предоставление налоговых льгот научным организациям и организациям – заказчикам НИР. Такая поддержка научной деятельности установлена в РФ Налоговым кодексом, Федеральным законом от 23.08.1996 г. № 127-ФЗ “О науке и государственной научно-технической политике”, а также законодательными актами субъектов РФ - например, на территории области действует закон от 20.04.95 г. №17-ОЗ “О научной деятельности и региональной научно-технической политике”.
Согласно указанным законам, в федеральном и региональных бюджетах отдельной строкой ежегодно определяются средства, направляемые на научные исследования, которые расходуются на содержание научных организаций и реализацию научных и инновационных программ и проектов.
Налоговым кодексом РФ предусмотрено освобождение от НДС и налога на прибыль целевых поступлений на научно-исследовательские работы (в том числе займы и кредиты под такую деятельность). В состав затрат включаются средства, направляемые на подготовку и освоение (в т.ч. авторский надзор) новых производств, а также совершенствование существующей технологии производства; затраты на НИОКР также разрешено относить на себестоимость (полностью – для успешно завершенных научных исследований, частично – в случае получения отрицательного результата). Для хозяйствующих субъектов указанные меры налогового законодательства являются существенной льготой при налогообложении, а также важны для механизма ценообразования.
Вместе с тем, существует определенная несбалансированность в действующем законодательстве. Например, не санкционировано Налоговым кодексом продекларированное федеральным законом создание коммерческими организациями внебюджетных отраслевых фондов для финансирования научных исследований и экспериментальных разработок за счет относимых на себестоимость отчислений. Это препятствует формированию таких фондов, которые могут стать мощным источником внебюджетных ресурсов инновационного процесса.
В условиях отсутствия региональных законов о государственной политике в сфере охраны объектов промышленной собственности не разработана целостная система экономических и правовых механизмов регулирования процесса коммерциализации законченных НИОКР, не сформирована эффективная инфраструктура, способствующая решению на региональном уровне проблем охраны интеллектуальной собственности в процессе трансферта наукоемких технологий, не определены приоритеты развития региональных научных и промышленных комплексов, позволяющих активно вовлекать в хозяйственный оборот местные технологические и интеллектуальные ресурсы.
Законодательством на федеральном и региональном уровнях деятельности в фазе организации промышленного освоения обеспечена лишь частично в сфере малого предпринимательства (например, Федеральным законом от 14.06.1995 г. № 88-ФЗ “О государственной поддержке малого предпринимательства в РФ”, соответствующим законом Калужской области от 19.12.1997 г. № 90-ОЗ) и инвестиционной политики (законом РСФСР от 26.06.1991 г. № 1488-1 “Об инвестиционной деятельности в РСФСР”, законом Калужской области от 31.05.1999 г. № 59-ОЗ “О государственной поддержке инвестиционной деятельности на территории Калужской области”). В соответствии с данными законодательными актами разрешена передача на льготных условиях субъектам малого предпринимательства результатов НИОКР; Налоговым кодексом установлены нормы отнесения на себестоимость платежей за пользование объектами интеллектуальной собственности, ускоренной амортизации и учета нематериальных активов, что, несомненно, облегчает доступ к инновационном ресурсам.
Однако ни одна из перечисленных юридически обустроенных сфер экономики и государственной политики не содержит акцента на приоритетах инноваций и наукоемкого производства, которые, являясь наиболее рискованной сферой деятельности экономики, требуют особого внимания со стороны государства. Для инновационных фирм и предприятий в научно-технической сфере, например, не предусмотрена особая позиция при расчете платежей за пользование государственным или муниципальным имуществом.
Из вышесказанного следует, что инновационный процесс в РФ законодательно обеспечен в той или иной мере. Фазы научных исследований и распространения инноваций требуют лишь приведения в соответствие между собой законов и подзаконных актов, а вот фаза организации промышленного освоения нуждается, помимо совершенствования действующей правовой базы, в разработке специального закона.
Меры стимулирования инновационной деятельности описаны таким образом, что неясно правовое поле вопросов собственности на объекты, являющиеся предметом так называемых инновационных договоров. Возможно, для защиты своих инвестиций и обеспечения их эффективности органы государственной власти должны стать временно (например, на период реализации проектов) сособственниками таких объектов. При этом важно разработать экономические и правовые механизмы использования государством своего права собственника, что особенно характерно для случаев, когда объект прав относится к “сферам интересов” государства.
Что касается источников прямого финансирования инновационной деятельности, то представляется малообоснованной заложенная в законопроекте величина 0,5% расходной части бюджета, особенно если учесть, что объем финансовых ресурсов, выделяемых на поддержку научной деятельности из областного бюджета, установлен соответствующим действующим законом на уровне 1,5% от той же базы. По данным мировой статистики, затраты в процессе “научная разработка – промышленное освоение” находятся в соотношении 1:10, а в случае реализации рассматриваемого законопроекта соотношение приобретет вид 3:1, что вряд ли будет способствовать активизации инновационной деятельности промышленных компаний.
В условиях постоянного дефицита финансовых ресурсов из бюджетных источников эффективнее было бы не вводить новый источник, а перенаправить на стимулирование инновационной деятельности часть средств уже определенных бюджетных источников: фонда поддержки науки, фонда развития промышленности и фонда поддержки малого предпринимательства, но, в первую очередь, предусмотреть переориентацию на указанные цели бюджета развития области. Данные источники являются финансовыми инструментами развития составных частей инновационного процесса - научных организаций, малых и крупных промышленных компаний.
В случае формировании венчурных фондов с участием бюджетных средств, что рассматриваемым законопроектом не предусматривается, но было бы целесообразно, следует разработать механизмы вывода государственного имущества из инновационного проекта, позволяющие увязать специфику венчурного финансирования с особенностями действующих Бюджетного и Налогового кодексов РФ.
Инновационной деятельности сегодня действительно необходима серьезная государственная поддержка, предоставляемая, прежде всего, товаропроизводителю и финансовому институту, а уже затем разработчику технологии. Такая поддержка может быть выражена, например, в некотором ограничении ввоза тех товаров, которые можно производить на местном уровне, в регулировании, в первую очередь, импорта наукоемкой продукции и в развитии системы организации поставок продукции для государственных нужд. Законодательно важно сделать акцент на особом отношении к местным научным разработкам, иначе наш мощный научно-образовательный комплекс оказывается не у дел. Финансовые механизмы такой поддержки могут быть построены на базе специализированных инновационных фондов и обособленного сектора страховых услуг.
Пока же в условиях правового дефицита в сфере инновационной деятельности, когда на государственном уровне еще не решен вопрос, что и как поддерживать, проблемы стимулирования процесса промышленного освоения результатов научных исследований решаются разработкой и реализацией региональных и межведомственных программ.
Крайне важно, чтобы в обществе сформировалась инновационная культура. Создание специализированных инновационных Институтов, готовящих специалистов для инновационного производства является важным шагом на пути создания такой культуры. Необходимо привлекать молодежь в науку, чтобы ей было интересно как в творческом, так ив материальном плане. Даже страны Западной Европы, имеющие развитые рыночные структуры и финансовые средства, сталкиваясь с инновационным застоем, ищут пути его преодоления.
Только воздействие на культурную среду через образование, науку, правовую базу, общественное мнение, организацию профессионального обучения позволит российской экономике реально перейти на инновационный путь развития.
Вопрос о том, быть или не быть России передовой в научно-технологическом отношении державой, безусловно, относится к разряду наиважнейших, важные для будущего страны решения должно принимать только государство.
Остается актуальной проблема нехватки у государства финансовых ресурсов, при этом вопрос об активизации инновационной деятельности как о действительном приоритете современной государственной политики также может быть решен только на государственном уровне.
Значительные финансовые ресурсы в России имеются у частного капитала и крупного промышленного бизнеса, однако у них не воспитан вкус к инновациям. Подтолкнуть их к инвестированию инноваций – тоже прерогатива государства.
Таким образом, необходимо еще раз подчеркнуть, что только взвешенная политика со стороны государства в поддержку научной и инновационной деятельности сегодня способна предотвратить реальную угрозу превращения России в заурядную страну с сырьевой ориентацией экономики.
Активизация государственной инновационной политики в РФ предполагает осуществление комплекса мер по таким направлениям, как создание нормативно-правовой базы, финансово-экономическое, организационное и инфраструктурное обеспечение инновационного развития. Государственный протекционизм по отношению к науке, технологическим и иным инновациям, инновационному предпринимательству и другим субъектам инновационной деятельности должен стать нормой и обязательным компонентом проводимой в регионах социально-экономической политики, включая финансово-инвестиционную, кредитную, налоговую, амортизационную, лизинговую.
Список литературы
1. Астапов К. Инновации промышленных предприятий и экономический рост // Экономист. 2002. №6. С. 44-51.
2. Абалкин Л. Нужна политическая воля // Инновации. 2003. №5.
3. Балацкий Е, Лапин В. Инновационный сектор промышленности// Экономист. 2004. №1. С. 20-33.
4. Бабешко В.А., Темердашев З.А., Ратнер С.В. Вовлечение творческой молодежи в инновационную деятельность // Инновации. 2003. №8.
5. Бочаров А.В. Шмелев Ю.М. Гос. инновационная политика – формирование национальной инновационной системы // Инновации. 2003. №2.
6. Бердашкевич А.П., Сафаралиев Г.К. О формах поддержки инновационной деятельности в РФ // Инновации. 2003. №2.
7. Бекетов Н.В. Проблемы формирования государственной инновационной политики в области охраны интеллектуальной собственности // Инновации. 2003. №8.
8. Волынкина М. В. Проблемы методологического и законодательного обеспечения развития территорий с высокой концентрацией НТ и промышленного потенциала // Инновации. 2003. №9. С. 11-14.
9. Горфинкель В., Швандар В. Инновационные коммуникации и формы их организации// Экономист. 2002. №10. С. 17-24.
10. Голиченко О.Г. НИС России и основные направления ее развития // Инновации. 2003. №6.
11. Гохберг Л., Кузнецова М. Инновационные процессы: тенденции и проблемы // Экономист. 2002. №2. С. 50-59.
12. Исмаилов Т.А., Гамидов Г.С. Инновационная экономика – стратегическое направление развития России в XXIвеке. // Инновации. 2003. №1.
13. Инновационный менеджмент: Учеб. / Под ред. Р.А. Фатхутдинова и Л.А. Сивкова. Москва: 2000. 624с.
14. Инновационный менеджмент: Учеб. / Под ред. Ю.П. Морозова, А.И. Гаврилова и А.Г. Городнова. Москва: 2003. 471с.
15. Ишаев В.И. Стратегия развития государства на период до 2010 года//Российский экономический журнал.2001.№1.С.3-37.
16. Житенко Е.Д. Оценка состояния законодательства РФ, регулирующего инновационную деятельность// Инновации. 2003. №2. С. 1.
17. Завлин П.Н. Некоторые проблемы инновационного развития // Инновации. 2003. №5. С. 8.
18. Коростышевская Е.М. Регионализация инновационных процессов в современной России как фактор экономического роста // Инновации. 2003. №9. С. 15-19.
19. Козлов В.В. Иванов В.В. Интеграция Российской академии наук в национальную инновационную систему // Инновации. 2003. №4.
20. Куренков Ю., Попов В. Конкурентоспособность России В мировой экономике // Вопросы экономики. 2001. №6. С. 36-49.
21. Леонтьев Л.И. Опыт стимулирования инновационной деятельности за рубежом // Инновации. 2003. №4.
22. Лехова Г.Б., Салюлева О.Б., Ахметова Д.Р. Российские инновационные предприятия: история развития, успехи, проблемы // Инновации. 2003. №7.
23. Логинов В. Обновление основного капитала // Экономист. 2002. №3 С. 3-10.
24. Мазур Е.П., Смирнов Я.В. Инновационная корпоративная культура и факторы организационно-управленческой эффективности // Инновации. 2003. №1.
25. Маевский В., Кузык Б. Условия развития высокотехнологичного комплекса // Вопросы экономики. 2003. №2. С. 26-39.
26. Мау В. Экономическая политика России: в начале новой фазы // Вопросы экономики. 2005. №3. С. 4-22.
27. //Наука и промышленность России, № 1, январь 2006 г
28. Насиковский И.А. Россия должна быть и будет неоиндустриальной// Экономист. 2003. №12. С. 30-49.
29. Первая окружная конференция «Активная государственная инновационная политика – основа экономического возрождения России»: Материалы. Екатеринбург: АМБ,2001. 188с.
30. Пригожин А.И. Нововведения: стимулы и препятствия. М.:Политиздат, 1999.
31. Письмак В. Новые формы организации инновационного процесса //Экономист.2003.№9.С.53-65.
32. Румянцев А. Возможности инновационного развития в регионе// Экономист. 2004. №1. С. 34-39.
33. Сидунова Г.И. Инновационная политика региона как объект управления // Инновации. 2006. №9. С. 21-23.
34. Семенов В.П. Проблемы управления инновационно - инвестиционным процессом // Инновации. 2003. №8.
35. Татаркин А.И., Суховей А.Ф., Волынкина М.В. Инновационные процессы в УрФО: угрозы, возможности и перспективы развития // Инновации. 2005. №8.
36. Фридлянов В.Н. Развитие промышленности как основы НИС // Инновации. 2003. №2.
37. Филиппов В.М. Инновационная деятельность в сфере образования и науки – приоритетное направление политики Министерства образования Р.Ф. // Инновации. 2006. №1.
38. Хучек М. Инновации на предприятиях и их внедрение. М.:Луч,1992.
39. //Человек и труд. 2000.№ 4.
40. Яковец Ю. Стратегия научно-инновационного прорыва // Экономист. 2004. №5. С. 3-11.
41. Яковец Ю. Инновационность инвестиций: новый объект экспертизы // Инновации. 2005. №7.
42. Федеральный закон «Об инвестиционной деятельности в Российской Федерации, осуществляемой в форме капитальных вложений» от 25.02.99 № 39-ФЗ
43. Налоговый кодекс Российской Федерации: часть вторая
Похожие работы
-
Инновации на предприятии
1 Сущность, функции инновации и организация инновационной деятельности 1.1 Инновация как экономическая категория В научной и учебной литературе приводятся различные определения понятия «инновация», или «нововведение»:
-
Инновации
План. I. Понятие и виды инноваций. 1) Классификация инноваций 2) Краткая характеристика инноваций II. Этапы инновационного процесса. 1) Фундаментальные исследования
-
Управление социальными инновациями
Управление социальными инновациями и роль коммуникации в нем. В размышлениях о современном кризисе в словах российского Премьер-министра на заседании Правительственной комиссии 8 февраля 2008 г. прозвучала идея о необходимости перехода развития нашего государства к «инновационному сценарию» [1].
-
Государственная инновационная политика в переходный период
РЕФЕРАТ на тему: «Государственная инновационная политика в переходный период» Ставрополь 2001 Прежде всего необходимо ответить на вопрос: «Что же такое инновация?» Слово инновация является синонимом нововведения, или новшества и может использоваться на ряду с ними. Понятие инновация распространяется на новый продукт или услугу, способ их производства, новшество в организационной, финансовой, научно-исследовательской и других сферах, любое усовершенствование, обеспечивающее экономию затрат или создающие условия для такой экономии.
-
Содержание и организационные формы управления инновационной деятельностью
Сущность и содержание управления инновационной деятельностью. Характеристика организационных форм управления инновационной деятельностью.
-
Экономическая сущность инноваций
Экономическая сущность инноваций. Особенность современного периода - формирование многоукладной экономики - определяет актуальность проблемы создания эффективного механизма управления инновационной деятельностью на предприятиях. Выход из кризисного состояния предприятий может быть обеспечен благодаря освоению новой продукции, отвечающей требованиям рынка, на основе развития инновационной деятельности.
-
Инновационная деятельность
Понятие, классификация, жизненный цикл инноваций. Оценка новизны инноваций - по технологическим параметрам. Понятие анализа нововведений - жизненный цикл инноваций, новшеств. Этапы жизненного цикла инноваций и динамика соответствующих показателей.
-
Инновации на промышленных предприятиях
Разработка проекта по организации автоматизированной линии предприятия, специализирующегося на производстве хлебобулочных изделий в Санкт-Петербурге. Сущность инновационной деятельности на данном предприятии в контексте мирового экономического развития.
-
Инновации и инновационная инфраструктура
Инновации, их сущность и классификация. Инновационная инфраструктура: понятие, назначение, содержание, элементы. Оценка эффективности функционирования предприятий в составе технологической цепочки и их функционирование в качестве отдельных предприятий.
-
Организация инновационной деятельности на промышленном предприятии
Особенности инновационной политики предприятий, которая является определяющим инструментом в конкурентной борьбе и обеспечивает условия для реализации запросов потребителей. Методы управления инновационной активностью, интегрирующая функция маркетинга.









