Название: Экономика здравоохранения в рыночной системе экономических отношений. Рынок услуг здравоохранен
Вид работы: контрольная работа
Рубрика: Экономика
Размер файла: 141.69 Kb
Скачать файл: referat.me-383985.docx
Краткое описание работы: ИНИСТЕРСТВО ЗДРАВООХРАНЕНИЯ И СОЦИАЛЬНОГО РАЗВИТИЯ РФ СЕВЕРНЫЙ ГОСУДАРСТВЕННЫЙ МЕДИЦИНСКИЙ УНИВЕРСИТЕТ ИНСТИТУТ ОБЩЕСТВЕННОГО ЗДОРОВЬЯ, ЗДРАВООХРАНЕНИЯ И СОЦИАЛЬНОЙ РАБОТЫ
Экономика здравоохранения в рыночной системе экономических отношений. Рынок услуг здравоохранен
МИНИСТЕРСТВО ЗДРАВООХРАНЕНИЯ И СОЦИАЛЬНОГО РАЗВИТИЯ РФ
СЕВЕРНЫЙ ГОСУДАРСТВЕННЫЙ МЕДИЦИНСКИЙ УНИВЕРСИТЕТ
ИНСТИТУТ ОБЩЕСТВЕННОГО ЗДОРОВЬЯ, ЗДРАВООХРАНЕНИЯ И СОЦИАЛЬНОЙ РАБОТЫ
Контрольная работа
по дисциплине «Экономика здравоохранения»
Тема: Экономика здравоохранения в рыночной системе экономических отношений.
Рынок услуг здравоохранения.
Выполнил:
Проверил:
Дата:
Архангельск
2010 г.
СОДЕРЖАНИЕ
| Введение | 3 |
1. Рыночная экономика и ее сущность. 2. Рыночные отношения в здравоохранении. 3. Экономика здравоохранения в рыночной системе экономических отношений. 4. Рынок услуг здравоохранения. |
4 7 9 18 |
| Заключение | 24 |
| Список использованной литературы | 26 |
Введение
Экономические отношения в здравоохранении, а именно, отношения производства (создания), распределения, обмена и потребления благ медицинского назначения, оказывают опосредованное влияние не только на жизнь и здоровье конкретного человека, но и на состояние и воспроизводство такого социального ресурса и потенциала общества, способствующего развитию и процветанию нации, как общественное здоровье.
Общественное здоровье - это медико-социальный ресурс и потенциал общества, способствующий национальной безопасности и обеспечивающий качество жизни, обусловленное состоянием здоровья населения. Важнейшим условием воспроизводства этого социального ресурса являются реализация согласованной политики государства, осуществляемой одновременно различными отраслями народного хозяйства и секторами экономики в области экономического роста и социального благополучия, где здравоохранение играет значительную роль. Поэтому от качества экономических отношений как внутри системы здравоохранения, так и за ее пределами, от их ориентации на улучшение здоровья населения, зависит общественное здоровье. Все это обусловливает необходимость поиска и обоснования путей решения важной народнохозяйственной задачи - развития экономических отношений в здравоохранении, ориентированных на улучшение здоровья населения.
Здравоохранение занимает исключительное место в социально ориентированной экономике, именно здесь производятся общественно потребляемые блага – медицинские услуги. В последнее время здравоохранение все более полно вовлекается в экономический оборот общества, чему способствует активное функционирование медицинских учреждений на рыночных основах.
1. Рыночная экономика и ее сущность
Рыночная экономика - это такая экономическая система, в которой роль основного регулятора экономических отношений играет рынок. В этой системе распределение ресурсов и формирование пропорций, удовлетворяющих общественные потребности, осуществляется с помощью рыночных механизмов через движение спроса и предложения, через систему цен и прибылей.
Главный признак экономики рыночного типа - раскрепощение от внешнего вмешательства, подчинение законам и воле людей формы и способы экономической деятельности, дающие возможность в полной мере проявляться хозяйственной самостоятельности. Рыночная экономика - это экономика незакрепощенного, но цивилизованного предпринимательства. Ее нельзя считать однозначной, характеризуемой единым свойством. В соответствии с ее назначением представляется, что это экономика большого рынка. Но не в этом суть рыночной экономики. Экономика - не только рынок купли-продажи. Скорее, следует говорить об экономике рыночных отношений, пронизывающих воспроизводственный процесс, включая производство, распределение, обмен, потребление общественного продукта [5].
Не существует и единого принципа построения и функционирования рыночной экономики, т.е. принципа «рыночности». Фактически речь идет о целой системе, совокупности принципов, которые, будучи вместе взятыми, с учетом их взаимной связи и взаимодействия, характеризуют рыночную экономику, механизм ее действия. Рыночная экономика - это сложная система экономических связей и отношений, в которой необходим анализ спроса и предложения, издержек производства, денежного хозяйства, экономического роста и пр.
Фундаментальной характеристикой рыночной системы является частная собственность, которая позволяет отдельным лицам или предприятиям по своему усмотрению приобретать, контролировать, применять и реализовывать материальные ресурсы. На основе частной собственности реализуются свобода предпринимательства и свобода выбора.
Свобода предпринимательства означает, что частное предприятие вправе приобретать экономические ресурсы, организовывать процесс производства из этих ресурсов товаров и услуг по собственному выбору и продавать их на рынках, исходя из интересов фирмы. Предприятие может свободно вступить в какую-либо конкретную отрасль или выйти из нее.
Свобода выбора предполагает, что владельцы материальных ресурсов и денежного капитала могут использовать или реализовывать эти ресурсы по своему усмотрению. Она означает также, что работники вправе заняться любым видом труда, на который они способны. Наконец, она позволяет потребителям свободно, в пределах своих денежных доходов, покупать товары и услуги в таком наборе, который они считают для себя наиболее подходящим. Свобода потребительского выбора оказывается самой широкой из этих свобод. Потребитель в рыночной экономике занимает особое положение; в определенном смысле он обладает суверенитетом. Свобода предпринимательской деятельности, в конечном счете, зависит от потребительских предпочтений [1,3].
В основе свободы выбора лежит личный интерес. Каждая экономическая единица в состоянии делать то, что выгодно ей самой. Предприниматели стремятся получить большую прибыль, владельцы материальных ресурсов - более высокую цену при продаже или сдаче в аренду этих ресурсов, работающие - большую оплату за свой труд, потребители продукции или услуг - приобрести это благо по самой низкой цене.
Свобода выбора служит основой конкуренции, или экономического состязания. Конкуренция предусматривает:
-наличие на рынке большого количества независимых покупателей и продавцов каждого блага (ни один покупатель или продавец не может предъявить спрос или предложение на такое количество продукции, которое бы могло повлиять на ее цену);
-не существует искусственных юридических или институциональных препятствий для расширения или сокращения отдельных отраслей (производитель может легко вступить в какую-то отрасль или покинуть ее).
Вместе с тем в общей массе принципов и признаков рыночной экономики нет равнозначности, понимаемой как относительное равенство значимости каждого из них. Можно выделить ведущие главные принципы, имеющие решающее, определяющее значение. Другие же принципы оказываются частными, производными, второстепенными.
Любая экономика развивается на основе объективных законов, они едины для всякой общественно-политической и социально-экономической системы, носят универсальный, всеобщий характер, и в этом отношении аналогичны физическим и биологическим законам. Но законы экономики проявляют себя в деятельности общества и отдельных людей, действуют в определенной социально-экономической среде. А эта среда не пассивна. Ее главные элементы - человек, социальные группы, общество, власть - в пределах условий и ограничений, определяемых объективными законами, обладают значительной степенью свободы выбора, действуют в соответствии с собственной волей [3].
Таким образом, всегда существует пространство экономических действий, содержание и способ осуществления которых зависит от людей и определяются ими либо индивидуально, либо групповым, либо общественным образом. Смысл рыночной экономики в том, что она образует достаточно свободное раскрепощенное пространство экономических действий, проводимых в рамках установленных государством и обществом законов, правил, норм экономического поведения.
К примеру, законы спроса и предложения, лежащие в основе рыночного механизма ценообразования, не определяют однозначно величину цен. Конкретные значения цен и даже способы ценообразования определяются правилами поведения участников экономической системы. Наиболее важные правила такого рода, соблюдаемые большинством участников, образуют принципы. Чем полнее принципы согласованы с законами, тем эффективнее действует экономическая система, тем она более справедлива и объективна.
В отличие от экономических законов, принципы не носят всеобщего универсального характера, зависят от вида, типа общественно-политической, экономической системы и в определенном смысле даже характеризуют систему с точки зрения господствующей государственной идеологии и общественной, социальной психологии.
Рассматривая, усваивая принципы рыночной экономики, ее отличия от централизованно управляемой, огосударствленной экономики, необходимо понимать, что в чистом виде не существует ни той, ни другой экономики. Рыночная экономика, есть по существу, смешанная экономика, в которой рынок сочетается с государственным регулированием.
Механизмом, координирующим деятельность всех субъектов, являются рынок и цены. Рынок - это механизм, с помощью которого осуществляется контакт между носителями спроса и предложения. На основе согласования интересов этих двух субъектов формируется система цен на продукты и услуги.
2. Рыночные отношения в здравоохранении
Традиционно считается, что в области здравоохранения нельзя сформировать полноценный рынок. Простейшие рыночные отношения, такие понятные в других секторах экономики, здесь не срабатывают из-за несостоятельности рынка, поскольку здравоохранение, как отрасль общественного хозяйства, обладает целым рядом характеристик, нарушающих действие рыночных механизмов [5].
Считается, что, во-первых, в здравоохранении уровень и объем потребления требуемых медицинских услуг не могут определяться только уровнем платежеспособности человека. Это касается, прежде всего, экстренной медицинской помощи, которая оказывается бесплатно во многих странах мира, даже лицам, не имеющим средств и страховки. Более того, доказана обратная связь между уровнем личного дохода (т.е. реальной платежеспособностью) и потребностью в медицинской помощи. Так, в Великобритании из общего количества случаев заболеваний 37% приходится на 10% беднейших семей, которые потребляют почти 50% всех ресурсов здравоохранения [4]. Обеспечение равных возможностей в потреблении медицинских услуг диктует необходимость перераспределения бюджета здравоохранения (что реально только в условиях государственного регулирования) в пользу наиболее нуждающихся — детей, пожилых людей, хронических больных, лиц с низкими доходами на основе принципа общественной солидарности: богатый платит за бедного, здоровый — за больного, молодой — за старика. Однако, это фактически разрушает принципы рыночного ценообразования, поскольку расходы на лечение переносятся на платежеспособное население.
Во-вторых, принято считать (и это в некоторой степени соответствует истине), что потребитель медицинских услуг не может судить об уровне и качестве требуемой медицинской помощи (в силу отсутствия специальных знаний, физического и психического состояния). В отличие от других рынков, в здравоохранении не потребитель (пациент), а производитель (медицинский работник) определяет объем и уровень предоставляемых медицинских услуг. Врачи одновременно выступают в нескольких лицах: производителей медицинских услуг, агентов пациентов, определяющих меру их потребности, объем (а иногда и стоимость), качество лечения и оказанных ими медицинских услуг. В результате возникает конфликт между медицинскими и экономическими интересами врачей и пациентов. Кроме того, у пациента, как правило, отсутствует объективная информация относительно того, когда, какая и в каком объеме ему потребуется медицинская помощь. Подобное существенно сдерживает покупательскую инициативу населения относительно приобретения медицинской страховки или участия в оздоровительных и профилактических мероприятиях. Эта асимметрия интересов медицинских работников и пациентов (производителей и потребителей медицинских услуг) деформирует обычное взаимодействие спроса и предложения и, со своей стороны, обусловливает специфику рыночных механизмов в здравоохранении [2,4].
В-третьих, часть медицинских услуг (санитарно-гигиенические, противоэпидемические, профилактические и т.п.) обладает свойствами общественных товаров, т.е., в отличие от товаров индивидуального потребления, является объектом коллективного потребления, чаще всего неадресного характера. Сюда относятся профилактические, санитарно-эпидемические мероприятия, вакцинация, которые оказываются сразу большому количеству лиц, а положительный эффект распространяется на все население в целом.
3. Экономика здравоохранения в рыночной системе экономических отношений
Анализ внешних условий функционирования здравоохранения в рыночной системе экономических отношений показывает, что сегодня развитие социального сектора экономики требует обращения к данным о тесноте связи здоровья населения с уровнями материального обеспечения и образования, характером гигиенического поведения и состоянием окружающей среды.
В изменившихся условиях разработка и использование оптимальных способов оплаты медицинских услуг требует учета теоретических положений неоклассической экономической теории, рассматривающей медицинские услуги как сугубо "экономический товар" [9].
Главной характеристикой современной рыночной экономики является выраженная социальная ориентация. Ее суть заключается в подчинении всей хозяйственной деятельности интересам развития общества путем создания условий для наиболее полного раскрытия внутреннего потенциала личности входящих в его состав индивидов. Как показал исторический опыт, развитые страны мира смогли решить поставленные перед ними задачи по гуманизации национальных моделей рыночной экономической системы. Переход российской экономики на рыночные принципы хозяйствования обусловил необходимость проведения в обществе системных преобразований, охвативших практически все сферы жизнедеятельности людей. Основной задачей настоящего периода общественного развития стало создание социально ориентированной экономики. Необходимость ее формирования связана с действием ряда объективных факторов, отражающих требования современного этапа развития гражданского общества:
- удовлетворение основных потребностей и обеспечение нормальных условий жизнедеятельности для всех без исключения членов общества;
- создание условий для свободного творческого труда, главной движущей силы научно-технического прогресса и экономического роста;
- гармонизация социальных отношений между отдельными индивидами и социальными группами.
Настоятельная необходимость формирования социально ориентированной экономики обусловлена воздействием на здоровье и благополучие населения множества факторов, далеко выходящих за пределы компетенции сектора здравоохранения. Службы здравоохранения лишь в ограниченной степени способны влиять на основные причины заболеваемости в стране. Состояние здоровья населения в значительно большей степени предопределяется взаимодействием других взаимосвязанных факторов: социально-экономическим статусом, поведением и образом жизни, генетической предрасположенностью и состоянием окружающей среды. Они тесно связаны с состоянием национальной экономики, гуманизация деятельности которой является непременным условием устранения факторов ухудшения здоровья населения и обеспечения экономического развития страны [6,8].
Создание социально ориентированной экономики в нашей стране требует сочетанного использования принципов социалистической социальной системы с рыночными стимулами. Социальная ориентация российской экономики должна быть направлена на достижение нескольких целей. Во-первых, это обеспечение рационального уровня потребления для большинства населения путем насыщения рынка потребительскими товарами и услугами при одновременном сокращении дифференциации уровня потребления благ до пределов, при которых сохраняются стимулы к квалифицированному труду и эффективному предпринимательству; во-вторых, - создание условий для квалифицированного творческого труда при качественном изменении структуры экономики: сокращении до минимума доли тяжелого физического труда, экологически вредных производств и развития отраслей, ориентированных на потребительский рынок; в-третьих, - создание эффективной системы социальной защиты населения.
Основным условием эффективной социализации экономики является развитие социального сектора. Он объединяет отрасли национальной экономики, деятельность которых направлена на обеспечение социальных потребностей общества. Этот сектор образует сферу нематериального производства, т.е. производства услуг (третичный сектор). В нем так же, как в первичном (отрасли добывающей промышленности) и вторичном (отрасли обрабатывающей промышленности) секторах экономики используются материальные, трудовые и финансовые ресурсы, осуществляется инвестиционная деятельность. Отрасли социального сектора производят преимущественно нематериальные блага (услуги). Это особый вид экономических благ, предоставляемых в форме профессиональной деятельности, не имеющих материального выражения и существующих только в момент их оказания [3].
Экономисты относят услуги к особому виду экономических благ [6]. По определению классика маркетинговой теории Ф. Котлера, услуга - это любое мероприятие или выгода, которые одна сторона может предложить другой, и, которые, в основном, неосязаемы и не приводят к завладению чем-либо. Профессиональная услуга - это сделка, фактическая завершенность которой овеществлена вложенным трудом профессионала. Одной из разновидностей профессиональных услуг являются медицинские услуги. Медицинская услуга представляет собой структурированную единицу медицинской помощи; это мероприятие или комплекс мероприятий, направленных на профилактику, диагностику и лечение заболеваний, имеющих самостоятельное законченное значение и определенную стоимость. Организм человека как объект медицинской деятельности и целевое профессиональное воздействие на состояние его здоровья как предмет существенно отличают медицинскую услугу от мира обычных товаров и других профессиональных услуг. При разработке организационных моделей оказания медицинской помощи важное значение приобретает учет характеристик, свойственных всем видам услуг;
- неосязаемость услуги в связи с частым отсутствием четко определенных гарантий увеличивает покупательский риск, оценить который значительно сложнее, чем в сделках купли-продажи обычных товаров. Неосязаемость услуги требует авансированного доверия потребителя и компенсируется материальными условиями ее предоставления. Для преодоления этого свойства услуг используется лицензирование;
- неотделимость от источника заключается в том, что услуга не существует до ее предоставления. Это делает невозможным ее предварительную оценку в каждом конкретном случае. Возможно лишь сравнение ожидаемых и полученных выгод. Способом компенсации этого свойства услуг служит аккредитация и сертификация;
- непостоянство качества (неопределенность, изменчивость). В связи с возможностью возникновения индивидуальной реакции организма усиливается неопределенность конечного результата, который может быть полным, неполным или отсутствовать вообще. Преодоление этого свойства достигается использованием стандартизации и унификации;
- несохраняемость (ненакопляемость) услуги вызывает необходимость ее предварительной оплаты.
Использование рыночной концепции в здравоохранении основано на признании медицинской услуги в качестве экономического товара, который можно покупать и продавать на открытом рынке. Все известные экономические блага экономисты объединяют в четыре большие группы: общие, общественные, коллективные и частные блага. Основными классификационными критериями группировки экономических благ являются их исключаемость и конкурентность в процессе потребления [1].
Многие услуги сферы здравоохранения рассматриваются сторонниками неоклассической теории как сугубо частные (индивидуальные) товары. Они состоят из достаточно мелких единиц и могут быть приобретены отдельными покупателями. В результате такой покупки товаром пользуется тот, кто его купил, или, другими словами, процесс потребления частных товаров подчиняется правилу "исключения". С этой точки зрения пользу для здоровья в результате потребления этих товаров получает только лицо, пользующееся ими (например, покупка аспирина для лечения головной боли). Применительно к товару этого вида, согласно стандартной неоклассической модели, способом выбора их финансирования является ценообразование на основе предельных издержек. С экономической точки зрения, на практике оно оборачивается оптимальным вложением средств.
Некоторые услуги сферы здравоохранения являются сугубо общественными товарами, поскольку их благами пользуются все без исключения члены общества. Они состоят из крупных единиц и не могут быть проданы индивидуальному потребителю. На процесс их потребления не распространяется правило "исключения". Население может пользоваться выгодами общественных товаров, не неся издержек по их приобретению. Примерами общественных товаров служат некоторые мероприятия в области оздоровления состояния окружающей среды (контроль за качеством воздуха и борьба с загрязнением воды). Взимание платы за эти услуги с пользователя представляется нереальным, поскольку неплательщики будут пользоваться теми же благами, что и плательщики. Таким образом, никаких стимулов к оплате таких услуг не существует (так называемая проблема "транспортного зайца" или "едущего бесплатно"). Поскольку эти товары трудно выразить в ценах и продать индивидуальному потребителю, то трудно найти и производителя, который по своей инициативе станет их производить и предлагать. Вместе с тем, в такого рода товарах имеется общественная необходимость, поэтому государство берет на себя обеспечение производства товаров и услуг общественного пользования и организует их принудительную покупку через систему обязательных платежей (налогов) [6].
Наконец, многие медицинские услуги рассматриваются экономистами как смешанные товары: отдельные лица получают выгоды от пользования услугами, но и другие, хотя и не принимают непосредственного участия в сделке между производителем и потребителем услуг, также получают выгоду. В качестве примера можно привести лечение инфекционных заболеваний, таких как туберкулез или сифилис. Оно защищает не только больных, но и тех, кого эти больные заразили бы, если бы лечение не было проведено. В этом случае социальные выгоды превышают выгоды частные. Поэтому использование ценообразования на основе предельных издержек ведет к уменьшению объема пользования услугами по отношению к оптимальному с социальной точки зрения объему. Применительно к этим товарам экономисты считают целесообразным введение субсидирования для того, чтобы повысить уровень частного спроса до объема, который уравняет социальные выгоды с социальными расходами и тем самым максимально повысит предполагаемое благосостояние общества. Экономические последствия введения соучастия в расходах в этом случае могут носить неоднородный характер. Субсидирование предполагает выплаты потребителями услуг разных сумм, варьирующих от нуля до значительной доли процентов предельных расходов. В условиях, когда цена услуги составляет меньшую величину в сравнении с предельными издержками, создаются предпосылки для повышенного объема потребления медицинских услуг. При описании причины их избыточного потребления аналитики используют понятие "морального искушения".
В условиях рыночной экономической системы оплата медицинских услуг может осуществляться разными способами. В зависимости от того, к какому виду экономических товаров относятся те или иные медицинские услуги, используется один из трех альтернативных вариантов их оплаты: индивидуальный, коллективный или общественный способ финансирования медицинской помощи.
За медицинские услуги можно платить на месте (индивидуальный способ оплаты). Такая система называется гонорарной и удобна лишь для обеспеченной части населения. Поскольку решение о приобретении индивидуальных товаров частное лицо принимает самостоятельно, то объем их производства определяется потребностью и платежеспособностью покупателей.
Большинство же, потеряв в случае болезни источник доходов, не в состоянии оплатить необходимые медицинские услуги и лекарства. Поэтому уже в XVIII-XIX вв. покупатели медицинских услуг, чтобы отвести от себя правило "исключения", стали объединяться в общества взаимопомощи, создавать больничные кассы и различные фонды, т.е. страховые организации. Так, при покупке товаров индивидуального пользования получил развитие коллективный способ финансирования медицинских услуг, возникла система социального страхования [9].
Содержанием начального этапа развития социального страхования как формы социальной взаимопомощи явилось объединение небольших страховых взносов населения для общего пользования при обязательном условии отказа от их возврата. Его основой стал принцип социальной солидарности: богатый платит за бедного, молодой за старого, здоровый за больного. При этом деятельность страховых организаций способствовала решению двух важных социальных задач: повышению платежеспособности клиентов и обеспечению доступности медицинской помощи малообеспеченным группам населения. В страховой системе сохраняется действие рыночных регуляторов. Даже в случае высокой степени обобществления и государственного регулирования потребление медицинских услуг носит индивидуальный характер, что обеспечивается ведением персонального учета общей стоимости медицинских услуг, полученных каждым гражданином в течение года. Персональный учет является основой финансовой деятельности страховой организации, без него не может быть страхования.
Дальнейшее развитие страховой системы связано с возрастанием значимости общественных механизмов в страховании здоровья. Со временем профсоюзные и другие общественные движения и организации добились от парламентов принятия законов об обязательном медицинском страховании работающих и участии работодателей, в оплате взносов на медицинское страхование. Впервые в мире система обязательного медицинского страхования была введена в Германии. Ее основой стал свод законов, принятых правительством канцлера Отто фон Бисмарка в 1883, 1884 и 1889 гг. За счет средств страхования предполагалось оказание только минимального объема медицинских услуг. Одновременно развивалось дополнительное, в большинстве своем частное и прибыльное страхование, которое обеспечивало медицинские услуги, выходящие за рамки обязательных программ.
Последующая трансформация финансовой системы здравоохранения в XX веке связана с использованием новых политических и идеологических стратегий в области охраны общественного здоровья и развитием популяционной медицины, объектом которой стал не отдельный пациент, а большие группы людей. В этот период во многих странах мира здравоохранение перешло на бюджетное финансирование, т.е. стал использоваться общественный способ оплаты медицинских услуг, возникла так называемая бюджетная или "бесплатная" медицина. В результате большинством населения здравоохранение стало рассматриваться как общественный неделимый продукт. Поскольку процесс потребления общественного товара не подвержен действию правила "исключения" и все имеют к нему одинаковый доступ, у людей создалось впечатление о бесплатности общественного товара, и как следствие возникло необоснованное избыточное его потребление. В условиях принудительной оплаты общественных благ решение об объеме их производства принимается на государственном уровне. Те, кто принимает решение о необходимых объемах производства общественного товара, рассматривают увеличившиеся масштабы потребления как свидетельство растущей потребности в нем и расширяют производство. Так возникает порочный круг, порождающий перепотребление и перерасход ресурсов в бюджетной системе здравоохранения, или "бесплатной" медицине [6,8].
Таким образом, особенности медицинской услуги как экономического товара обусловливают серьезные трудности в выборе оптимальной модели организации и финансирования системы здравоохранения. Не вызывает сомнений тот факт, что она должна носить смешанный характер и иметь несколько независимых друг от друга источников финансирования. При этом часть системы, которой присуще индивидуальное потребление, должна управляться рыночными регуляторами, а социальная несправедливость, возникающая в результате реализации принципа "исключения", смягчаться за счет действия страховых механизмов. Та же часть системы, которая носит характер общественного потребления, должна подчиняться политическим решениям. На практике реализация этой закономерности носит сложный и весьма неоднозначный характер. Однако ее полное забвение влечет за собой серьезные последствия. Особенно следует помнить о различном влиянии взимания платы с пациентов на объем потребляемых ими медицинских услуг. Это влияние объясняется тем, что цены нередко препятствуют пользованию медицинскими услугами, когда их оплата составляет немалую долю семейного бюджета. В результате сокращения объемов потребления медицинских услуг и задержек с обследованием и лечением здоровье людей может ухудшиться настолько, насколько повышение доступности и качества медицинской помощи могло бы благоприятно отразиться на состоянии здоровья отдельных индивидов, социальных групп и общества в целом.
4. Рынок услуг здравоохранения
Рынок услуг здравоохранения имеет место тогда, когда существует потенциальная возможность для обмена. Рынок услуг здравоохранения определяется наличием двух сторон — нуждающихся в медицинских услугах и предлагающих их; наличием субъектов рынка — необходимых медицинских учреждений, где могут осуществляться реализация и потребление медицинской услуги или товара; наличием свободы выбора взаимных предложений производителей и потребителей медицинских услуг.
Наряду с рынком медицинских услуг, описанным выше, понятие рынок в здравоохранении включает в себя целую систему отдельных элементов, взаимосвязанных рынков: рынок лекарственных препаратов, рынок труда медицинского персонала, рынок научных медицинских разработок, рынок медицинского оборудования и техники, рынок ценных бумаг (последний элемент имеет место только при развитом рынке).
Рынок вообще, в том числе в здравоохранении, выполняет ряд существенных функций:
1. Информационная. Через меняющиеся цены рынок дает участникам производства объективную информацию об общественно необходимом количестве и качестве услуг, другой продукции, поставляемой на рынок.
2. Посредническая. Экономически обособленные производители должны обмениваться результатами своей деятельности. Без рынка не возможно определить взаимовыгодность их деятельности.
3. Ценообразующая. На рынок поступают услуги одного назначения, но различающиеся по затратам. Рынок признает лишь те затраты, которые соответствуют условиям предоставления основной массы услуг данного вида, именно их согласен оплачивать потребитель.
4. Регулирующая. Через конкуренцию рынок регулирует снижение затрат на единицу оказываемых услуг, повышение их качества, поощряет научно-технический процесс [4,5].
Говоря о развитии рыночных отношений в здравоохранении, нельзя абсолютизировать значение этого процесса. Здравоохранение как специфическая сфера, затрагивающая жизненно важные вопросы не сможет, очевидно, целиком и полностью ориентироваться только на рыночные отношения (по крайней мере, сейчас). Будут оставаться социально значимые виды медицинской помощи, которые должны субсидироваться государством – борьба со СПИДом, туберкулезом, эпидемиями, инфекционными заболеваниями и т.д.
Для того чтобы погоня за прибылью, за выгодными видами медицинских услуг не сказалась пагубно на всей системе здравоохранения, должен быть выработан действенный хозяйственный механизм, сочетающий бюджетное финансирование, финансирование из местных бюджетов, использование страховых взносов и перевод отдельных видов медицинской помощи на платную основу.
Решение этих вопросов связано как с общим улучшением экономической ситуации в стране, так и с изменением хозяйственного механизма самого здравоохранения.
В системах здравоохранения, построенных по советскому образцу, объемы и уровень предоставления медицинской помощи, при всем декларировании равенства и социальной справедливости, отличались высокой степенью привилегированности. Была создана специальная система медицинской помощи для руководства партии и страны. При ограниченности ресурсов, выделяемых на здравоохранение, определенный приоритет отдавался рабочим и детям. Все это и сегодня не мешает утверждать, что доступность квалифицированной медицинской помощи обеспечивалась государством независимо от социального положения пациента, его места жительства и т.п.
Принципиальная сущность современного периода реформирования отечественной системы здравоохранения, наряду с прочими, характеризуется объективными условиями, при которых медицинская услуга становится товаром, а отношения производителей и потребителей медицинских услуг (в частности, врача и пациента) по сути своей начинают определяться как маркетинговые c преобладающей ролью пациента. Подобными проявлениями отношений врача и пациента характеризуется система обязательного медицинского страхования, введение которой в России осуществляется с 1991 года [6].
Классические цивилизованные рыночные отношения, как известно, подчинены экономическим законам, специфичны в управлении и входят в противоречие с методами администрирования. В поле рыночных отношений медицинская помощь как своеобразный вид производственной деятельности наполняется экономическими характеристиками.
До того условные группы пациентов (больные одной болезнью, декретированные контингенты, лица диспансерных групп наблюдения и пр.) начинают соотноситься с характерными для рынка структурами. Полем реализации взаимоотношений в медицине становятся определенные сегменты рынка медицинских услуг , разнообразие которых по форме и содержанию отображает в здравоохранении как в социальной структуре общества один из принципов демократичности. Одной из характеристик рынка медицинских услуг в условиях либеральных систем здравоохранения является его сегментация, т.е. ориентирование продажи медицинских услуг на определенные потребительские группы.
Последний факт достоверно подтверждается отдельными исследованиями отечественных авторов, по которым в современном российском обществе условно выделяются следующие слои (данные взяты из книги “Фундаментальные основы политики здравоохранения”, под редакцией О.П.Щепина, М., 1999):
- олигархия и управляющая бюрократия – до 7%;
- средний класс – до 12 %;
- слой условных бедняков – более 60%;
- низшие группы населения – менее 12%;
- десоциализированные граждане – до 9%.
Взаимодействие всех субъектов системы здравоохранения, особенно в системе обязательного медицинского страхования, определение их функций, а, следовательно, и формирование типов и форм отношений врача и пациента, естественно связано с конкретными характеристиками населения как потребителя медицинских услуг. А такими характеристиками, как отмечает А.В. Решетников (2000), являются пол, возраст, семейное положение, род занятий, уровень образования и доходов тех или иных социальных групп, а также психографические данные: принадлежность к тому или иному социальному слою, стиль жизни, личностные и поведенческие качества.
Именно исходя из реального расслоения общества необходимо определять подходы к специфичности рынка медицинских услуг, его сегментации, особенно в вопросах характеристики производственных отношений в этих сегментах.
Объективно в деятельности лечебно-профилактических учреждений происходил процесс классификации пациентов на группы с различными нуждами и потребностями, характеристиками или поведением. Именно данные критерии наряду с некоторыми другими определяют сегментирование рынка медицинских услуг в маркетинговых системах, т.е. спецификация медицинских технологий и медицинских процедур, удовлетворяющих определенный спрос пациента (клиента), объективно и закономерно ориентирована на специфических потенциальных потребителей определенного сегмента рынка. И все это, в свою очередь, определяет, в частности, экономическую специфичность отношений врача и пациента.
Учитывая приведенную выше классификацию расслоения общества (либо, в принципе, опираясь на любую другую возможную классификацию), методологически оправдано выделение сегментов рынка медицинских услуг, соответствующих данным условным критериям.
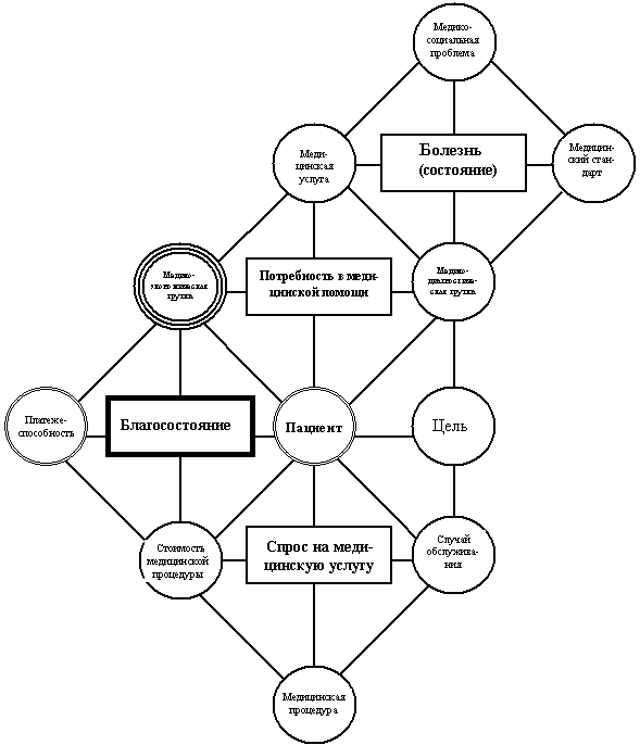
В исследовании данной проблемы, в поисках решений очерченного противоречия между потребностями в медицинских услугах и удовлетворением спроса помогает использование модели маркетинга медицинских услуг, фрагмент которой приведен на рис.1.

Рис.1. Модель рынка медицинских услуг.
При исследовании взаимосвязей элементов модели предпринята попытка внести ясность в критерии разграничения сущности медицинской помощи и медицинской услуги, а также очертить сущность медицинской процедуры в соответствующем сегменте рынка. В любом из сегментов рынка медицинских услуг медицинские нужды и потребности в медицинской помощи у пациента (клиента), независимо от принадлежности к той либо иной общественной прослойке, не связаны с его личным или общественным благосостоянием: патологические состояния (болезнь) и потребность быть здоровым категории видовые, более биологические, чем социальные. В этом смысле, независимо от социального статуса пациента (клиента), конкретный вид медицинской услуги, соответствующий определенному стандарту, трактуется конкретным психосоматическим состоянием и целью обращения. В то же время, спрос и возможность приобретения конкретной медицинской процедуры из многообразия процедур, адекватных определенному виду медицинской услуги, напрямую связаны с благосостоянием пациента, его платежеспособностью.
Таким образом, системы здравоохранения, опирающиеся на объективные экономические законы при множестве определяющих, характеризуются определенными сегментами рынка. Сегментирование рынка медицинских услуг позволяет предоставить медицинскую помощь (удовлетворить конкретный спрос) и с учетом индивидуальности пациента, и с учетом массового потребления медицинских услуг.
Заключение
Здравоохранение имеет свои особенности, предполагающие главенство медицинских результатов над финансовыми. И в этом смысле сфера действия рыночных отношений в здравоохранении несколько ограничена. Речь идет о необходимости четкого разграничения сфер, где достижение наилучших медицинских показателей возможно на экономической основе, и сфер, где этого необходимо добиваться административными, общественными и другими мерами.
Для того, чтобы экономические отношения в здравоохранении были чисто рыночными, должно быть достигнуто совпадение субъекта, оплачивающего медицинские услуги, и потребителя этих услуг. Другими словами, при чисто рыночных отношениях каждый должен из своего кармана оплачивать оказанную ему услугу. Однако, в системе охраны здоровья существует большое число общественно потребляемых услуг (в первую очередь речь идет о комплексе профилактических мероприятий и деятельности учреждений санитарно-эпидемиологического надзора), которые не могут и не должны оплачиваться и потребляться кем-либо индивидуально.
В основе организации здравоохранения должны лежать взаимодополняющие и уравновешивающие вклады трех сторон: государства, организации здравоохранения и населения, а также принципы, стимулирующие, с одной стороны, рациональное потребление медицинских услуг и заботу населения о собственном здоровье, с другой — мотивированное стремление организаций здравоохранения к оказанию качественной медицинской помощи населению, повышению качества жизни пациентов.
Литература:
1. Григорьев Ю.М., Истомина Л.Б. // Экономика здравоохранения. – 1999. – N 2. – С. 10–14.
2. Комаров Ю.М., Ермаков С.П., Иванова А.Е. и др. // Экономика здравоохранения. – 2000. – N 7. – С. 5–12.
3. Светличная Т.Г. Здравоохранение в рыночной системе экономических отношений // Главврач, 2008, N 8.
4. Таранов А.М. // Экономика здравоохранения. – 1998. – N 2. – С. 12–14.
5. Шамшурина Н.Г. Экономика лечебно-профилактического учреждения. - М.: МЦФЭР, 2001. - 278 с.
6. Шарабчиев Ю.Т. Рыночные отношения в здравоохранении и возможные механизмы их реализации в условиях государственного регулирования // «Медицинские новости» – 2006. – №3. – С. 83-88.
7. Шейман И.М. Реформа управления и финансирования здравоохранения. — М., 1998.
8. Шишкин С.В. // Экономика здравоохранения. — 2000. — N 8. — С. 10—15.
9. Щепин О.П. // Пробл. социальной гигиены, организации здравоохранения и истории медицины. — 1999. — N 3. — С. 7—10.
10. Щепин О.П., Габуева Л.А. Организация и экономика предпринимательской деятельности в здравоохранении. М., МЦФЭР, 2006.
Похожие работы
-
Взгляд на введение обязательного медицинского страхования
Медицинское страхование на добровольной основе позволило бы любому предприятию независимо от его организационно-правовой формы и подчиненности страховать своих работников по их желанию.
-
Опасный труд
«Вредность» и медосмотр. Время и здоровье. Отпуска за «вредность». «Молоко за вредность».
-
Стратегическое планирование
Кратко- и долгосрочная стратегия развития хозяйственного портфеля и экономического роста фирмы.
-
Государственное регулирование цен на лекарственные средства
Государство регулирует цены на лекарственные средства, которые включены в перечень важнейших и жизненно необходимых лекарственных средств.
-
Основы медицинского страхования
ВОРОНЕЖСКИЙ ГОСУДАРСТВЕННЫЙ УНИВЕРСИТЕТ ЭКОНОМИЧЕСКИЙ ФАКУЛЬТЕТ Кафедра финансов и кредита РЕФЕРАТ НА ТЕМУ: “СУЩНОСТЬ И ПРИНЦИПЫ СИСТЕМЫ МЕДИЦИНСКОГО СТРАХОВАНИЯ”
-
Национальный приоритетный проект Здоровье
Сорокин Евгений группа 5111 НАЦИОНАЛЬНЫЙ ПРИОРИТЕТНЫЙ ПРОЕКТ «ЗДОРОВЬЕ» Национальный проект в сфере здравоохранения подразумевает развитие первичной медицинской помощи (в том числе семейной медицины), повышение укомплектованности кадрами первичного звена здравоохранения, переход на новые формы оплаты труда в зависимости от объемов и качества оказываемой медицинской помощи, укрепление материально-технической базы лечебно-профилактических учреждений.
-
Предпринимательство в здравоохранении
Сущность и основные характеристики предпринимательства в сфере здравоохранения, нормативно-законодательное обоснование данной деятельности. Организационно-правовые формы организации здравоохранения, его место в социально ориентированной экономике.
-
О порядке регулирования, формирования и утверждения тарифов на платные медицинские услуги
Установление методов регулирования тарифов на платные медицинские услуги и обеспечение единых подходов к их формированию. Перечень услуг, оказываемых государственными организациями здравоохранения Республики Беларусь. Новые виды платных медицинских услуг.
-
Государственное регулирование в сфере здравоохранения Республики Казахстан
Социальная политика государства Социальная политика является одним из важнейших направлений государственного регулирования экономики. Она – органическая часть внутренней политики государства, направленная на обеспечение благополучия и всестороннего развития его граждан и общества в целом.
-
Новые системы оплаты труда в здравоохранении
Переход на профессиональные квалификационные группы. Новая система оплаты труда работников федеральных бюджетных учреждений. Система оплаты труда на основе единой тарифной сетки отраслевых систем работников федеральных учреждений здравоохранения.