Название: Планирование производства и реализация продукции в системе контроллинга
Вид работы: курсовая работа
Рубрика: Экономика
Размер файла: 101.43 Kb
Скачать файл: referat.me-384750.docx
Краткое описание работы: Введение Актуальность темы состоит в том, что планирование среди всех функций управления занимает центральное место, так как призвано строго регламентировать поведение объекта в процессе реализации поставленных перед ним целей.
Планирование производства и реализация продукции в системе контроллинга
Введение
Актуальность темы состоит в том, что планирование среди всех функций управления занимает центральное место, так как призвано строго регламентировать поведение объекта в процессе реализации поставленных перед ним целей.
Функция планирования предусматривает определение конкретных задач каждому подразделению на различные плановые периоды и разработку производственных программ. Планирование приобретает важное экономическое значение, так как при формировании производственных программ необходимо учитывать все виды наличных ресурсов, стоимость их приобретения, поставку, распределение и рациональное использование. Планирование является одной из функций контроллинга, при этом задачами контроллинга является предоставление информационной поддержки при разработке базисных планов, формирование и совершенствование всей системы планирования, а так же проверка предложенных планов на полноту и реализацию.
Контроллинг производства предоставляет информацию не только о совокупной сумме затрат, выпуске и прибыли, но и дает возможность установить факторы, от которых зависит величина затрат и прирост прибыли.
В рамках процесса оперативного планирования контроллинг производства занимается вопросами согласования производственных планов с планами по сбыту, мощностями, закупками, запасами, персоналу.
Основная цель работы в исследовании возможностей использования контроллинга в планировании производства и реализации продукции с учетом планирования затрат предприятия. Объектом исследования служат предприятия, пользующие контроллинг в своей системе управления.
Предметом исследования являются управленческие отношения, возникающие в процессе использования контроллинга на предприятиях.
1. Особенности контроллинга в системе планирования производства и реализации продукции
1.1 Сущность контроллинга на производстве
Целевая задача контроллинга производства - управление производственными издержками.
К задачам КП относятся:
оптимизация производственных издержек, в том числе программы их снижения;
формирование условий эффективности производственного процесса;
предоставление информации другим подразделениям о производственных издержках, загрузке мощностей, параметрах выполнения производственной программы и др. [17, 91с.]
Руководителю важно знать не только совокупную сумму затрат, общий выпуск и прибыль, но и установить факторы, от которых зависит величина затрат и прирост прибыли. Получить такую информацию можно через контроллинг производства. В отличие от производственного учета, контроллинг производства не обязан учитывать все виды издержек. Контроллер производства должен работать в первую очередь с теми видами издержек, которые в наибольшей степени влияют на эффективность деятельности предприятия.
Основными критериями оценки производства служат рентабельность и производительность ресурсов в стоимостном и натуральном выражении.
Если контроллер выявляет негативные тенденции по контролируемым видам издержек, то он должен инициировать мероприятия по их устранению. Какие при этом будут приняты меры, зависит от руководителя производства. В обязанности контроллера может входить подготовка альтернативных вариантов мероприятий по снижению производственных издержек.
В задачи контроллинга производства также входит управление рентабельностью капитала, задействованного в производственном процессе. С этой целью контроллеры должны следить за тем, чтобы приобретаемое оборудование было максимально гибким. Это позволит в случае изменения объемов выпуска или ассортимента повысить загрузку оборудования, а следовательно, снизить постоянные издержки на единицу продукции.
В рамках процесса оперативного планирования контроллинг производства занимается вопросами согласования производственных планов с планами по сбыту, мощностями, закупками, запасами, персоналу. Эта работа должна осуществляться в тесной взаимосвязи с центральным контроллингом, который занимается контроллингом затрат, рентабельности, ликвидности по предприятию в целом. [17, 92с.]
Основными направлениями контроллинга в сфере планирования производства является управление затратами на производство и реализацию продукции.
В системе управления затратами под контроллингом понимается совокупность функций, состоящая из ряда последовательных шагов, позволяющих получать, контролировать и анализировать информацию, необходимую для принятия решений по регулированию уровня издержек в целом и по отдельным направлениям их формирования. Исходя из этого, в контроллинге управления затратами ключевое значение имеет структура разделения издержек на коллекторы, информационные блоки, соответствующие определенным признакам процесса расходования ресурсов.
Основой построения контроллинга затрат и инструментария их сбора и анализа должна служить иерархия этих коллекторов и их взаимная увязка. В составе указанной иерархии на первом уровне находятся затраты предприятия в целом, на втором - затраты подразделений, на третьем - затраты, распределенные по продуктам (для производственных подразделений), и, далее, затраты, распределенные в соответствии с классификацией, принятой в системе управленческого учета с принципами их отнесения на определенные статьи себестоимости.
Контроллинг включает в себе следующие компоненты учета затрат, которые должны быть представлены на каждом уровне иерархии:
Учет затрат по местам возникновения (МВЗ), который позволяет эффективно контролировать косвенные затраты, а также служит промежуточным этапом для распределения затрат на продукт;
Учет по видам затрат, который служит для цели определения издержек, возникших в процессе производства и позволяет анализировать структуру этих затрат;
Учет затрат по внутренним заказам, который аналогичен учету затрат по МВЗ с той разницей, что затраты, учитываемые по заказам, носят разовый характер;
Учет результатов расходования ресурсов, который позволяет построить анализ отчет о прибылях и убытках и рассчитать рентабельность конкретного продукта;
Учет затрат на продукт, который в соответствии с выбранным методом распределения относит производственные затраты на конкретный конечный продукт.
Основой контроллинга является учет затрат по местам возникновения, позволяющий группировать наиболее сложные с точки зрения их косвенные затраты согласно различным критериям. Затраты, собранные по МВЗ, могут быть потом распределены на носители затрат (продукт). В целях анализа и корректности учета МВЗ могут быть распределены по производственным функциям, по физическому нахождению, по сферам ответственности. Логика построения схем распределения затрат должна быть сформирована, исходя из экономической стратегии управления [19,132с.].
Учет затрат по продуктам является итогом контроллинга и служит мощным инструментом анализа, позволяющим выявит наиболее значимые виды или элементы затрат в себестоимости конечного продукта.
Применение контроллинга в системе управления затратами позволяет объективно оценивать экономическую ситуацию и эффективно применять основные принципы, заложенные в систему управления затратами конкретного предприятия. При этом в процесс управления должны быть включены все без исключения службы, перед руководителями которых должны ставиться конкретные, понятные для них цели в области минимизации затрат, а ответственные за расходование ресурсов исполнители должны четко и однозначно понимать свои задачи.
Только в этом случае возможно принятие и реализация сбалансированных и адекватных управленческих решений. Внедрение контроллинга как особой группы функций в системе управления затратами приводит к тому, что ввиду сложности перерасчетов (представления затрат в различных проекциях) многократно возрастет число необходимых операций, выполнение которых невозможно без применения информационных технологий.
Конкретная структура и методы построения системы контроллинга зависят от производственной (технологической) специфики предприятия, состава и разнообразия потребляемых материальных ресурсов, уровня подготовки персонала и поставленных стратегических целей.
1.2 Взаимосвязь плана производства и реализации продукции
Планирование - вид управленческой деятельности, связанный с формированием планов организаций в целом, ее подразделений, функциональных подсистем, отделов и служб, в частности (1, стр.82). Являясь органической частью процесса управления предприятием, планирование задает параметры и основные направления будущего развития организации. Оно охватывает основные направления хозяйственной деятельности - продажи, производство, закупки, финансы, а также их взаимодействие между собой и координацию.
Суть планирования заключается в формулировании целей и задач деятельности предприятия на определенный период времени, определение стратегии и достижения поставленных целей, их ресурсного обеспечения и доведения планов до всех исполнителей и лиц, ответственных за их реализацию.
![]() |
Планирование предусматривает разработку целого комплекса мероприятий, определяющих последовательность действий ради достижения поставленных целей с учетом возможностей предприятия. В результате удается снизить уровень простоя оборудования и специалистов, сократить сроки выполнения заказов, оптимизировать движения материалов и складские остатки, сделать процесс производства прозрачным и управляемым, в целом повысить эффективность работы предприятия. Единый экономический процесс, для осуществления которого, любое производственное предприятие, состоит из трех этапов: закупка сырья, материалов и комплектующих, производство продукции, ее реализация.
Рисунок 1. Этапы процесса планирования
Важнейшими в системе планов, разрабатываемых на предприятии, являются планы производства и реализации продукции. Они должны быть сбалансированными, согласованными и взаимоувязанными с затратами, необходимыми для осуществления запланированных объемов работ. В целом они призваны дать ответ на один из важнейших вопросов экономической теории: как наилучшим образом использовать имеющиеся в распоряжении предприятия ресурсы?
Планирование производства продукции, работ и услуг должно удовлетворять на всех действующих предприятиях конкретные потребности покупателей, заказчиков или потребителей и быть тесно связанным с разрабатываемой общей стратегией развития предприятия, проектированием конкурентоспособной продукции, организацией ее производства и реализации, а также с выполнением других функций и видов внутрихозяйственной деятельности [18,93с.].
В плане производства каждого предприятия содержится взаимосвязанная система следующих плановых показателей:
основная цель производственной деятельности предприятия и ее отдельных подразделений на плановый период;
объем и сроки производства продукции, работ и услуг с указанием конкретных количественных и качественных показателей по всей номенклатуре товаров;
расчет производственной мощности предприятия, цехов и участков, подтверждающих ее сбалансированность с годовыми объемами производства, равновесия спроса и предложения;
определение потребности ресурсов на выполнение годовой производственной программы предприятия и его подразделений, расчет баланса полуфабрикатов и комплектующих;
распределение планируемых работ по основным цехам, а также сроком изготовления и поставок продукции на рынок;
выбор средств и методов достижения запланированных показателей, расчет объемов незавершенного производства, коэффициентов загрузки технологического оборудования и производственных площадей;
обоснование методов и форм организации производства запланированных товаров, работ и услуг, контроля выполнения планов производства и реализации продукции.
В годовых планах производства и реализации продукции решают следующие основные задачи:
определение основных плановых заданий каждому подразделению предприятия;
выявление и устранение возникающих нестыковок в межцеховых планах;
взаимодействие основных показателей долгосрочных и текущих планов производства;
распределение производства ресурсов между подразделениями предприятия.
План производства является ведущим разделом плана развития предприятия. От количества и ассортимента выпускаемой продукции зависят все основные показатели работы предприятия. На основе производственной программы планируется количество и стоимость сырья, материалов, топлива и электроэнергии, потребляемых на технологические цели, рассчитывается численность работников промышленно-производственного персонала, фонд оплаты труда, себестоимость продукции. От объема реализации произведенной продукции зависит величина прибыли, получаемой предприятием [17,85с.].
Показателями плана производства (производственной программы) являются темпы роста производства товарной продукции, производство важнейших видов продукции в натуральном выражении (с указанием "в том числе продукции для экспорта"), включая показатель качества продукции.
Исходными данными для составления плана производства и реализации продукции являются:
результаты изучения спроса потребителя на продукцию;
договоры с поставщиками сырьевых и материальных ресурсов и покупателями;
данные о сырьевых ресурсах с учетом их качества;
наличие производственных мощностей с учетом их ввода и выбытия;
утвержденные нормы и нормативы;
режим работы предприятия;
мероприятия по повышению эффективности производства;
обеспечение рабочей силой;
определение остатков готовой продукции на складе и реализованной, но неоплаченной на начало и конец планируемого года;
цены на материально-технические ресурсы и готовую продукцию.
В условиях рынка предприятие может преследовать различные цели. Выбор их зависит от ситуации, сложившейся к этому времени на рынке и от состояния дел на самом предприятии. Как правило, руководство предприятия выбирает одну из следующих стратегий поведения [16, 12 c]:
выживание в долгосрочном периоде (особенно в кризисной ситуации);
завоевание большей доли рынка или выход на новый рынок;
максимизация прибыли;
Очевидно, что применительно к промышленному предприятию любая из этих стратегий подразумевает ведение производственной деятельности.
Производство же, как известно, характеризуется целенаправленными затратами ресурсов для получения определенных результатов, причем понесенные затраты требуют постоянного соизмерения с достигаемыми при этом производственными результатами. Таким образом, прежде чем приступать к выпуску продукции требуется экономически обоснованно рассчитать объемы выпуска и реализации по каждому виду продукции. Для этого нужен план, который позволил бы ответить на два вопроса:
1) Что и в каких объемах производить?
2) Сколько ресурсов и в каком количестве необходимо использовать в производственных процессах? [12,99с.]
Объем производства продукции планируется на основании данных:
Планируемый объем продаж, рассчитанный исходя из рыночной потребности в производимом товаре;
Производственные мощности предприятия;
Имеющиеся финансовые ресурсы и возможность привлечения дополнительных заемных средств;
планируемые запасы продукции на начало и конец периода, призванные обеспечить бесперебойный процесс сбыта товара и т.д.
Рассчитав объем производства, можно определить потребность предприятия в материальных ресурсах, себестоимость продукции, конечную прибыль. Правильно запланировать объем производства - одна из важнейших задач экономической службы предприятия, т.к объем производства, цены на продукцию и производственные издержки взаимозависимы, а получение максимального финансового результата возможно лишь при определенном сочетании указанных величин [2,230с.].
Объемы производства и реализации продукции являются взаимозависимыми показателями. В условиях ограниченных производственных возможностей и неограниченном спросе на первое место выдвигается объем производства продукции. Но по мере насыщения рынка и усиления конкуренции не производство определяет объем продаж, а наоборот, возможный объем продаж является основой разработки производственной программы.
Предприятие должно разрабатывать только те программы, которые оно может реально реализовать. Ели устанавливать производственную программу исходя только из потребностей, она может оказаться необеспеченной возможностями производства, а следовательно нереальной. Если же её устанавливать только по возможностям производства, могут оказаться неудовлетворенными какие-либо потребности.
2. Инструменты контроллинга производства и реализации продукции и методы планирования объемов производства
2.1 Анализ отклонений, влияние отклонений затрат и чистой выручки на величину алгоритма "затраты - прибыль "
Оценка деятельности предприятия, его структурных подразделений, а также действий менеджеров производится при помощи анализа отклонений, который является одним из основных инструментов оперативного контроллинга. Информация об отклонениях от плана (норматива) способствует повышению уровню анализа фактического положения дел на промышленных предприятиях, а также обеспечивает в учетной системе предприятия основу для контроля бюджетов. Формирование и использование информации по отклонениям от плана позволяет повысить аналитичность и оперативность учета затрат, сократить расходы на производство продукции, оптимизировать прибыль.
Исходя из сущности алгоритма "затраты - прибыль ", в основе которой лежит взаимосвязь затрат и выручки (дохода), выделим основные направления исследования отклонений от плана (норматива). Это расчет отклонений затрат на сырье и основные материалы и расчет отклонений чистой выручки от реализации продукции [8,74с.].
Расчет отклонений затрат на сырье и материалы.
Отклонение затрат на сырье и основные материалы представляет собой разницу между величиной общих нормативных и фактических затрат данных статей на фактически произведенную продукцию. Общая величина отклонений по материальным затратам, в свою очередь складывается из составляющих:
количественных отклонений, возникающих в силу того, что фактическое количество материалов, использованное для выпуска готовой продукции, отлично о нормативного количества;
отклонение по цене, возникающих в силу того, что фактическая цена каждой единицы исходных материалов отлична от нормативной цены [8,76с.].
Сумма значений этих составляющих дает величину общего отклонения затрат сырья и основных материалов, что можно представить следующей формулой:
(2.1)
где
СМ - общее отклонение затрат сырья и основных материалов;
К - отклонение по количеству:
Ц - отклонение по цене.
Норматив количества материальных затрат на единицу продукции должен отражать общую сумму затрат сырья и материалов, идущую на производство изделия, включая неизбежные потери (брак, производственные отходы, технологические потери) в допустимых пределах, установленных нормативом.
Спецификация видов и количества требуемого материала сообщается в накладной или материальном требовании на предмет снабжения. Документ является постоянно действующим и меняется только тогда, когда меняются технические характеристики продукта или произошли изменения в производственном процессе, затрагивающие специфику требуемых материалов [8,78с.].
Зачастую на предприятии складывается такая ситуация, когда выделенных материалов оказывается недостаточно или возникает необходимость замены материалов и другое. Характер этих недостатков в значительной мере зависит от особенностей производственного процесса и технологий. В подобных случаях выписываются сигнальные требования с указанием периода их действия, причин и виновника отклонения от норм. Формализация возможных причин и ответственных за отклонение от норм по расходу материалов представлена в таблице 2.1
Таблица 2.1. Формализация причин и ответственных за отклонение относительно затрат на сырье и материалы (условный пример)
| Причина отклонений | Код | Вид документа | Ответственный за отклонения | Код |
| 1. Замена сырья и материалов (по количеству, цене, наименованию) | 110 | Сигнальное требование | персонал отдела материально технического снабжения Поставщики Бухгалтерия Производственные рабочие Технологи Складские рабочие Персонал планово - экономического отдела Администрация основного цеха Рабочие комплектующих цехов Вспомогательные рабочие Администрация ремонтного участка Рабочие ремонтного участка Технический персонал Мастер цеха |
10 11 12 13 14 15 16 17 18 19 20 21 22 23 |
| 2. Нерациональное использование отходов | 120 | Накладная на внутренне перемещение | ||
| 3. Отходы производства | 130 | Требования на дополнительный материал | ||
| 4. Производственный брак | 140 | Акт о наличии брака | ||
| 5. Излишний расход материалов в связи с возвратом продукции на доработку | 150 | Акт о дополнительной выдаче средств | ||
| 6. Нарушение технологического процесса при изготовлении продукции | 160 | Наряд | ||
| 7. Неисправимость оборудования производственных линий | 170 | Наряд на ремонт оборудования | ||
| 8. Возврат материалов на исправление брака | 180 | Акт на доработку |
Использование данной системы имеет определенные преимущества, сущность которых заключается в том, что ответственные должностные лица имеют возможность учитывать предварительные и текущие отклонения. Посредством выписки сигнальных требований менеджеры служб заведомо знают об экономии (перерасходе) сырья и материалов, о причинах и виновниках отклонений. А это в свою очередь дает возможность определять степень негативности или позитивности создавшейся ситуации и своевременно воздействовать на нее.
В ходе отчетного периода и по его завершении вся информации об отклонениях поступает в отдел контроллинга, где производится определение себестоимости производственной продукции по методу "директ-кост", а также устанавливается степень воздействия имеющих место отклонений на величину конечного показателя. Результатом работы отдела контроллинга служит выработка альтернативных вариантов управленческих решений по регулированию производственного процесса.
Расчет отклонений чистой выручки от реализации продукции.
Другим важным направлением исследования отклонений является расчет отклонений чистой выручки от реализации продукции. Чистая выручка от реализации - это подконтрольный показатель, рассматриваемый подсистемой оперативного контроллинга [6,73с.].
Процесс реализации продукции завершает операционный цикл на предприятии (рисунок 2.1), что позволяет ему выполнять обязательства перед государством, работниками поставщиками и возмещать производственные затраты.

Рисунок 2.1 Операционный цикл на предприятии.
Исследования показали, что наиболее весомыми последствиями невыполнения плана реализации могут быть: замедление оборачиваемости оборотных средств, снижение прибыли, что в свою очередь повлияет на значение показателя рентабельности используемого капитала. Кроме того, за этим следует штрафные санкции за невыполнение договорных обязательств перед покупателями, издержки платежей и в целом ухудшение финансового состояния предприятия [7,47с.].
Все эти аргументы говорят о необходимости осуществлении отклонений чистой выручки от запланированной суммы с целью оперативного воздействия на факторы ее формирования.
Отклонения чистой выручки от запланированной суммы может быть разложено на следующие составляющие:
количественные отклонения, возникшие в результате несоответствия фактического количества реализованной продукции плановому количеству;
отклонения в цене, выявленные в результате сопоставления фактической и плановой учетной цены.
Суммарное отклонение указанных составляющих определяет общее отклонение чистой выручки от реализации продукции и может быть представлена формулой [5,99с.]:
(2.2)
где
В - общее отклонение выручки от реализации продукции;
В (к) - отклонение выручки по количеству;
В (ц) - отклонение выручки по цене.
Одна из причин возникновения отклонений чистой выручки от реализации состоит в проводимой предприятием политике в области сбыта продукции. Стратегия предприятия в области сбыта заключается в том, что продукция отпускается крупным потребителям на основании заключенных с ними договоров - поставок. В соответствии с этим задачами оперативного контроллинга в области сбыта являются:
контроль производства, выпуска готовой продукции и запасов на складе;
контроль выполнения планов договоров поставок по объему и ассортименту продукции;
контроль расчетов за реализованную продукцию;
обеспечение слаженности взаимодействий структурных единиц предприятия в процессе достижения целей;
сбор текущей информации (мониторинг) и определение отклонений фактических подконтрольных величин от заданных параметров, причин и ответственных за возникновение существенных отклонений, а также определение степени влияния этих отклонений на показатели рентабельности продаж и оборачиваемости активов, а в конечном итоге - на величину показателя рентабельности средств, вложенных в текущую деятельность предприятия;
выработка рекомендаций по регулированию ситуации, сложившейся на предприятии, в отдельном структурном подразделении.
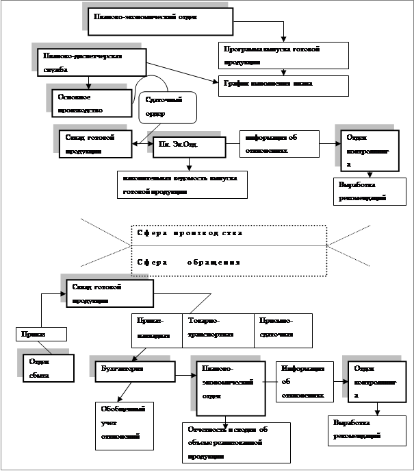
Процедура определения отклонений фактической величины от запланированной суммы чистой выручки в подсистеме оперативного контроллинга предполагает поэтапное прохождение информации через отделы, участки и цеха предприятия [4,96с.]. Планово - экономический отдел разрабатывает программу выпуска готовой продукции с разбивкой ее на год, кварталы, месяцы и дни. Контроль над выполнением этого документа возлагается на диспетчерскую службу предприятия, а также на менеджеров структурных подразделений. В условиях непрерывного производства сдача готовой продукции из производственных цехов на склад осуществляется ежедневно. Для оперативного выявления отклонений при выпуске продукции необходимым условием является оформление этого процесса первичными документами - сдаточными ордерами. О ходе выполнения плана выпуска готовой продукции и причинах отклонений, планово - экономический отдел должен ежедневно информировать контроллинга.
С целью осуществления оперативного анализа отгрузки продукции и возникших отклонений бухгалтерия ежедневно принимает со склада все первичные документы за прошедший день, на основании которых ведет оперативный учет отклонений. При этом учет отгрузки и реализации организовывается по видам продукции и в разрезе договоров и платежных документов.
Последовательность работ по осуществлению процедур определения влияния отклонений чистой выручки от реализации продукции на величину алгоритма "затраты - прибыль " представлена на рисунке 2.2 [4,55с.].
Реализации выше описанных процедур контроллинга в практической деятельности промышленных предприятий Украины позволит оперативно формировать информацию о возникающих отклонениях с целью своевременного принятия управленческих решений по регулированию (перегруппировке) затрат, по реконструкции, перевооружению технических линий или отдельных узлов, по оптимизации процессов поставки сырья и материалов и др., что в целом обеспечивает совершенствование процессов производства и способствует более полному раскрытию потенциальных возможностей каждого конкретного предприятия в реализации намеченных целей.

Рисунок 2.2. Организационная модель последовательности осуществления процедур по определению влияния отклонений чистой выручки от реализации продукции на величину алгоритма "затраты - прибыль"
2.2 Анализ использования мощностей
Этот метод целесообразно использовать при оценке степени загрузки оборудования.
Производственная мощность - это максимально возможный выпуск продукции, предусмотренный на соответствующий период (декаду, месяц, квартал, год) в заданной номенклатуре и ассортименте с учетом оптимального использования наличного оборудования и производственных площадей, прогрессивной технологии, передовой организации производства и труда [19,65с.].
При формировании производственной мощности учитывается влияние таких факторов, как номенклатура, ассортимент, качество продукции, парк основного технологического оборудования, средний возраст оборудования и эффективный годовой фонд времени его работы при установленном режиме, уровень сопряженности парка, размер производственных площадей и т.п.
От производственной мощности зависит степень удовлетворения рыночного спроса, который может изменяться по объему, номенклатуре и ассортименту, поэтому производственная мощность должна предусматривать гибкость всех технологических операций, т.е. возможность своевременно перестроить производственный процесс в зависимости от роста конкурентоспособности продукции, изменения объема, номенклатуры и ассортимента.
При определении производственной мощности не учитываются простои оборудования или недоиспользование производственных площадей, вызванное дефицитом рабочей силы и производственных запасов, отклонениями в организации производства и т.п. Производственная мощность - величина переменная. Она изменяется в течение отчетного периода и определяется, как правило, на начало и конец года [6,105с.].
Производственная мощность определяется в тех же единицах, в каких измеряется объем производства продукции. Широкая номенклатура приводится к одному или нескольким видам однородной продукции.
Производственная мощность зависит от ряда факторов. Важнейшие из них следующие:
количество и производительность оборудования;
качественный состав оборудования, уровень физического и морального износа;
степень прогрессивности техники и технологии производства;
качество сырья, материалов, своевременность их поставок;
уровень специализации предприятия;
уровень организации производства и труда;
фонд времени работы оборудования.
Выбытие мощности происходит по следующим причинам:
износ оборудования;
уменьшение часов работы оборудования;
изменение номенклатуры или увеличение трудоемкости продукции;
окончание срока лизинга оборудования.
Измеряется производственная мощность, как правило, в натуральных или условно-натуральных единицах [7,65с.].
Для расчета производственной мощности необходимо иметь следующие исходные данные:
плановый фонд рабочего времени одного станка:
количество машин;
производительность оборудования;
трудоемкость производственной программы;
достигнутый процент выполнения норм выработки.
Производственная мощность ведущих подразделений определяется по формуле:
(2.3)
где ПМ - производственная мощность подразделения (цеха, участка); n - количество единиц одноименного ведущего оборудования, ед.; Нт - часовая техническая (паспортная) мощность единицы оборудования, ед.; Ф - фонд времени работы оборудования, часов. [19,46с.]
При этом необходимо учесть все оборудование, закрепленное за цехом, включая бездействующее вследствие неисправности, находящееся в ремонте и подлежащее установке в плановом периоде. Не учитывается только оборудование, находящееся в резерве, а также на опытно-экспериментальных и специальных участках для профессионально-технического обучения.
2.3 Управление по "узким местам" или критическим ресурсам
Метод управления по узким местам чрезвычайно эффективен для предприятий, имеющих ярко выраженные критические ресурсы, т.е. объекты управления, ограничивающие объем выпуска.
В случае если сбыт не является "узким местом", т.е. спрос на определенные виды продукции превышает производственные мощности, необходимо выявить "узкие места" в производственном процессе. Ими могут быть:
не гармонизированные мощности производственного оборудования;
дефицит материалов
дефицит определенных категорий работников и др.
Под "узким местом" понимается несоответствие мощности отдельных цехов, участков, групп оборудования минимальной мощности соответствующего подразделения, участка или группы оборудования. Возникновение узкого места является следствием не сопряженности между цехами, участками или группами оборудования. Коэффициент сопряженности рассчитывается по формуле:
(2.4)
где Кс - коэффициент сопряженности; M1 и М2 - мощность ведущих цехов и участков, ед.; Ру - удельный расход продукции первой операции (цеха, участка) для выработки продукции второй, шт., т, и т.п.
Основной принцип управления по "узким местам" состоит в том, что для улучшения работы всего предприятия нет необходимости детально управлять всем производством - достаточно сосредоточиться только на критических ресурсах, оптимизируя их, пока они не перестанут быть "узкими местами".
Сложность обычно заключается в определении этих критических ресурсов, ведь таковыми могут быть не конкретное оборудование, а процедуры управления, например планирования. [12,7с.]
Устранение "узкого места" осуществляется по плану организационно-технических мероприятий, который разрабатывается в двух направлениях, т.е. с учетом и без учета привлечения дополнительных капитальных вложений. Ко второму направлению относятся мероприятия по вводу неустановленного оборудования, увеличению сменности работы оборудования, привлечению дополнительной рабочей силы, расширению многостаночного обслуживания, сокращению внутрисменных простоев, перераспределению деталей на взаимозаменяемое оборудование с меньшим уровнем его использования. [7,60c.]
В частности, если "узким местом" является производительность оборудования, то могут меняться критерии при принятии управленческих решений относительно объема и структуры выпуска продукции. При наличии в производстве одного "узкого места" - это удельная маржинальная прибыль на единицу "узкого места" (час работы оборудования); при множестве "узких мест" упущенная выгода может исчисляться с помощью линейного программирования. Следует рекомендовать выпуск того вида продукции, который обеспечивает максимальную загрузку "узкого места". Аналогичным образом могут приниматься управленческие решения в случае дефицита материалов, рабочей силы и т.д.
3. Контроллинг как инструмент совершенствования системы управления затратами и предприятия в целом
Одной из главных причин возникновения и внедрения контроллинга стала необходимость в системной интеграции и координации различных аспектов управления бизнес-процессами предприятия. В настоящее время существует необходимость внедрения контроллинга на предприятиях, т.к остаются проблемы в области управления, низкая оперативность информации; процесс планирования от производства, а не от реализации продукции; смешение понятий управление прибылью и управление денежными потоками; нет учета по центам прибыли; сложности с разделением переменных и постоянных затрат; отсутствие контроля за достижением целей предприятия; недостаток информации для принятия управленческих решений, зачастую информация остается невостребованной; получение прибыли часто является единственной целью предприятия [9,85c.].
Одной из главных ошибок на предприятиях является отсутствие стратегических целей развития, закрепленных за каждым структурным подразделением предприятия.
Важным является постановка такой системы управленческого учета которая смогла бы сделать прозрачными данные по достижению этих целей. В настоящее время среднее промышленное предприятие не обладает грамотно разработанной стратегией развития и не всегда можно точно определить, какие показатели, кроме прибыли, отслеживаются и анализируются в центрах ответственности, а иногда предприятие и не имеет этих центров ответственности вообще. В таких условиях предприятия являются неконкурентоспособными и несостоятельными, чтобы принимать эффективные управленческие решения для выживания в жесткой конкурентной среде.
Поэтому одним из главных решений существующих проблем является внедрение системы контроллинга.
Эффективное управление и наблюдение невозможно без постановки целей и планирования мероприятий по реализации этих целей. Контроллинг включает в себя комплекс задач по планированию, регулированию и наблюдению. В настоящее время контроллинг представляет собой информационное обеспечение ориентированного на результат управления предприятием. Цель контроллинга является производной от целей предприятия, которые можно разделить на: материальные, стоимостные и социальные. Контроллинг содействует достижению главной стоимостной цели предприятия - оптимизации финансового результата через максимизацию прибыли и ценности капитала при гарантированной ликвидности [18,89с]. Достижение данной цели координируется с достижением материальных и социальных целей. Следовательно, главной целью контроллинга является оптимизация финансового результата при гарантированной ликвидности. Для реализации этой цели контроллинг должен ориентировать руководство на принятие решений и необходимые действия путем подготовки и предоставления необходимой управленческой информации [10,75c.]. Таким образом, основная функция контроллинга состоит в поддержке руководства предприятия, следовательно, контроллинг является одной из важнейших функций управления предприятием. Основная задача контроллинга заключается в информационном обеспечении ориентированных на результат процессов планирования, регулирования и контроля на предприятии во взаимосвязи с функциями интегрирования, организации и координирования. Из основной задачи можно выделить специальные: планирование и контроль на предприятии; координирование всех частных планов; учет и отчетность; обработка информации, принятие решений.
Для выполнения этих задач контроллинг формирует систему планирования и контроля с интегрированными планово-контрольными расчетами на базе информации управленческого и финансового учета, а также использует ориентированные на результат и ликвидность планово-контрольные расчеты в рамках системы планирования и контроля. Инструментом контроллинга является система планирования и контроля с интегрированными, ориентированными на результат и ликвидность расчетами. Такие расчеты требуют информационной системы, организованной на базе управленческого и финансового учета. При организации контроллинга его задачи, связанные с учетом, формируются в зависимости от того, какая концепция контроллинга берется за его основу: американская - к контроллингу относятся задачи и внешнего, и внутреннего учета.
Для осуществления контроллинга как функции управления на предприятии должны быть созданы структурные единицы, осуществляющие централизованно разработку планов и контроль за их реализацией, то есть выявление и анализ отклонений. Такими службами являются отдел контроллинга и/или отдел планирования. Специалисты, реализующие функции контроллинга на предприятии, называются контроллерами. Они отвечают за правильность использования методов и инструментов планирования, контроля, анализа и принятия решений, а также за прозрачность и наглядность представления достигнутых результатов [11, 203с]. Служба контроллинга не определяет что планировать, а советует, как и когда планировать и оценивает возможность реализации запланированных мероприятий.
Как было отмечено выше, контроллинг - это система управления достижением целей и неотъемлемая часть управления предприятием [7, 72]. В системе управления предприятием цели предприятия делятся на две группы: оперативные (краткосрочные) и стратегические (долгосрочные, перспективные). Соответственно, и контроллинг, как инструмент управления, подразделяется на:
стратегический (делать правильное дело);
оперативный (делать дело правильно);
диспозитивный (что делать, если дело делается не правильно).
Дальнейшее развитие теории и практики управления затратами и обеспечения прибыльной деятельности предприятий привело к формированию в 1970-х гг. в Германии и США контроллинга как целостной концепции экономического управления предприятием, ориентирующей руководителей на выявление всех шансов и рисков, которые связаны с получением прибыли.
Контроллинг основан на принципах "директ-костинга", но может также включать в себя элементы системы "стандарт-костс" и подобных ей. Он шире двух названных систем, разнообразнее по назначению, функциям, методам планирования, учета и анализа, степени использования информации. [25]
Контроллинг не ограничивается контролем издержек и рентабельности выпуска и реализации продукции - он также обеспечивает достижение поставленной предприятием цели, как правило, получение максимальной прибыли, хотя в определенные периоды могут быть избраны и другие ориентиры, например, завоевание рынка, устранение конкурента.
Контроллинг на предприятии выполняет функции внутреннего контроля и обеспечивает эффективность работы каждого подразделения и организации в целом. [6,54c.]
В отличие от ревизии, он ориентирован на текущие результаты деятельности и не связан с документальной проверкой, необходимостью выхода на места совершения хозяйственных актов и операций. Специфическим инструментом контроллинга является сумма покрытия, которая показывает, какая часть выручки от реализации продукции (работ, услуг) по рыночным ценам остается у предприятия после вычитания из нее прямых переменных затрат на производство продукции, выполнение работ и оказание услуг. Сумма покрытия включает постоянные затраты предприятия и прибыль. Постоянные (условно-постоянные) затраты в основном известны. Они включают общепроизводственные, общехозяйственные и коммерческие расходы. Их без большого труда можно определить по изделиям (работам, услугам) и производственным подразделениям, так как их чаще всего рассчитывают в процентах к основной заработной плате производственных рабочих.
Вычитая из суммы покрытия, исчисленной для конкретного изделия, постоянные (накладные) расходы, можно оперативно определить прибыль от производства и реализации этого изделия. Таким образом, можно без выполнения трудоемких учетных операций и расчетов оценить тот вклад, который вносит в покрытие постоянных затрат и формирование прибыли предприятия каждое изделие или производственное подразделение. Разные изделия, продуктовые группы или производственные подразделения предприятия вносят розничный вклад и суммы покрытия предприятия. Ввиду сказанного, этот идеальный показатель, выраженный в процентах, является важным критерием при планировании производства и сбыта продукции в целях достижения максимального экономического результата предприятия - прибыли. [6,57c.]
С точки зрения особенностей формирования постоянных затрат можно
выделить следующие уровни:
• изделия (работы, услуги);
• группы изделий (работ, услуг);
• места возникновения затрат;
• производственные подразделения;
• предприятие в целом.
Такое разделение правомерно для достаточно крупных предприятий.
На мелких и средних предприятиях достаточно выделять две группы постоянных затрат - общепроизводственные и общехозяйственные, чтобы ускорить процесс принятия хозяйственных решений. Контроллинг особенно эффективен, когда функции управления предприятием делегированы его отделам и службам. В этом случае он помогает достичь максимально возможного общего результата деятельности. В совокупности функций контроллинга можно выделить предоставление информации, необходимой для управления, и функцию обоснования управленческих решений и их координации. Информацию для контроллинга поставляют планирование, нормирование, учет и контроль, ориентированные на достижение цели, конечного результата деятельности предприятия. Эта информация включает в себя заданные (нормативные, плановые) и фактические данные, отклонения, выявленные средствами учета в разрезе подразделений.
Функция обоснования решений состоит в использовании данных анализа отклонений, ставок покрытия, общих результатов деятельности для выработки управленческих мер. Таким образом, контроллинг - это деятельность объединенных в определенную структуру субъектов (органов, руководителей, исполнителей), которая направлена на гарантированное достижение наиболее эффективным способом поставленных целей путем устранения "узких мест", выявленных при исследованиях.
В рыночных условиях объемы продаж и цены подвержены колебаниям, поэтому степень покрытия затрат доходами варьируется и по видам продукции (покупателям), и по группам расходов, и по отчетным периодам.
В умении предвидеть хозяйственную и коммерческую конъюнктуру, определить ожидаемую прибыль, выявить причины отклонения фактических расходов от запланированных, своевременно принять меры по регулированию этих отклонений и оптимизации соотношения затрат и результатов и заключается искусство экономического управления. Контроллинг - одна из составляющих этого искусства. [10,85c.]
Существуют два уровня контроллинга: стратегический и оперативный.
Стратегический контроллинг направлен на создание потенциала успеха, т.е. обеспечение долгосрочного существования предприятия.
Основная его задача - отслеживание степени адаптации предприятия к окружающей среде, т.е. выявление целесообразности продолжения намеченных стратегических мероприятий в течение срока реализации стратегического плана.
Оперативный контроллинг направлен на достижение запланированного уровня дохода (прибыли). Его главной задачей является оценка экономической эффективности производственных процессов, выявление "узких мест", вызывающих отклонение ожидаемой (фактической) прибыли от запланированной.
Контроллингу присущ специфический инструментарий т.е. взаимосвязанная совокупность методов получения, обработки, агрегирования, анализа, представления и использования разнообразной экономической информации. [10,89c.]
Специалисты, занимающиеся контроллингом на предприятии, называются контроллерами.
Главными задачами контроллера являются:
• формирование целей предприятия;
• поиск альтернативных решений на основе имеющейся информации;
• анализ экономической эффективности (особенно инвестиций и
инноваций);
• координация разработки оперативных плановых смет;
• сравнение плановых показателей с фактическими и разработка
предложений по преодолению отклонений;
• определение "узких мест";
• создание систем информации для планирования и управления;
• консультирование руководителей предприятия по производственно-экономическим вопросам;
• производственно-экономическое обоснование информации других специализированных отделов.
В современных условиях недостаток информации о текущем состоянии и о перспективах деятельности предприятия требуют формирования новых подходов к управлению и инструментов их внедрения. Предприятия имеют возможность добиться успехов и признания на рынке, внедряя в практику управления современный и эффективный инструмент управления - контроллинг. Контроллинг не является альтернативой менеджменту и не освобождает менеджеров от выполнения своих обязанностей. Контроллинг - это совокупность методов оперативного и стратегического менеджмента, учета, планирования, анализа и контроля, единая система, направленная на достижение стратегических целей предприятия. Контроллинг является одной из функций управления, интегрирующей, координирующей и обеспечивающей информацией планирование и регулирование деятельности предприятия.
В настоящее время контроллинг как концепция экономического управления предприятием, направленная на выявление всех возможностей и рисков, связанных с оптимизацией финансового результата, широко применяется в зарубежных странах. В нашей стране контроллинг только зарождается, и в основном применяется только оперативный и диспозитивный контроллинг в управлении финансами и производством.
Заключение
Важнейшими в системе планов, разрабатываемых на предприятии, являются планы производства и реализации продукции. Они должны быть сбалансированными, внутренне согласованными и взаимоувязанными с затратами, необходимыми для осуществления запланированных объемов работ. В целом они призваны дать ответ на один из важнейших вопросов экономической теории: как наилучшим образом использовать имеющиеся в распоряжении предприятия ресурсы?
В условиях рынка предприятие может преследовать различные цели.
Выбор их зависит от ситуации, сложившейся к этому времени на рынке и от состояния дел на самом предприятии. Как правило, руководство предприятия выбирает одну из следующих стратегий поведения:
выживание в долгосрочном периоде (особенно в кризисной
ситуации);
завоевание большей доли рынка или выход на новый рынок;
максимизация прибыли;
Очевидно, что применительно к промышленному предприятию любая из этих стратегий подразумевает ведение производственной деятельности.
Производство характеризуется целенаправленными затратами ресурсов для получения определенных результатов, причем понесенные затраты требуют постоянного соизмерения с достигаемыми при этом производственными результатами. Таким образом, прежде чем приступать к выпуску продукции требуется экономически обоснованно рассчитать объемы выпуска и реализации по каждому виду продукции. Для этого нужен план, который позволил бы ответить на два вопроса:
1) Что и в каких объемах производить?
2) Сколько ресурсов и в каком количестве необходимо использовать в производственных процессах?
Объемы производства и реализации продукции являются взаимозависимыми показателями. В условиях ограниченных производственных возможностей и неограниченном спросе на первое место выдвигается объем производства продукции. Но по мере насыщения рынка и усиления конкуренции не производство определяет объем продаж, а наоборот, возможный объем продаж является основой разработки производственной программы.
Расчетная часть
АО "Лугань" осуществляет производство и реализацию одного изделия, с условным обозначением "АВС". Приведены следующие данные.
Баланс АО "Лугань" на 1 января 2007 г., грн.
| Актив | Пассив | ||
| Основные средства: | Уставный капитал | 11 748 000 | |
| - первоначальная стоимость | 12 740 000 | Нераспределенная прибыль | 84 600 |
| - износ | 3 420 000 | ||
| - остаточная стоимость | 9 320 000 | Кредиторская задолженность: |
|
| Материалы | 84 348 | - за товары, работы, услуги* |
350 800 |
| Готовая продукция | 481 300 | ||
Дебиторская задолженность |
201 000 | - по оплате труда | 303 248 |
| Денежные средства | 2 400 000 | ||
| БАЛАНС | 12 486 648 | БАЛАНС | 12 486 648 |
* Задолженность за товары, работы, услуги включает: за сырье - 210 600 грн., за коммунальные услуги - 140 200 грн.
Специалисты предприятия подготовили такой прогноз реализации и цен:
| Период | Количество, единиц | Цена за единицу, грн. |
| 2007 год | ||
| 1 квартал | 88 100 | 36 |
| 2 квартал | 66 100 | 36 |
| 3 квартал | 117 100 | 37,5 |
| 4 квартал | 124 100 | 39 |
| 2008 год | ||
| 1 квартал | 133 100 | 40 |
| 2 квартал | 184 100 | 38 |
Для изготовления одного изделия "АВС" необходимо 3 кг сырья "МММ", средняя цена которого - 2,8 грн. за 1 кг. Однако в 2007 г. цена сырья "МММ" растет на 0,1 грн. в квартал.
Запасы сырья и готовой продукции на складе 1 января 2007 г. были такими:
| Вид запасов | Количество, единиц |
| Готовая продукция "АВС" | 15 150 |
| Материалы "МММ" | 38 140 |
Предприятия постоянно поддерживает остатки запасов на уровне 25% квартальной потребности. Незавершенное производство составляет 10%. Для производства одного изделия "АВС" необходимо 20 минут, а тарифная ставка рабочего составляет 25 грн. в час.
Запланированные производственные накладные расходы (общепроизводственные расходы):
| № | Статья | Постоянные расходы | Переменные расходы | Всего |
| 1 | Заработная плата | 380 100 | 280 100 | 660 200 |
| 2 | Аренда | 340 100 | - | 340 100 |
| 3 | Освещение и отопление | 170 900 | 64 100 | 235 000 |
| 4 | Амортизация | 460 640 | - | 460 640 |
| 5 | Ремонт и обслуживание оборудования | 320 800 | 465 100 | 785 900 |
| 6 | Прочие | 52 530 | 110 550 | 163 080 |
| ВСЕГО | 1 725 070 | 919 850 | 2 644 920 |
Общехозяйственные расходы (общие и административные) и расходы на сбыт запланированы в таких размерах:
| Статья | Общехозяйственные расходы | Расходы на сбыт |
| Заработная плата | 1 920 000 | 96 600 |
| Комиссионные | - | 4% від реалізації |
| Аренда | 240 000 | 30 300 |
| Реклама | - | 44 850 |
| Амортизация | 72 000 | 18 100 |
| Коммунальные услуги | 48 000 | - |
| Командировки | 80 000 | 24 400 |
| Прочие | 16 000 | 27 700 |
Плановые платежи по налогу на прибыль составляют 2 649 544 грн. и производится поквартально равными частями.
Оплата текущих расходов осуществляется следующим образом:
60% приобретенных материалов оплачивается в том квартале, в котором они были приобретены, а остальные 40% - в следующем;
85% денежных поступлений от реализации ГП ожидается в том квартале, в котором они были проданы, а 15% - в следующем;
80% расходов на коммунальные услуги оплачивается в том квартале, в котором они возникли (начислены), а остальные 20% - в следующем;
5/6 начисленной заработной платы выплачивается в том квартале, в котором она была начислена, а остаток - в первом месяце следующего квартала;
все прочие расходы полностью оплачиваются в том периоде (квартале), в каком они возникли (начислены).
Дивиденды выплачиваются в последний день каждого квартала в сумме 750 000 грн.
Номинальная стоимость акций АО "Лугань" - 50 грн.
Капитальные вложения для приобретения оборудования запланированы в таких размерах:
| Квартал | Сумма, грн. |
| 1 | 145 000 |
| 2 | 180 000 |
| 3 | 25000 |
| 4 | 42 800 |
Предприятие считает необходимым постоянно иметь на расчетном счете остаток не менее 500 000 грн.
Специалисты предприятия прогнозируют такой уровень снижения уровня постоянных затрат.
| Вариант | 17 |
| Снижение, % | 6 |
На основе приведенной информации необходимо последовательно составить операционные и финансовые бюджеты, а также составить кассовый план АО "Лугань" .
1. БЮДЖЕТ ПРОДАЖ
| Показатель | Квартал | Всего за год | |||
| 1 | 2 | 3 | 4 | ||
| Объем продаж, единиц | 88400 | 66400 | 117400 | 124200 | 396600 |
| Цена за единицу, грн. | 36 | 36 | 36 | 36 | |
| Доход от продаж, грн. | 3182400 |
2390400 |
4226400 |
4478400 |
14277600 |
Доход от продаж = Объем производства * Цена за единицу
Доход от продаж (1кв) =88400*40=3536000
2. ГРАФИК ОЖИДАЕМЫХ ДЕНЕЖНЫХ ПОСТУПЛЕНИЙ, грн.
| Показатель | Квартал | Всего за год | |||
| 1 | 2 | 3 | 4 | ||
| Дебиторская задолженность на 1 января 2007 г. | 201000 | 201000 | |||
| Реализация в квартале 1 | |||||
| 2705040 | 2705040 | ||||
| 477360 | 477360 | ||||
| Реализация в квартале 2 | |||||
| 2031840 | 2031840 | ||||
| 358560 | 358560 | ||||
| Реализация в квартале 3 | |||||
| 3592440 | 3592440 | ||||
| 1675485 | 633960 | ||||
| Реализация в квартале 4 | |||||
| 3471390 | 3806640 | ||||
| Всего денежных поступлений | 2906040 |
2509200 |
3951000 |
4440600 |
13806840 |
85% денежных поступлений от реализации ожидается в том квартале, в котором они были проданы, а 15% - в следующем
Реализация в 1кв. = 3182400*85%=2705040
3182400*15%=477360
3. БЮДЖЕТ ПРОИЗВОДСТВА, единиц
| Показатель | Квартал | ||||
| 1 | 2 | 3 | 4 | 1 | |
| Объем продаж | 88400 | 66400 | 117400 | 124400 | 133400 |
| Необходимый запас готовой продукции на конец периода | 16600 | 29350 | 31100 | 33350 | 46100 |
| Всего | 105000 | 95750 | 148500 | 157750 | 179500 |
| Запас готовой продукции на начало периода | 15150 | 16600 | 29350 | 31100 | 33350 |
| Объем производства | 89850 | 79150 | 119150 | 126650 | 146150 |
Необходимый запас готовой продукции на конец периода (1кв) = Объем продаж (2кв) *уровень остатков запасов=66400*25%=16600
Всего = объем продаж (1кв) +необходимый запас готовой продукции на конец периода=88400+16600=105000
Запас гот. Продукции на начало периода (2кв) =объем продаж (2кв) *уровень остатков запасов=66400*25%=16600
4. БЮДЖЕТ ИСПОЛЬЗОВАНИЯ МАТЕРИАЛОВ
| Показатель | Квартал | Всего за год | ||||
| 1 | 2 | 3 | 4 | |||
| Объем производства, единиц | 89850 | 79150 | 119150 | 126650 | 414800 | 146150 |
| Материальные затраты на единицу, кг | 3 | 3 | 3 | 3 | 3 | |
| Производственная необходимость в материалах, кг | 269550 | 237450 | 357450 | 379950 | 1244400 | 438450 |
Средневзвешенная цена за кг, грн. |
2,95 |
2,95 |
2,95 |
2,95 |
||
| Прямые материальные затраты на производство продукции, грн. | 795172,5 | 700477,5 | 1054477,5 | 1120852,5 | 3670980 | |
Производственная необходимость в материалах (1кв) =объем производства (1кв) *материальные затраты на единцу=89850*3=269550
Средневзвешенная цена за кг= (2,8+2,9+3+3,1) /4=2,95
Прямые материальные затраты (1кв) =средневзвешенная цена*производственная необходимость в материалах=2,95*269550=795172,5
5. БЮДЖЕТ ПРИОБРЕТЕНИЯ МАТЕРИАЛОВ
| Показатель | Квартал | Всего за год | |||
| 1 | 2 | 3 | 4 | ||
| Объем производства, единиц | 89850 | 79150 | 119150 | 126650 | 146150 |
| Материальные затраты на единицу, кг | 3 | 3 | 3 | 3 | |
| Производственная потребность, кг | 269550 | 237450 | 357450 | 379950 | 1244400 |
| Необходимый запас на конец периода, кг | 59362,5 | 89362,5 | 94987,5 | 109612,5 | 353325 |
| Общая потребность, кг | 328912,5 | 326812,5 | 452437,5 | 489562,5 | 1597725 |
| Начальный запас, кг | 38140 | 59362,5 | 89362,5 | 94987,5 | 281852,5 |
| Объем закупки материалов | 290772,5 | 267450 | 363075 | 394575 | 1315872,5 |
Необходимый запас на конец (1кв) =производственная потребность (2кв) *уровень остатков запасов=237450*25%=59362,5
Общая потребность (1кв) =производственная потребность (1кв) +необходимый запас на конец=269550+593,62=328912,5
Начальный запас (1кв) из условия
Начальный запас (2кв) =25% от производственной потребности 2 кв=25%*237450=38140
Объем закупки (1кв) =общая потребность - начальный запас=328912,5-38140
6. ГРАФИК ОЖИДАЕМЫХ ПЛАТЕЖЕЙ ЗА ПРИОБРЕТЕННЫЕ МАТЕРИАЛЫ
| Показатель | Квартал | Всего за год | |||
| 1 | 2 | 3 | 4 | ||
| Объем закупки материалов, ед. | 290772,5 | 267450 | 363075 | 394575 | 1315873 |
| Затраты на закупку 1 кг, грн. | 2,8 | 2,9 | 3 | 3,1 | |
Общие затраты на приобретение материалов, грн. |
814163 | 775605 | 1089225 | 1223182,5 | 3902176 |
| Кредиторская задолженность (поставщикам) на 1 января, грн. | 210600 | 210600 | |||
| Закупка в квартале 1 | |||||
| 488497,8 | 488497,8 | ||||
| 325665,2 | 325665,2 | ||||
| Закупка в квартале 2 | |||||
| 465363 | 465363 | ||||
| 310242 | 310242 | ||||
| Закупка в квартале 3 | |||||
| 653535 | 653535 | ||||
| 435690 | 435690 | ||||
| Закупка в квартале 4 | |||||
| 733909,5 | 733909,5 | ||||
| Всего платежи за материалы | 699097,8 | 791028,2 | 963777 | 1169599,5 | 3623503 |
Затраты на приобретение = объем закупки * затраты на закупку=290772,5*2,8=814163
60% купленных материалов оплачивается в том квартале в котом они были приобретены, а 40% в следующем.
7. БЮДЖЕТ ПРЯМЫХ ЗАТРАТ НА ОПЛАТУ ТРУДА
| Показатель | Квартал | Всего за год | |||
| 1 | 2 | 3 | 4 | ||
| Объем производства, ед. | 89850 | 79150 | 119150 | 126650 | 414800 |
| Затраты труда на единицу, часов | 0,33 | 0,33 | 0,33 | 0,33 | |
| Общие затраты труда, часов | 29650,5 | 26119,5 | 39319,5 | 41794,5 | 136884 |
| Тарифная ставка за час, грн. | 25 | 25 | 25 | 25 | |
| Общие затраты на оплату труда, грн. | 741262,5 | 652987,5 | 982987,5 | 1044863 | 3422100 |
Затраты труда единицу =20 мнут=0,33 часа
Общие затраты = объем производства * затраты труда=89850*0,33=29650,5
Общие затраты на оплату труда = общие затраты труда * тарифная ставка=29650,5*25=741262,5
8. БЮДЖЕТ ПРОИЗВОДСТВЕННЫХ НАКЛАДНЫХ РАСХОДОВ
| Показатель | Квартал | Всего за год | |||
| 1 | 2 | 3 | 4 | ||
| Объем производства, ед. | 89850 | 79150 | 119150 | 126650 | 414800 |
| Производственные накладные расходы, грн. | |||||
| - заработная плата | 60737,56 | 53504,48 | 80544,02 | 85613,93 | 280400 |
| - освещение и отопление | 13949,71 | 12288,48 | 18498,70 | 19663,11 | 13949,71 |
| - ремонт и обслуживание оборудования | 100810,49 | 88805,23 | 133684,69 | 142099,59 | 100810,49 |
| - прочие | 24011,26 | 21151,83 | 31841,32 | 33845,59 | 24011,26 |
| Всего переменных расходов | 199509,02 | 175750,02 | 264568,73 | 281222,23 | 199509,02 |
| Постоянные расходы, грн. | |||||
| - заработная плата | 95100 | 95100 | 95100 | 95100 | 380400 |
| - аренда | 77441 | 77441 | 77441 | 77441 | 340400 |
| - освещение и отопление | 42737,5 | 42737,5 | 42737,5 | 42737,5 | 170950 |
- амортизация |
115210 | 115210 | 115210 | 115210 | 460840 |
| - ремонт и обслуживание оборудования | 802375 | 802375 |
802375 |
802375 |
320950 |
| - прочие | 13207,5 | 13207,5 | 13207,5 | 13207,5 | 52830 |
| Всего постоянных расходов | 43151792,5 | 43151792,5 | 43151792,5 | 43151792,5 | 1726370 |
| Всего производственных накладных расходов, грн. | 593365,56 | 582978,7 | 683661,32 | 697064,4 | 2647420 |
Переменные накладные производственные расходы:
Заработная плата (1кв) =объем зарплаты всего за год / всего за год объем производства* объем производства 1 кв и т.д. все переменные затраты
280400/414800*89850= 60737,56и т.д.
Постоянные:
Зарплата за 1кв=всего по зарплате за год / 4=380400/4=95100
8.1. БЮДЖЕТ ПРОИЗВОДСТВЕННЫХ НАКЛАДНЫХ РАСХОДОВ
(с учетом снижения уровня переменных затрат на 9%)
| Показатель | Квартал | Всего за год | |||
| 1 | 2 | 3 | 4 | ||
| Объем производства, ед. | 76290 | 71400 | 118800 | 125110 | 391600 |
| Производственные накладные расходы, грн. | |||||
| - заработная плата | 31946,34 | 29898,66 | 49747,35 | 52389,65 | 163982 |
| - освещение и отопление | 7144,4923 | 6686,548 | 11125,52 | 11716,44 | 36673 |
| - ремонт и обслуживание оборудования | 92257,91 | 86344,41 | 143665,5 | 151296,2 | 473564 |
| - прочие | 16114,996 | 15082,06 | 25094,53 | 26427,41 | 82719 |
| Всего переменных расходов | 147463,74 | 138011,7 | 229632,9 | 241829,7 | 756938 |
| Постоянные расходы, грн. | |||||
| - заработная плата | 94245 | 94245 | 94245 | 94245 | 376980 |
| - аренда | 77441 | 77441 | 77441 | 77441 | 309764 |
- освещение и отопление |
38891,13 | 38891,13 | 38891,13 | 38891,13 | 155564,5 |
| - амортизация | 108250,40 | 108250,40 | 108250,40 | 108250,4 | 433001,6 |
| - ремонт и обслуживание оборудования | 73016,13 | 73016,13 | 73016,13 | 73016,13 | 292064,5 |
| - прочие | 12344,55 | 12344,55 | 12344,55 | 12344,55 | 49378,2 |
| Всего постоянных расходов | 404188, 20 | 404188, 20 | 404188, 20 | 404188,2 | 1616752,8 |
| Всего производственных накладных расходов, грн. | 603697,22 | 579938,22 | 668756,93 | 685410,43 | 2537802,8 |
Переменные накладные производственные расходы:
Все раннее рассчитанные переменные издержки уменьшаем на 9%
Заработная плата (1кв) = (380400-38000*0,09) /4= 94245
9. БЮДЖЕТ СЕБЕСТОИМОСТИ ИЗГОТОВЛЕННОЙ ПРОДУКЦИИ, грн.
| Показатель | Квартал | Всего за год | |||
| 1 | 2 | 3 | 4 | ||
| Незавершенное производство на начало периода | 214013,22 | 193340,32 | 270622, 19 | 677975,7 | |
| Затраты на производство | |||||
| - прямые материалы | 795172,5 | 700477,5 | 1054477,5 | 1120852,5 | 3670980 |
| - прямая зарплата | 741262,5 | 652987,5 | 982987,5 | 1044862,5 | 3422100 |
| - производственные накладные расходы | 603697,22 | 579938,22 | 668756,93 | 685410,43 | 2537803 |
| Всего | 2140132,2 | 1933403,2 | 2706221,9 | 2851125,4 | 9630883 |
| Незавершенное производство на конец периода | 214013,22 | 193340,32 | 270622, 19 | 285112,54 | 963088,3 |
| Себестоимость произведенной продукции | 1926119 | 1954076,1 | 2628940,1 | 2836635,1 | 9345770 |
Затраты даны.
Незавершенное производство на конец периода (1кв) =затраты всего *10% (так как незавершенное производство составляет 10%). это цифра будет являться незавершенным производством на начало периода 2кв и т.д.
Себестоимость равна незавершенное производство на начало + всего - на конец себестоимость на первый квартал=0+2140132,2 - 214013,22 = 1926119
10. БЮДЖЕТ СЕБЕСТОИМОСТИ РЕАЛИЗОВАННОЙ ПРОДУКЦИИ, грн.
| Показатель | Квартал | Всего за год | |||
| 1 | 2 | 3 | 4 | ||
| Остаток готовой продукции на начало периода | 481 300 | 381800 | 675050 | 715300 | |
| Изготовлено продукции на протяжении периода | 1926119 | 1954076,1 | 2628940,1 | 2836635,1 | 9345770 |
| Остаток готовой продукции на конец периода | 381800 | 675050 | 715300 | 767050 | |
| Себестоимость реализованной продукции | 2 025 619 | 1660826,1 | 2588690,1 | 2784885,1 | 9060020 |
Остаток готовой продукции на начало периода (2кв) =остаток готовой продукции на конец периода (1кв)
Определяем коэффициент = (себестоимость (1кв) /объем производства (1кв) +,,,+себестоимость (4кв) / объем производства (4кв)) /4= (2 025 619/89850+,,,) /4=23
Остаток готовой продукции на конец = Коэффициент * запас готовой продукции на конец (из 3 таблицы) =23*16600=381800
Себестоимость =остаток на начало + произведено на протяжении периода - остатки на конец
11. БЮДЖЕТ ОБЩЕХОЗЯЙСТВЕННЫХ РАСХОДОВ, грн.
| Показатель | Квартал | Всего за год | |||
| 1 | 2 | 3 | 4 | ||
| Заработная плата | 480000 | 480000 | 480000 | 480000 | 1920000 |
| Аренда | 60000 | 60000 | 60000 | 60000 | 240000 |
| Освещение и отопление | 12000 | 12000 | 12000 | 12000 | 48000 |
| Амортизация | 18000 | 18000 | 18000 | 18000 | 72000 |
| Командировки | 20000 | 20000 | 20000 | 20000 | 80000 |
| Прочие | 4000 | 4000 | 4000 | 4000 | 16000 |
| Всего | 594000 | 594000 | 594000 | 594000 | 2376000 |
Для определения квартального показателя, всего за год / на 4
Заработная плата в 1кв=1920000/4=480000
12. БЮДЖЕТ РАСХОДОВ НА СБЫТ, грн.
| Показатель | Квартал | Всего за год | |||
| 1 | 2 | 3 | 4 | ||
| Объем продаж, грн. | 3182400 | 2390400 | 4226400 | 4478400 | 14277600 |
| Ставка переменных расходов на сбыт, (комиссионные),% | 7% | 7% | 7% | 7% | |
Переменных расходов на сбыт, (комиссионные), грн. |
222768 | 167328 | 295848 | 313488 | 999432 |
| Переменные расходы на сбыт, грн. | |||||
| - заработная плата | 24225 | 24225 | 24225 | 24225 | 96900 |
| - реклама | 11250 | 11250 | 11250 | 11250 | 45000 |
| - арендная плата | 7650 | 7650 | 7650 | 7650 | 30600 |
| - командировки | 6175 | 6175 | 6175 | 6175 | 24700 |
| - амортизация | 4600 | 4600 | 4600 | 4600 | 18400 |
| Прочие | 6962,5 | 6962,5 | 6962,5 | 6962,5 | 27850 |
Всего постоянных расходов, грн. |
60862,5 | 60862,5 | 60862,5 | 60862,5 | 243450 |
| Всего расходов, грн. | 283630,5 | 228190,5 | 356710,5 | 374350,5 | 1242882 |
Переменные расходы на сбыт = объем продаж* ставка переменных расходов на сбыт=3182400*7%=222768
Переменные расходы на быт распределяются равными частями, путем деления (всего за год) на 4
13. БЮДЖЕТНЫЙ ОТЧЕТ О ПРИБЫЛИ
| Показатель | Сумма, грн. |
| Доход от реализации | 14277600 |
| Себестоимость реализованной продукции | 9 060 020 |
| Валовая прибыль | 5 217 580 |
| Операционные расходы | |
| - общехозяйственные | 2376000 |
| - на сбыт | 1242882 |
| Прибыль от основной деятельности (операционная прибыль) | 1 598 698 |
| Налог на прибыль | 2649544 |
| Чистая прибыль | -1 050 846 |
| Дивиденды | 0 |
| Нераспределенная прибыль | -1 050 846 |
Валовая прибыль = доход от реализации - себестоимость=14277600-9060020=5217580
Прибыль от основной деятельности = валовая прибыль - операционные затраты=5217580-2376000-1242882=1598698
Чистая прибыль = прибыль от основной деятельности - налог = 1 598 698 - 2649544 = - 1 050 846
Дивиденды=0, т.к их начисление производится из чистой прибыли, а т.к ЧП имеет отрицательное значение, значит, дивиденды не могут быть начислены
Нераспределенная прибыль = чистая прибыль = - 1 050 846
14. РАСЧЕТ ДЕНЕЖНЫХ РАСХОДОВ НА ВЫПЛАТУ ЗАРПЛАТЫ, грн.
| Показатель | Квартал | Всего за год | |||
| 1 | 2 | 3 | 4 | ||
| Начисленная зарплата | |||||
| Прямая зарплата | 741262,5 | 652987,5 | 982987,5 | 1044862,5 | 3422100 |
| Зарплата в составе | |||||
| - производственных накладных расходов | 154982,56 | 147749,48 | 174789,02 | 179858,93 | 657380 |
| - общехозяйственных расходов | 480000 | 480000 | 480000 | 480000 | 1920000 |
| - расходов на сбыт | 24225 | 24225 | 24225 | 24225 | 96900 |
| Всего | 1400470,1 | 1304962 | 1662001,5 | 1728946,4 | 6096380 |
| Выплата зарплаты | |||||
| Задолженность на 1 января 2007 г. | 303 248 | 303 248 | |||
| Зарплата за квартал 1 | |||||
| 1167058,4 | 1167058 | ||||
| 233411,68 | 233411,7 | ||||
| Зарплата за квартал 2 | |||||
| 1087468,3 | 1087468 | ||||
| 217493,66 | 217493,7 | ||||
| Зарплата за квартал 3 | |||||
| 1385001,3 | 1385001 | ||||
| 277000,25 | 277000,3 | ||||
| Зарплата за квартал 4 | |||||
| 1440788,7 | 1440789 | ||||
Всего |
1 470 306 | 1320880 | 1602494,9 | 1717788,9 | 6 111 470 |
5/6 заработной платы выплачивается в том квартале, в котором она была начислена, а 1/6 в первом месяце следующего квартала
Зарплата (1кв) = 1400470,1*5/6=1167058,4
Зарплата (2кв) = 1400470,1*1/6=131687
15. РАСЧЕТ ДЕНЕЖНЫХ РАСХОДОВ НА ОПЛАТУ КОММУНАЛЬНЫХ УСЛУГ, грн.
| Показатель | Квартал | Всего за год | |||
| 1 | 2 | 3 | 4 | ||
| Коммунальные услуги | |||||
| - производственного характера | 49831,99 | 49374,05 | 53813,02 | 54403,94 | 207423 |
| - общехозяйственные | 8162,50 | 8162,50 | 8162,50 | 8162,50 | 32650 |
| Всего | 57994,49 | 57536,55 | 61975,52 | 62566,44 | 240073 |
| Платежи за коммунальные услуги | |||||
| Задолженность на 1 января 2007 г. | 140200 | 140200 | |||
| 1 квартал | |||||
| 52195,04 | 52195,04 | ||||
| 5799,45 | 5799,45 | ||||
| 2 квартал | |||||
| 51782,89 | 51782,89 | ||||
| 5753,65 | 5753,65 | ||||
| 3 квартал | |||||
| 55777,97 | 55777,97 | ||||
| 6197,55 | 6197,55 | ||||
| 4 квартал | |||||
| 56309,80 | 56309,80 | ||||
| Всего | 192395 | 57582,34 | 61531,62 | 62507,35 | 374016 |
90% за коммунальные услуги оплачиваются в том квартале, в котором они возникли, а остальные 10% в следующем.
1квартал =57994,49*90%=52195,04
1квартал=57994,49*10%=233411,68
16. БЮДЖЕТ ДЕНЕЖНЫХ СРЕДСТВ, грн.
| Показатель | Квартал | Всего за год | |||
| 1 | 2 | 3 | 4 | ||
| Остаток на начало периода | 2 400 000 | 1510 748 | 446 018 | 334 999 | |
| Поступления | |||||
| От реализации | 2906040 | 2509200 | 3951000 | 4440600 | 13806840 |
| Всего | 5 306 040 | 4019 948 | 4 397 018 | 4 775 599 | |
| Платежи | |||||
| Приобретение материалов | 699097,8 | 791028,2 | 963777 | 1169599,5 | 3623503 |
| Выплата зарплаты | 1 470 306 | 1320880 | 1602494,9 | 1717788,9 | 6 111 470 |
| Арендная плата | 145091 | 145091 | 145091 | 145091 | 580364 |
| Коммунальные платежи | 192 073 | 63511,848 | 68147,779 | 70321,356 | 394 054 |
| Командировки | 26175 | 26175 | 26175 | 26175 | 104700 |
| Ремонт и обслуживание оборудования | 173826,61 | 161821,36 | 206700,82 | 215115,72 | 757464,5 |
Комиссионные |
222768 | 167328 | 295848 | 313488 | 999432 |
Реклама |
11250 | 11250 | 11250 | 11250 | 45000 |
| Налог на прибыль | 662386 | 662386 | 662386 | 662386 | 2649544 |
| Прочие текущие расходы | 47318,314 | 44458,876 | 55148,365 | 57152,644 | 204078,2 |
| Приобретение оборудования | 145000 | 180000 | 25000 | 42800 | 392800 |
| Дивиденды | 0 | 0 | 0 | 0 | 0 |
Всего |
3795291,8 | 3573930,3 | 4062018,9 | 4431168,2 | 15862409 |
| Остаток на конец периода | 1 510 748 | 446 018 | 334 999 | 344 431 | 344 431 |
Остаток на начало периода (1 квартал) дан по условию.
Поступления от реализации: Всего денежных поступлений (из бюджета 2).
Платежи:
1) Приобретение материалов: Всего платежи за материалы (из бюджета 6).
2) Выплата зарплаты: Всего (из бюджета 14 последняя строка)
3) Арендная плата: Аренда (из бюджета 8) + Аренда (из бюджета 11) + Аренда (из бюджета 12).
4) Коммунальные платежи: Всего (из бюджета 15 последняя строка).
5) Командировки: командировки (из бюджета 11) + командировки (из бюджета 12).
6) Ремонт и обслуживание оборудования: Ремонт и обслуживание оборудования (из бюджета 8 постоянные расходы) + Ремонт и обслуживание оборудования
7) Комиссионные: комиссионные (из бюджета 12).
8) Реклама: реклама (из бюджета 12).
9) Налог на прибыль (из условия сумма всего за год. Чтобы разбить поквартально, эту сумму следует разделить на 4).
10) Прочие текущие расходы: Прочие (из бюджета 8 (постояяные расходы)) + Прочие (из бюджета 8 (производственные накладные)) + Прочие (из бюджета 11) + Прочие (из бюджета 12).
11) Приобретение оборудования (дано по условию).
12) Дивиденды не учитываем, т.к чистая прибыль имеет отрицательное значение, и, следовательно, дивиденды не выплачиваются.
Всего - это сумма всех платежей.
Остаток на конец периода (1 квартал): Всего 3 строка - Всего предпоследняя строка. Получившееся число записываем и как Остаток на начало периода (2 квартал) и т.д.
17. БЮДЖЕТНЫЙ БАЛАНС АО "ЛУГАНЬ" НА 1 ЯНВАРЯ 2008 г.
| Актив | Пассив | ||
| Основные средства: | Уставный капитал | 11 748 000 | |
| - первоначальная стоимость | 13132800 | Нераспределенная прибыль | -966 246 |
| - износ | 3943401,6 | ||
| - остаточная стоимость | 9189398,4 | Кредиторская задолженность: | |
| Материалы | 315543,5 | - за товары, работы, услуги | 503383,848 |
| Готовая продукция | 767050 | ||
| Дебиторская задолженность | 671760 | - по оплате труда | 288157,739 |
| Денежные средства | 344 431 | ||
| Незавершенное производство | 285112,5434 | ||
| Баланс | 11 573 295 | Баланс | 11 573 295 |
Первоначальная стоимость = первоначальная стоимость из баланса + Приобретение оборудования =12740000+392800
= 13132800
Износ: = (Баланс) + амортизация=3420000+ 18400+72000+433001,6=3943401,6
Материалы: (Б) 84 348 + (6) 3623503 - х = (9) 3670980 → х = 315543,5
Готовая продукция: (10) 767050
Дебиторская задолженность: (1) 4478400 -3806640 (2) = 671760
Денежные средства: (16) 344431
Пассив: (Б)
Нераспределенная прибыль: (Б) 84 600 + (-1050846) (13) = - 966 246
Кредиторская задолженность по оплате труда: (14) 1440090 - 1260078 = 180011,21
Кредиторская задолженность за товары, работы и услуги:
за сырье: (6) = 489273+14110,85=503383,848
по коммунальным услугам: (15) = 1728946,4=288157,739
Условные допущения
Из бюджета 16 "Бюджет денежных средств".
Торговую выручку от продажи потребительских товаров берем в размере 20% от 1 кв., 22% от 2 кв., 25% от 3 кв., 32% от 4 кв. из строки "От реализации"
Квартирную плату и коммунальные платежи берем в размере 30% от 1 кв., 20% от 2 кв., 25% от 3 кв., 25% от 4 кв. из строки "Коммунальные платежи".
Поступления от реализации недвижимости берем в размере 28% от 1 кв., 16% от 2 кв., 27% от 3 кв., 29% от 4 кв. из строки "Арендная плата".
Поступления от реализации государственных и других ценных бумаг не учитываем из строки "Дивиденды", т.к дивиденды не выплачивались.
Наименование организации ОАО "Лугань"
Кассовый план
Поступления
| Источники поступления наличных денег | Факт 1 кв. пред. года |
План 1 кв. текущего года |
План 2 кв. текущего года | План 3 кв. текущего года | План 4 кв. текущего года |
1. Торговая выручка от продажи потребительских товаров по всем каналам реализации |
581208 | 552178 | 912750 | 1420992 | |
| 2. Выручка пассажирского транспорта | |||||
| 3. Квартирная плата и коммунальные платежи | 57621,9 | 12702,4 | 17036,9 | 17580,3 | |
| 4. Выручка зрелищных предприятий | |||||
| 5. Выручка предприятий, оказывающих прочие услуги |
Продолжение. Кассовый план.
6. Поступления от реализации недвижимости |
40625,5 | 23214,5 | 39174,6 | 42076,39 |
7. Поступления от реализации государственных и других ценных бумаг |
0 | 0 | 0 | 0 |
| 8. Прочие поступления | ||||
| 9. Итого | 679455,4 | 588094,9 | 968961,5 | 1480648,69 |
Из общей суммы поступлений: 9.1. Расходуется на месте выручки 9.2. Сдается в кассы банка 9.3. Сдается в кассы других банков |
||||
| Виды расходов наличными деньгами | ||||
| 1. На зарплату плату, выплаты соц. характера и др. | ||||
| 2. На выплату пенсий и пособий соцстраха | ||||
| 3. На выплату по договорам страхования | ||||
| 4. На погашение и выплату дохода по ценным бумагам | ||||
| 5. На покупку государственных и других ценных бумаг | ||||
| 6. На выдачу ссуд сотрудникам | ||||
| 7. На командировочные расходы | ||||
| 8. На хозяйственные расходы, в том числе на представительские расходы, горючесмазочные материалы | ||||
| 9. На закупку сельхозпродуктов у населения | ||||
| 10. Итого |
Список литературы
1. Афанасьева Н. В., Багиев Г. Л, Лейдиг Г. Концепция и инструментарий эффективного предпринимательства. Marketing. Spb.ru: Энциклопедия маркетинга.
2. Афитов Э.А. Планирование на предприятии. Минск: Вышэйшая школа, 2001.
3. Бизнес - планирование: Учебник. / Под ред.В.М. Попова и С.М. Ляпунова. - М.: Финансы и статистика, 2000.
4. Бухалков М.И. Внутрифирменное планирование. М.: ИНФРА-М, 1999. - 364 с.
5. Горелик О.М. Производственный менеджмент. - М.: КНОРУС, 2007.
6. Дегтеряева О.А. Контроллинг в организации производства и управлении предприятием. Контроллинг в бизнесе, 2000.
7. Зайцев Н.Л. Экономика промышленного предприятия: Учебник; 2-е изд., перераб. и доп. - М.: ИНФРА-М, 1998.
8. Ильин А.И. Планирование на предприятии: Учебник.2-е изд, перераб. - Минск: Новое знание, 2001. - 635 с.
9. Калантай Т.В. Контроллинг. - Л.: Новий Свет - 2000, 2006.
10. Контроллинг как инструмент управления предприятием / Е.А. Ананькина, С.В. Данилочкина, Н.Г. Данилочкина и др.; Под ред. Н.Г. Данилочкиной. - М.: Аудит, ЮНИТИ, 1998. - 279С.
11. Контроллинг в бизнесе. Методические и практические основы построения контроллинга в организациях / А.М. Карминский, Н.И. Оленев, А.Г. Примак, С.Г. Фалько. - М.: Финансы и статистика, 1998. - 256с.
12. Косицын Д.П. Применение методов функционального и операционного управления для оптимизации материального обеспечения современного производства . - П., 2007
13. Маркетинг: Учебник для вузов / Г.Л. Багиев, В.М. Тарасевич, Х. Анн; под общ. ред. Г.Л. Багиева. - М.: ОАО "Изд-во “Экономика”", 1999 г. -703 с.
14. Москалюк В.Є. та ін. Планування діяльності підприємства.Навч. посібник. - К.: КНЕУ, 2005. - 384 с.
15. Попова Л.В., Ісакова Т.А. Контроллинг: Учебное пособие. - М.: "Дело и Сервис", 2003.
16. Рыженкова И. Контроллинг - условие эффективного управления. // Работа сегодня. - №7 от 19 февраля 2001г.
17. Сухарева Л.А., Петренко С.Н. Контроллинг - основа управления бизнесом. - Донецк: "НОРД компьютер", 2000. - 210с.
18. Хан Д. Планирование и контроль: концепция контроллинга: пер. с нем. /Под ред. и с предисл.А. А. Турчака, Л.Г. Головача, М.Л. Лукашевича. - М.: Финансы и статистика, 1997. - 800с.
19. Экономика предприятия: Учебник для экономических вузов. Под ред. Руденко А.И. - Минск, 1995.
20. http://www.cfin.ru/
21. www.frontstep.ru
22. www.controlling.ru
23. www.ptpu.ru
24. www.devbusiness.ru
25. http://www.ncstu.ru
Похожие работы
-
Контроллинг в банковской деятельности
Диплом Содержание Введение 2 Глава 1. Контролинг как методика совершенствования практической деятельности коммерческого банка 4 1.1. Понятие и функции контролинга и контролера в банке 4
-
Инструментарий контроллинга предприятия
Инструментарий контроллинга можно классифицировать по двум критериям – области применения и периоду действия. Одним из наиболее эффективных методов внедрения контроллинга является поэтапное изменение информационных и управляющих потоков предприятия.
-
Контроллинг в России
Термин зародился в Америке, в 70-е годы перекочевал в Западную Европу, а затем в начале 90-х в Россию. В определении термин объединяет две составляющие: контроллинг как философия и контроллинг как инструмент.
-
Учет в системе контроллинга
Контроллинг является инструментом интегрированного (комплексного) управления деятельностью, который обеспечивает методическую и инструментальную базу для поддержки основных функций менеджмента: планирования, управления и контроля.
-
Контроллинг. (Что? Зачем? Кому? Как?)
Контроллинг - философия и образ мышления руководителей, ориентированные на эффективное использование ресурсов и развитие предприятия (организации) в долгосрочной перспективе.
-
Стратегическое планирование – основные штрихи
Практика показывает, что используя преимущества стратегического планирования, организации в целом и отдельные люди получают в свои руки эффективный способа оценки цели и направления развития предприятия.
-
Формы планирования и факторы их выбора
Формы планирования. Выбор. Стратегическое планирование, его виды и цели. Среднесрочное и текущее планирование. Формы внутрифирменного планирования.
-
Контроллинг в бизнесе
Содержание: Сущность контроллинга 2.Функции и задачи контроллинга 2.1 Функции контроллинга Основные задачи контроллинга Функции и задачи контроллинга Функции контроллинга
-
Сущность, задачи и функции контроллинга персонала
Содержание: Введение Глава 1. Сущность контроллинга персонала………………………..2 Глава 2. Функции и задачи контроллинга персонала………………4 Глава 3. Позиционирование службы контроллинга персонала в организационной структуре предприятия………………………….5
-
Стратегическое планирование деятельности предприятия
Стратегическое планирования деятельности предприятия Стратегическое планирование - это планирование от будущего к настоящему исходя из глобальных идей и поставленных целей развития.
