Название: Портфель ценных бумаг
Вид работы: дипломная работа
Рубрика: Экономика
Размер файла: 230.93 Kb
Скачать файл: referat.me-388346.docx
Краткое описание работы: Теоретические основы формирования портфеля ценных бумаг. Методика формирования и управления портфелем ценных бумаг. Управление портфелем ценных бумаг коммерческого банка.
Портфель ценных бумаг
МГУУПМ
Москва
2005 г.
Введение.
Занимаясь инвестициями, необходимо выработать определенную политику своих действий и определить основные цели инвестирования (стратегический или портфельный его характер), состав инвестиционного портфеля, приемлемые виды ценных бумаг; качество бумаги, диверсификацию портфеля и т. д.
Состояние рынка и возможности инвестора определяют выбор его инвестиционной стратегии. Именно поэтому портфельное инвестирование пока ещё не стало преобладающим на отечественном рынке. Однако наметились определенные подходы, реализуемые, в частности, в учете всех приобретенных в результате инвестиционных операций ценных бумаг.
Дипломная работа посвящена актуальной для развивающейся экономики проблеме формирования и управления портфелем ценных бумаг. Цель работы- выявить наиболее закономерные процессы управления и формирования портфеля ценных бумаг. Для полного освящения выбранной темы были поставлены следующие задачи:
Выявить основные теоретические предпосылки формирования портфеля ценных бумаг;
Раскрыть методику формирования и управления портфеля ценных бумаг;
Сконструировать портфель ценных бумаг и рассчитать его доходность;
Проанализировать основные тенденции фондового рынка с точки зрения портфельного инвестора.
В качестве объекта исследования (вполне справедливо) был выбран коммерческий банк, так как именно банки являются наиболее крупными инвесторами и активными участниками фондового рынка.
В теоретической части дается освещение структуры рынка ценных бумаг, состав его участников, а также характеристика ценных бумаг. В данной главе представлены проблемы формирования современного российского рынка ценных бумаг.
Для того чтобы сформировать оптимальный портфель ценных бумаг необходимо разработать инвестиционную стратегию, которая основывается на анализе доходности от вложения, времени инвестирования и анализе возникающих при этом риске. Чем выше риски на рынке ценных бумаг, тем больше требований предъявляется к качеству управления портфелем. Процесс управления направлен на сохранение основного инвестиционного качества портфеля и тех свойств, которые соответствуют интересам его держателя. Во второй главе приведена методика формирования и управления ценных бумаг, а также принятие оптимальных решений при формировании инвестиционного портфеля.
В работе теоретические аспекты переплетаются с практическими материалами Мосбизнесбанка. Так как информация о портфельных инвестициях является коммерческой тайной, будут использоваться данные за 1993-1996гг.
Теоретические основы формирования портфеля ценных бумаг
Структура рынка ценных бумаг.
Рынки ценных бумаг подразделяются на первичный и вторичный, биржевой и внебиржевой.
Первичный рынок ценных бумаг - это рынок, который обслуживает выпуск(эмиссию) и первичное размещение ценных бумаг. Вторичный рынок является рынком , где производится купля-продажа ранее выпущенных ценных бумаг.
По организационным формам различают биржевой рынок (фондовая или валютная биржа) и внебиржевой рынок.
Внебиржевой рынок - сфера обращения ценных бумаг, не допущенных к котировке на фондовых биржах. На внебиржевом рынке размещаются также новые выпуски ценных бумаг. Внебиржевой рынок организуется дилерами, которые могут быть или не быть членами фондовой биржи.
Внебиржевой рынок ценных бумаг проводится по телефону, телефаксу , компьютерным сетям. Он занимается главным образом ценными бумагами тех акционерных обществ, которые не имеют достаточного количества акций или доходов для того, чтобы зарегистрировать ( пройти листинг ) свои акции на какой-либо бирже.
Операции с ценными бумагами проводят фондовые биржи ( для бумаг в валюте - валютные биржи ) и инвестиционные институты.
Фондовая биржа представляет собой организованный и регулярно функционирующий рынок по купле-продаже ценных бумаг. Организационно-фондовая биржа представлена в форме хозяйственного субъекта , работающего по лицензии и занимающегося обращением ценных бумаг. Под обращением ценных бумаг понимаются их купля, продажа, а также другие действия, предусмотренные законодательством, приводящие к смене владельца ценных бумаг. Биржа не является коммерческим предприятием. Как хозяйственный субъект, биржа предоставляет помещение для сделок с ценными бумагами, оказывает расчетные и информационные услуги, дает определенные гарантии , накладывает ограничения на торговлю ценными бумагами и получает комиссионные от сделок. Функции фондовых бирж заключаются в мобилизации временно свободных денежных средств через продажу ценных бумаг и в установлении рыночной стоимости ценных бумаг.
Участниками фондовой биржи являются продавцы, покупатели и посредники ( финансовый брокер или маклер, дилер). Брокер - это посредник , заключающий сделки по поручению и за счет клиента и получающий за свои услуги комиссионные, т. е. вознаграждение в виде договорного процента от суммы сделки. В отдельных случаях брокер получает еще и заработную плату. Доходом брокера может быть сумма, полученная в виде разницы в цене покупателя и продавца. Брокер действует на основе заключаемых с клиентами соглашений ( договоров, контрактов ). Дилер- посредник (физическое или юридическое лицо ), занимающийся перепродажей ценных бумаг от своего лица, за свой счет и на свой страх и риск. Доход дилера складывается за счет разницы в ценах покупки и продажи.
На фондовой бирже обращаются следующие бумаги:
1) Акция;
2) Облигация;
3) Казначейские обязательства государства;
4) Сберегательные и депозитные сертификаты;
5) Вексель;
7) Варант;
8) Фьючерс;
9) Приватизационный чек; а также брокерские места и аренда брокерских мест. Брокерское место на бирже представляет собой право торговли на данной бирже. Ценные бумаги, обращающиеся на фондовой бирже , подразделяются на основные и производные. К основным относятся акции, облигации, казначейские обязательства государства. Производные ценные бумаги это
любые ценные бумаги, удостоверяющие право их владельцев на покупку или продажу перечисленных выше основных ценных бумаг. К ним относятся прежде всего опционы и фьючерсы.
Инвестиционный институт - хозяйствующий субъект или физическое лицо, осуществляющий операции с ценными бумагами. К инвестиционным институтам относятся финансовый брокер, инвестиционный консультант, инвестиционная компания, инвестиционный фонд. Все инвестиционные институты, за исключением инвестиционного консультанта, должны иметь лицензию на свою деятельность. Инвестиционные институты осуществляют свою деятельность на рынке ценных бумаг как исключительную, т.е. не допускающую ее совмещения с иными видами деятельности.
Финансовый брокер - это аккредитованный агент ( т.е. зарегистрированный, имеющий полномочия ) по купле-продаже ценных бумаг или валюты. Он заключает сделки по поручению и за счет клиентов. В качестве финансового брокера может выступать хозяйствующий субъект или гражданин.
Инвестиционным консультантом является гражданин, имеющий квалификационный аттестат 1 категории, выдаваемый сроком на один год Минфином РФ или его органом. Для работы консультантом , лицензия не требуется , однако необходима регистрация такого гражданина в качестве предпринимателя.
Инвестиционная компания - это объединение (корпорация), вкладывающее капитал посредством прямых и портфельных инвестиций и выполняющее некоторые функции коммерческих банков. Инвестиционные компании представленные холдинговыми компаниями , финансовыми группами , финансовыми компаниями.
Холдинговая компания представляет собой головную компанию, владеющую контрольным пакетом акций других акционерных обществ, называемых дочерними предприятиями, и специализирующихся на управлении. Финансовой холдинговой компанией является компания, более 50 % капитала которой составляют ценные бумаги других эмитентов и иные финансовые активы. В состав активов финансовой холдинговой компании могут входить только ценные бумаги и иные финансовые активы, а также имущество, необходимое непосредственно для обеспечения функционирования аппарата управления холдинговой компанией. Финансовая холдинговая компания может вести только инвестиционную деятельность.
Другие виды деятельности для нее не допускаются.
Финансовая группа - это объединение предприятий, связанных в единое целое. В отличие от холдинга, финансовая группа не имеет головной фирмы, специализирующейся на управлении.
Финансовая компания - это корпорация, финансирующая выбранный по некоторому критерию определенный, достаточно узкий круг других корпораций и не осуществляющая диверсификации (т.е. рассредоточения) вложений, свойственных другим компаниям. Финансовая компания, как правило, в отличии от холдинговой компании не имеет контрольных пакетов акций финансируемых его корпораций.
Инвестиционный фонд представляет собой акционерное общество открытого типа, которое привлекает средства мелких инвесторов, аккумулирует их путем выпуска ( эмиссии ) и продажи собственных ценных бумаг (акций), обеспечивает вложение этих средств от своего имени в ценные бумаги других эмитентов и в торговлю ценными бумагами. Например, выгода мелкого инвестора, располагающего одним или несколькими приватизационными чеками при вложении в счет рассредоточения ( диверсификации ) вложений чекового инвестиционного фонда в ценные бумаги большого числа эмитентов и квалифицированного управления инвестициями со стороны специалистов фонда.
Инвестиционные фонды бывают: открытый, закрытый и чековый.
Открытый фонд - это фонд, эмитирующий ценные бумаги с обязательством их выкупа обратно, т.е. предоставляющий владельцу ценной бумаги этого фонда право по его требованию получить в обмен на них его денежную сумму или иное имущество в соответствии с уставом фонда.
Закрытый фонд - фонд, который эмитирует ценные бумаги без обязательства их выкупа обратно.
Чековый фонд - специализированный инвестиционный фонд приватизации, совершающий операции с приватизационными чеками. Приватизационный чек также является ценной бумагой.
Ценная бумага должна пройти государственную регистрацию. Государственной регистрации подлежит первичная эмиссия ценных бумаг, т.е. продажа ценных бумаг эмитентами их первым владельцам (инвесторам). Первичная эмиссия ценных бумаг осуществляется при :
учреждении акционерного общества и размещение акций среди его учредителей ;
увеличении размеров уставного капитала акционерного общества путем выпуска акций;
привлечении заемного капитала юридическими лицами , государством , государственными органами или органами местной администрации путем выпуска облигаций и иных долговых обязательств.
Первичная эмиссия ценных бумаг осуществляется в форме:
1) открытого (публичного) размещения ценных бумаг среди потенциально неограниченного круга инвесторов - с публичным объявлением , проведением рекламной компании и регистрацией проспекта эмиссии ;
2) закрытого ( частного ) размещения - без публичного объявления, без проведения рекламной компании, публикации и регистрации проспекта эмиссии среди заранее известного ограниченного круга инвесторов.
Процедура первичной эмиссии ценных бумаг включает следующие этапы :
1) при открытом размещении ценных бумаг :
а) принятие эмитентом решения о выпуске ценных бумаг ;
б) подготовка и утверждение проспекта эмиссии ценных бумаг эмитентом ;
в) регистрация ценных бумаг на основании представленных нотариально заверенных копий учредительных документов и проспекта эмиссии ;
г) издание проспекта эмиссии и публикация сообщения о подписке на ценные бумаги ;
д) размещение ценных бумаг ;
2) в случае закрытого размещения ценных бумаг :
а) принятие эмитентом решения о выпуске ценных бумаг ;
б) регистрация ценных бумаг ;
в) размещение ценных бумаг ;
Регистрация ценных бумаг производится следующим образом :
1. В Министерстве финансов Российской Федерации :
а) если сумма эмиссии равна или выше 50 млрд. руб. ,а также при последующих выпусках, при которых общая сумма всех ценных бумаг одного вида будет равна или свыше 50 млрд. руб. ;
б) в случае эмиссии ценных бумаг независимо от суммы эмиссии органами государственной власти и управления республики в составе Российской Федерации , краев, областей, городов, районов.
2. В министерствах финансов республик в составе Российской Федерации, краевыми, областными, городскими, (Москва и Санкт- Петербург) финансовыми отделами по месту нахождения эмитента :
а) если сумма эмиссии не превышает 50 млрд. руб. , а также при последующих выпусках, при которых общая сумма всех выпущенных ценных бумаг одного вида менее 50 млрд. руб. ;
3. В Центральном банке Российской Федерации в случае эмиссии ценных бумаг банками и иными кредитными учреждениями независимо от суммы эмиссии. Владелец ценной бумаги получает доход от ее владения и распоряжения. Доход от распоряжения ценной бумагой - это доход от продажи ее по рыночной стоимости, когда она превышает номинальную или первоначальную стоимость.
Доход от владения ценной бумагой может быть получен различными способами. К ним относятся :
установление фиксированного процентного платежа ;
применение ступенчатой процентной ставки ;
использование плавающей ставки процентного дохода;
индексирование номинальной стоимости ценных бумаг;
реализация долговых обязательств со скидкой (дискантом) против их номинальной цены ;
проведение выигрышных займов ;
использование дивидендов ;
Фиксированный процентный платеж - это самая простая форма платежа. Однако в условиях инфляции и быстро меняющейся рыночной конъюнктуры с течением времени неизменный по уровню доход потеряет свою привлекательность. Применение ступенчатой процентной ставки заключается в том , что устанавливается несколько дат, по истечению которых владелиц ценной бумаги может либо погасить ее, либо оставить до наступления следующей даты. В каждый последующий период ставка процента возрастает. Плавающая ставка процента дохода изменяется регулярно (например, раз в квартал, в полугодие) в соответствии с динамикой учетной ставки центрального банка России или уровнем доходности государственных ценных бумаг, размещаемых путем аукционной продажи. В качестве антиинфляционной меры могут выпускаться ценные бумаги с номиналом , индексируемым с учетом индекса потребительских цен. По некоторым ценным бумагам проценты могут не выплачиваться. Их владельцы получают доход благодаря тому, что покупают эти ценные бумаги со скидкой (дискантом) против их номинальной стоимости , а погашают по номинальной стоимости.
По отдельным видам ценных бумаг могут проводиться регулярно тиражи и по их итогам владельцу ценной бумаги выплачивается выигрыш.
Дивиденды представляют собой доход на акцию, формирующийся за счет прибыли акционерного общества (или другого эмитента), выпустившего акции. Размер дивиденда не является величиной постоянной. Он зависит прежде всего от вели -чины прибыли акционерного общества, направляемой на выплату дивидендов.
Владелец ценных бумаг должен постоянно анализировать их движение на фондовом рынке. По результатам анализа принимается решение о возможной продаже какой-либо ценной бумаги. Ценная бумага, как правило, продается, если :
она не принесла ожидаемый доход и нет надежды на его рост в будущем ;
она выполнила возложенную на нее функцию ;
появились более эффективные пути использования капитала, чем вложение его в данную ценную бумагу.
Посредники на рынке ценных бумаг
Рынок на котором обращаются ценные бумаги называется рынком ценных бумаг или фондовым рынком Развитие фондового рынка породило специфические операции с ценными бумагами : эмиссию ,первичное размещение , листинг , котировку , сделки купли-продажи на вторичном рынке , хранение , формирование и управление портфелем ценных бумаг , маржевые сделки и др.
Участниками рынка ценных бумаг являются :
Эмитенты - государство , государственные органы , органы местной администрации , предприятия и другие юридические лица , включая совместные предприятия , инвестиционные фонды , коммерческие банки;
Инвесторы - граждане или юридические лица , приобретающие ценные бумаги от своего имени и за свой счет ;
Инвестиционные институты - в качестве посредника (финансового брокера) , инвестиционного консультанта и инвестиционного фонда (рис.1).
Они вправе осуществлять следующие виды деятельности :
брокерскую деятельность - совершение гражданско-правовых сделок с ценными бумагами на основании договоров комиссии и(или поручения;
дилерскую деятельность - совершение сделок купли-продажи ценных бумаг от своего имени и за свой счет путем публичного объявления цены их покупки и продажи с обязательством покупки и продажи этих ценных бумаг по объявленным ценам ;
депозитарную деятельность - деятельность по хранению ценных бумаг и/или учету прав на ценные бумаги ;
деятельность по хранению и ведению реестра акционеров в порядке, установленном законодательством РФ ;
расчетно-клиринговую деятельность по ценным бумагам - деятельность по определению взаимных обязательств по поставке (переводу) ценных бумаг участникам операций с этими бумагами ;
расчетно-клиринговую деятельность по денежным средствам - деятельность по определению взаимных обязательств и/или по поставке (переводу) денежных средств в связи с операциями по ценным бумагам ;
деятельность по организации торговли ценными бумагами между профессиональными участниками фондового рынка , включая деятельность фондовых бирж .
Участники рынка ценных бумаг обязаны ориентироваться в многообразии финансовых сделок и правильно отражать их в бухгалтерском учете .
Рынок ценных бумаг отличается от других видов рынка прежде всего специфическим характером своего товара .Ценная бумага - товар особого рода. Это одновременно и титул собственности и долговое обязательство, это право на получение дохода и обязательство этот доход выплачивать. Ценные бумаги являются проявлением фиктивного капитала -бумажного двойника реального капитала.

Цена фиктивного капитала определяется двумя обстоятельствами: соотношением спроса и предложения на капитал , величиной капитализированного дохода по ценным бумагам. Она прямо пропорциональна превышению спроса на капитал над его предложением и величине дохода от ценной бумаги и обратно пропорциональна превышению предложения капитала над его спросом и уровню нормы банковского процента в стране. Поэтому цена фиктивного капитала - это стоимостная рыночная категория, неизбежно подверженная частым колебаниям.
Рынок ценных бумаг - регулятор многих стихийно протекающих в рыночной экономике процессов .Это относится прежде всего к процессу инвестирования капитала. Последний предполагает, что миграция капитала осуществляется в виде прилива его к местам необходимого приложения и оттока капитала из тех отраслей производства, где имеет его излишек. Механизм этого движения известен, растет спрос на какие-нибудь товары (услуги), соответственно растут их цены, растут прибыли от их производства, и в эти отрасли переходят свободные капиталы, покидая те отрасли производства, на продукцию которых спрос сокращается и которые становятся экономически менее эффективными. Ценные бумаги являются средством, обеспечивающим работу этого механизма , а фондовые биржи являются “ сердцем “ этого механизма , то есть на бирже основные массы временно свободного капитала , где бы он не находился, через куплю-продажу “перебрасываются" в необходимом направлении. В результате возникает оптимальная структура общественного производства ( не только по размещения капитала, но и по его размерам в отдельных отраслях и производствах) и создается бездефицитная экономика : общественное производство в основном соответствует общественному спросу. Потребности предприятий в дополнительном капитале могут быть связаны с различными обстоятельствами. Главные из них - создание новых и модернизация старых основных фондов, пополнение оборотных средств. Все эти потребности напрямую связаны с конъюнктурой рынка, изменения которой происходят в определенных временных рамках. Поэтому необходимые средства предприятия должны получать в течении определенного срока, т.е. пока существует благоприятная для их функционирования рыночная конъюнктура. В России это сделать трудно - банковский кредит дорог, ограничен и носит короткий характер ( 1- 3 месяца ) , а рынок ценных бумаг ( основной источник привлечения капитала в ряде развитых стран ) развит недостаточно.
Основная проблема предприятия или фирмы в любой стране - где и как найти деньги на свое существование и развитие. Источников финансирования всего два. Это внутренние источники - амортизация и прибыль и внешние - финансовые средства, которые предприятие может заимствовать на рынке в виде банковского кредита или эмиссии акций и облигаций.
Опора на собственные силы, т.е. прибыль и амортизационные отчисления, конечно, хороша, но как быть, если технологический цикл изделия несколько лет. К тому же сейчас в России неплатежи и темпы инфляции полностью закрывают для предприятия этот источник развития. Кредитование инвестиционных программ при существующих ставках коммерческого кредита губит любой проект буквально в зародыше. Не спасают положение, ни лизинговые ( в виду отсутствия определенного опыта и недостаточности нормативной базы ) , ни вексельные кредиты , носящие краткосрочный характер ( от 1 до 6 месяца ) , хотя они и более привлекательны для клиентов банков.
Теперь рассмотрим прочие классификации ценных бумаг:
1) Первичные и производные.
В качестве первичных ценных бумаг выступают акции, облигации, ноты, вексель, депозитные сертификаты и другие инструменты, являющиеся правами на имущество, денежные средства, продукцию, землю и другие первичные ресурсы.
Производные ценные бумаги - любые ценные бумаги, удостоверяющие право владельца на покупку или продажу первичных ценных бумаг - акций, облигаций, государственных долговых обязательств. К числу таких бумаг можно отнести опционы, финансовые фьючерсы, подписные права.
Понятие производных ценных бумаг является юридически признанным, вводится российским Положением о выпуске и обращении ценных бумаг и фондовых биржах в РСФСР.
2) В форме обособленных документов и в виде записей по счетам.
В первом случае (в форме обособленных документов) ценные бумаги имеют материальную форму в виде бумажных сертификатов.
О ценных бумагах, представленных в виде записей по счетам, говорят, что они имеют безналичную форму. В этом случае ценная бумага существует в виде записей на счете бухгалтерского учета и аналитических реестрах к нему. Соответственно, бухгалтерская запись содержит все необходимые реквизиты ценной бумаги (эмитент, сумма, держатель, процент и.т.п.). При купле-продаже ценной бумаги, дарении, передаче, погашении и т.п. она перемещается не путем передачи бумажного сертификата (его не существует), а путем совершения бухгалтерских проводок по счетам и записей в реестрах бухгалтерского учета.
3) Долговые и титулы собственности.
Долговые ценные бумаги - являются долговыми обязательствами (облигация, нота, вексель и т.п.).
Ценные бумаги, являющиеся титулами собственности, удостоверяют право собственности владельца на активы (простые и привилегированные акции, конвертируемые ценные бумаги, варранты, подписные права и т.п.).
4) По срокам погашения.
По общепринятой практике, краткосрочные ценные бумаги - бумаги со сроком погашения до 1 года, среднесрочные - от 1 до 5 лет, долгосрочные - свыше 5 лет ( по долговым обязательствам Российской Федерации - от 5 до 30 лет). К бессрочным ценным бумагам относятся фондовые инструменты, не имеющие конечного срока погашения - акции, бессрочные облигации, выпускаемые государством (например, консоли). В российской практике последние выпускаться не могут, сроки долговых обязательств РФ не могут превышать 30 лет.
5) Государственные и негосударственные.
Данная классификация основана исходя из того, кто является эмитентом ценных бумаг.
Государственные ценные бумаги обычно охватывают фондовые инструменты, выпущенные или гарантированные правительством от имени государства, его министерствами и ведомствами, муниципальными органами власти. В международной практике к этой категории ценных бумаг часто относят также бумаги, эмитируемые органами, находящимися в совместной собственности государства и иных структур, либо органами, спонсируемыми или гарантируемыми государством.
Российская практика имеет свои особенности. По закону РФ “О государственном внутреннем долге Российской Федерации” последний состоит из ценных бумаг, выпускаемых от имени Правительства РФ либо гарантируемых им, в данном случае понятия “государственные” и “правительственные” как бы слиты.
Среди негосударственных ценных бумаг можно выделить корпоративные (фондовые инструменты, выпускаемые предприятиями и организациями), иностранных эмитентов и частные ценные бумаги (здесь речь идет о выпуске ценных бумаг физическими лицами; в качестве таких фондовых инструментов могут выступать вексель и чек).
6) По степени обращения.
Обращающиеся ценные бумаги - могут свободно покупаться-продаваться, в т.ч. на основе совершения передаточной надписи или без таковой без ограничения - по условиям эмиссии - видов рынков, на которых они могут обращаться.
Необращающиеся ценные бумаги - не могут покупаться-продаватся на различных видах рынков. Например, если эмитент при выпуске ценной бумаги ставит условие, что она не может быть перепродана и может выкупаться обратно только самим эмитентом, то это - необращающаяся ценная бумага.
Ценные бумаги с ограниченным кругом обращения - сделки купли-продажи по таким бумагам могут совершаться с ограничениями по видам рынков.
7) Именные, предъявительские и ордерные ценные бумаги.
Именная ценная бумага - имя держателя регистрируется в специальном реестре, который ведется эмитентом. Гражданский кодекс РФ устанавливает, что лицо, которому принадлежат права, удостоверенные именной ценной бумагой, должно в ней называться. Российское законодательство требует, чтобы именная ценная бумага передавалась другому лицу в порядке, установленном для уступки требований.
Ценная бумага на предъявителя - не регистрируется у эмитента на имя держателя и передается другому лицу путем вручения.
Ордерная ценная бумага - составляется на имя первого держателя с оговоркой “его приказу”. Соответственно, ордерная бумага передается другому лицу путем совершения передаточной надписи. Ордерными бумагами по российскому законодательству могут быть чек, вексель, коносамент.
8) С фиксированным и колеблющимся доходом.
Ценные бумаги с фиксированным доходом - в момент выпуска ценной бумаги жестко фиксируется уровень ее доходности к номиналу; при колебаниях средней процентной ставки на рынке уровень ее доходности не изменяется.
Ценные бумаги с колеблющимся доходом - доходность ценной бумаги к номиналу изменяется в соответствии с колебаниями средней процентной ставки на рынке; она может индексироваться, например, по валютному курсу и т.п.
9) Отзывные и безотзывные.
Отзывные ценные бумаги могут быть отозваны эмитентом досрочно, до наступления срока погашения. Могут отзываться также бессрочные ценные бумаги, если это предусмотрено условиями выпуска (например, привилегированные акции). Инвестор обязан вернуть эмитенту указанные ценные бумаги на условиях обратной продажи, по ценам и т.п., установленным при эмиссии ценных бумаг.
Безотзывные ценные бумаги не могут быть отозваны и погашены эмитентом досрочно, что должно быть предусмотрено условиями их эмиссии.
Приобретая ценную бумагу, инвестор может рассчитывать, как минимум, на два вида дохода: инвестиционный и курсовой. Курсовой доход - это доход, полученный в результате покупки бумаги по одной цене (например, по номинальной, то есть указанной на ее бланке) с последующей перепродажей по другой, по более высокой цене. Инвестиционный доход - это доход от владения ценными бумагами, называемый также дивидендом.
Виды ценных бумаг и оценка их доходности
Ценные бумаги являются документами имущественного содержания, которые связаны с имущественными правами таким образом, что последние без этих документов не могут быть ни осуществлены, ни переданы другим лицам.
В зависимости от выраженных на бумаге прав, можно выделить несколько видов ценных бумаг:
денежные бумаги (облигации, векселя, казначейские обязательства, чеки и т.д.);
товарные бумаги, закрепляющие права владения имуществом -чаще всего это права собственности или залога на товары (коносаменты, деливери-ордера, складские свидетельства и т.д.):
бумаги, закрепляющие право участия в какой-либо компании -(акции, сертификаты на акции, пользовательские свидетельства и.т.д.)
В зависимости от способа лигитимации лица в качестве владельца права различают:
ценные бумаги на предъявителя, когда собственником признается лицо, предъявившее документ:
именные бумаги, содержащие обозначение собственника на самой ценной бумаге;
ордерные бумаги, которые предусматривают возможность передачи другим лицам путем совершения специальной передаточной записи (индоссамента) на оборотной стороне документа.
Важными качествами ценной бумаги является ее доходность и ликвидность. Как правило эти характеристики находятся в обратно пропорциональной зависимости: чем выше ликвидность ценной бумаги, тем меньше ее доходность,
Ликвидные (легкореализуемые бумаги) образуют часть оборотного капитала компании-владельца и могут быть в случае необходимости легко реализованы на рынке ценных бумаг (превращены в наличные деньги). Их разновидности:
краткосрочные свидетельства (коммерческие бумаги, казначейские векселя, соглашения о перекупке, депозитные сертификаты, евродоллары и т.д.):
долговые обязательства (облигации государства и крупных устойчивых предприятий):
ценные бумаги, дающие право собственности - т.н. легкореализуемые ценные бумаги, дающие право на основной капитал.
В отличие от высоко ликвидных бумаг, которые приобретаются с целью выгодного помещения временно свободных денежных средств, покупка доходных ценных бумаг крупными инвесторами производится с целью поглощения других предприятий, распространения влияния на другие компании и завоевания рынков сбыта.
Акции
Акцией признается ценная бумага, удостоверяющая право ее держателя (акционера) на получение части прибыли акционерного общества (АО) в виде дивидендов, на участие в управлении делами АО и на часть имущества, оставшегося после ликвидации АО, Как правило это право возникает при внесении средств на цели развития АО (определенного пая в уставный капитал АО). Право 'на выпуск акций имеют только акционерные общества (в мировой практике - предприятиями и организациями, основанными на коллективной собственности либо на полном хозяйственном ведении государственной собственностью). Акции выпускаются без установленного срока обращения.
Основной характеристикой акции является ее курсовая стоимость (курс акции). Под курсом акции понимается относительная величина, показывающая, во сколько раз текущая стоимость акции (по которой ее можно приобрести в настоящее время на рынке) больше номинала. Нередко изменение курса дается в пунктах: один пункт обычно соответствует одному проценту. Курс акций находится в прямой зависимости от получаемого по ним дивиденда и в обратной зависимости от приемлемой для покупателя нормы прибыли, которая определяется как норма ссудного процента с надбавкой за риск. Кроме этого на курс акции влияет величина спроса и предложения на рынке ценных бумаг.
Важным свойством акции, отличающим ее от других ценных бумаг, является то, что акция дает ее владельцу право на управление обществом, которое реализуется на общем собрании акционеров. Степень влияния акционера на ход дел в АО прямо пропорциональна размеру средств, которые он вложил в уставной капитал АО.
В целом обычные акции дают их обладателям права трех видов:
право на получение дивидендов в зависимости от размеров прибыли АО
право дивидендов на участии в управлении АО;
право на получение части имущества после расплаты с кредиторами в случае ликвидации АО.
Основной характеристикой акции, характеризующей ее инвестиционную ценность, является ее совокупная доходность. Она находится по формуле:
![]()
, руб. (1)
где:
- ставка дивиденда (%), которая зависит от суммы выплаченного по итогам года дивиденда - ДК(руб.)
ДK = (К2-К1) - изменение курсовой стоимости (разница между курсом на текущий момент К2 и курсом, по которому акция была приобретена К1) - в долях единицы: Н- номинал акции [руб.].
Иногда доходность находится для конкретного года, в этом случае изменение курсовой стоимости находится по формуле:
![]()
(%),. (2)
где: РС1 - рыночная стоимость на начало года,
РС2 - рыночная стоимость на конец года.
Доходность служит исходной величиной для расчета более общей характеристики акции - чистой прибыли приобретения:
![]()
(%),. (3)
где: PC - рыночная стоимость на момент приобретения акции,
Курс акции - это капитализированный дивиденд, он равняется сумме денежного капитала, которая, будучи вложенной в банк или отданной в ссуду, даст доход, равный дивиденду, получаемому по акции. Поэтому действительная стоимость акции курс) может быть найдена по формуле:
![]()
, где. (4)
Д - ставка дивиденда за последний год (%),
С6 - ставка учетного банковского процента (%)
Однако реальный курс акций различных эмитентов в каждый момент времени обычно отличается от действительной стоимости акции, так как на него дополнительно влияют факторы спроса и предложения фондового рынка.
Для оценки инвестиционной ценности акций используется и другие показатели, например:
курс/чистая прибыль - (К/П);
дивиденд на акцию - (ДВ/А);
прибыль на акцию -(П/А).
Оценка акций может также производиться с помощью другого параметра- требуемого уровня прибыльности. В этом случае действительная стоимость акции находится по формуле:
![]()
,где. (5)
Д - ставка дивиденда, выплаченного по итогам прошлого года;
УП - уровень прибыльности по данной акции.
Величина УП оценивается, исходя из рискованности покупки данной акции:
![]()
,где: . (6)
БУ - безопасный уровень прибыльности (обычно определяется по учетной банковской ставке: БУ =Сб *100);
В - коэффициент "бета", .рассчитываемый для каждого вида акций по статистическим данным за прошлые годы (находится по биржевым сводкам);
РУ- общерыночный средний уровень прибыльности в настоящее время, при котором коэффициент В =1
Как следствие успешной деятельности компании, иногда вполне естественно ожидать роста дивидендов в будущем. Оценки по увеличению дивидендов с подробным обоснованием часто содержатся в публикуемых проспектах эмиссии. В этом случае можно использовать уточненную формулу оценки действительной стоимости акций:
![]()
,где: . (7)
РД - предполагаемый ежегодный рост дивидендов в долях единицы.
Последняя формула наиболее часто используется на Западе для расчетов действительной стоимости акций. Как правило, у солидных компаний рост дивидендов относительно постоянен, что и позволяет использовать данную формулу. Характерно, что результаты применения данной формулы оказываются в целом правильными даже в тех случаях, когда ожидания по росту дивидендов не сбылись. Очень часто компания прекращает политику увеличения процентов выплаты дивидендов, реинвестируя полученную прибыль в производство, то есть увеличивая капитальную стоимость акций. Поэтому действительная стоимость акций растет и в этих случаях (но уже не за счет повышения дивидендов, а за счет увеличения курсовой стоимости самих акций).
Облигации
В переводе с латинского "облигация" буквально означает "обязательство". Имеется в виду обязательство возмещения взятой в долг суммы, то есть долговое обязательство. Организация, выпустившая облигации (эмитент) выступает в роли заемщика денег, а покупатель облигации (инвестор) выстилает в роли кредитора. Строго говоря: облигация - ценная бумага, удостоверяющая внесение ее владельцем денежных средств и подтверждающая обязательство возместить ему номинальную стоимость этой ценной бумаги в предусмотренный в ней срок с уплатой фиксированного процента (если иное не предусмотрено правилами выписка).
Основные отличия облигации от акции:
облигация приносит доход только в течение строго определенного, указанного на ней срока;
в отличие от ничем не гарантированного дивиденда по простой акции облигация обычно приносит ее владельцу доход в виде заранее установленного процента от нарицательной стоимости (номинала облигации, указанного на ней самой);
облигация акционерного общества не дает права выступать ее владельцу в качестве акционера данного общества, то есть не дает права голоса на собрании акционеров.
Доход по облигациям обычно ниже дохода по акциям, но он более надежен, так как в меньшей степени зависит от ситуации на рынке и циклических колебаний в экономике. Поэтому облигации являются более привлекательными ценными бумагами для многих категорий людей, заботящихся не только о доходности, но и о надежности своих вкладов.
По сроку действия облигации условно разделяются на несколько видов:
Таблица 1
| Российская традиция | Англосаксонская традиция | |
| краткосрочные | от 1 до 3 лет | от 1 до 5 лет |
| среднесрочные | от -3 до 7 лет | от 6 до 15 лет |
| долгосрочные | от 7 до 30 лет | свыше 15 лет |
Сегодня в России можно встретить несколько типов этих ценных бумаг: облигации внутренних (государственных) и местных (муниципальных) займов, а также облигации предприятий и акционерных обществ.
Облигации бывают следующих типов:
именные - владельцы таких облигаций регистрируются в особой книге, поэтому такие облигации обычно бескупонные;
"на предъявителя" - имеет специальный купон, являющийся свидетельством права держателя облигации на получение процентов по наступлении соответствующих сроков;
кроме этого облигации могут быть свободно обращающимися или с ограниченным кругом обращения. Облигации государственных и муниципальных займов выпускаются на предъявителя. Облигации акционерных обществ и предприятий выпускаются как именными, так и на предъявителя.
Нарицательная или номинальная цена облигации служит базой при дальнейших перерасчетах и при начислении процентов. Кроме нее облигации имеют выкупную цену, которая может совпадать, а может и отличаться от номинальной в зависимости от условий займа. По ней облигация выкупается (погашается) эмитентом после истечения срока займа. Кроме этого облигация имеет рыночную цену, определяемую условиями займа и ситуацией, сложившейся в текущий момент на рынке облигаций. Курс облигации -это значение рыночной цены, выраженное в процентах к номиналу. Если облигации продаются ниже номинала, а погашаются по номиналу, говорят что продажа производится "с дисконтом". Если облигации продаются по номиналу, а погашаются с начислением дополнительных процентов, говорят, что облигации погашаются "с премией". Иногда ежегодные начисления процентов комбинируются с дисконтом или премией.
Если по облигации предполагается периодическая выплата доходов, то он обычно производится по купонам. В зависимости от условий выпуска облигации- купонный доход может выплачиваться ежеквартально, раз в полгода или ежегодно. Чем чаще производится выплата купонного дохода, тем большую выгоду получает инвестор. Поэтому облигации с поквартальной выплатой при равном годовом дивиденде всегда котируются выше, чем облигации, выплаты по которым проводятся только раз в год.
Средний курс облигаций колеблется под влиянием изменения спроса и предложения, а также нормы ссудного процента. Иначе говоря, чем больший процент в текущий момент гарантируют своим вкладчикам банки, тем ниже цена облигации с фиксированным процентом. Курс (настоящая цена) облигации находится по формуле:
![]()
(руб.),где: . (8)
Ск - годовой процент по облигации (купонный процент);
Сб - ссудный (банковский) процент;
То - срок, на который выпущена облигация (число лет);
Н - номинал облигации (руб.)
При изменении учетной ставки меняется и курс облигации:
![]()
(руб.),где . (9)
Т - число лет, оставшихся до погашения облигации;
Сб1 - старая учетная ставка (%);
Сб2 - новая учетная ставка (%).
Купонный доход (реализованный доход) всегда определяется по отношению к номиналу:
![]()
(руб.),где
Ск - купонная ставка;
Ставка текущего дохода, как правило, определяется по отношению к цене приобретения облигации:
Ст = ДХ/PC, где:
РC -рыночная стоимость (цена приобретения) облигации.
Высоколиквидные банковские ценные бумаги
Наиболее распространенным видом высоколиквидных банковских бумаг в России являются депозитные сертификаты. Депозитным сертификатом признается письменное свидетельство банка о вкладе денежных средств, удостоверяющее право вкладчика на получение по истечении установленного срока суммы депозита и процентов по ней в любом учреждении данного банка. При этом сумма депозита отражается кредитовой записью на счете депонента в банке-эмитенте. Условия, при которых владелец депозита может получить свои средства назад, зависят от вида открываемого ему счета. Различаются три основных вида банковских депозитов:
условный депозит, содержащий перечень условий, при которых средства депозита могут быть получены обратно, а также размер причитающегося владельцу депозита процента;
депозит до востребования (бессрочный депозит), при котором клиент может изъять всю сумму депозита или ее часть при предъявлении депозитного сертификата (т.е. деньги возвращаются банком по первому требованию вкладчика);
срочный депозит с заранее установленным сроком возврата депозита.
Процент срочного депозита (обычно выражается в виде нормы годового процента на номинальную сумму вклада) прямо пропорционален сроку, в течение которого депонент обязуется не изымать вклад. Чем длиннее этот срок, тем выше годовой процент. Как правило, даже при минимальном сроке этот процент выше, чем для депозита до востребования. Если владелец срочного депозита требует выплаты депонируемых средств раньше срока, то ему выплачивается пониженный процент, уровень которого определяется на договорной основе при внесении депозита.
Выплата процентов по сертификатам производится с использованием простых и сложных ставок. Чаще всего доход выплачивается в момент погашения сертификата. Текущая стоимость сертификатов ( с использованием метода простых процентов) находится по формулам:
Если сертификат продавался по номиналу, то его стоимость (рыночная стоимость PC) на момент погашения :
![]()
(руб.),где: . (10)
Н - номинал (цена продажи);
Сс - объявленная ставка по сертификату (в долях единицы).
Промежуточная стоимость сертификата (без учета возможных штрафных санкций за преждевременную продажу):
![]()
(руб.),где: . (11)
d2 - количество дней до погашения;
D - число дней между датами выпуска и погашения.
При продаже сертификата с дисконтом, его начальная цена устанавливается по формуле:
![]()
(руб.) . (12)
Промежуточная стоимость в этом случае:

(руб.),где: . (13)
Маржа на цену начисляется дополнительно.
Метод сложных процентов предполагает начисление процентов на проценты, которые накапливаются по мере приближения срока погашения. Например, текущая курсовая стоимость сертификата, купленного по номиналу, будет находиться в этом случае по формуле:
![]()
. (14)
Разница в расчетах с использованием простых и сложных процентов тем больше, чем больше срок.
Важной характеристикой для инвестора является доходность сертификата. Если сертификат куплен инвестором по номиналу за d1 дней до погашения, а продается за d2 дней до погашения, то доходность владения сертификатом в течение (dl-d2) дней (при использовании простых процентов) можно найти по формуле:

,где: . (15)
С6 - банковская ставка на момент продажи сертификата (в долях единицы).
Если сертификат куплен третьим лицом за dl дней до погашения, а затем приобретен инвестором по рыночной цене PC за d2 дней до погашения и сдается в момент погашения, его доходность для инвестора:
![]()
. (16)
Банковские депозитные сертификаты, как новый вид ценных бумаг, возникли в США. В течение 60-70 годов они широко распространились и в Европе, особенно на так называемом рынке евродолларов, центром которого является Лондон. В отличие от облигаций, банковские сертификаты являются высоколиквидными ценными бумагами.
Деятельность коммерческого банка на рынке ценных бумаг
Рассмотрим основные виды деятельности коммерческого банка на рынке ценных бумаг:
1. Деятельность банков по выпуску собственных ценных бумаг.
Собственные акции банки и кредитные учреждения выпускают с целью формирования (увеличения) собственного уставного капитала. При формировании дополнительных, заемных средств они выпускают собственные долговые обязательства - облигации, депозитные и сберегательные сертификаты, векселя, а также производственные ценные бумаги(варранты, опционы и др. )
2. Собственные сделки банков с ценными бумагами.
Такие сделки осуществляются по инициативе банка (кредитного учреждения) от собственного имени и за собственный счет подразделяются на: инвестиции и торговые операции.
Банки могут вкладывать средства в ценные бумаги целью получения доходов. Такая деятельность является альтернативной (но не взаимоисключающей) по отношению к кредитованию.
В торговых операциях с ценными бумагами банк выступает в роли торговца, приобретая ценные бумаги для собственного портфеля или продавая такие бумаги из собственного портфеля. Основная цель этих операций - увеличение дохода из разности курсов на одни и те же бумаги на биржах. Важное их условие - быстрота проведения сделок. Банки также могут заключать прямые сделки с ценными бумагами вне биржи (в своем помещении).
3. Деятельность банков в качестве финансовых брокеров.
В качестве финансового брокера на РЦБ банки (кредитные учреждения) выполняют посреднические (агентские) функции при купле-продаже за счет и по поручению клиента. Эти посреднические операции банками (кредитными учреждениями) могут выполнятся в двух вариантах:
* на основании договора комиссии;
* на основании договора поручения.
По поручению клиентов банки могут совершать комиссионные операции (выступать в качестве комиссионера), т.е. осуществлять сделки купли-продажи ценных бумаг за счет клиента, но от своего имени.
Брокерские операции на основании договора поручения предполагают поручение клиента банку купить или продать ценные бумаги от имени и за счет клиента и заключение между ними соответствующего договора. Банк (поверенный) может выполнить поручение клиента (доверителя) одним из следующих способов:
* осуществить сделку на бирже;
* купить ценные бумаги для себя или продать клиенту бумаги из собственного портфеля.
Если поручение касается бумаг, котирующихся на официальном или регулируемом биржевом рынке, то сделка проводится через биржу (биржевых маклеров), за исключением тех случаев, когда доверитель требует иного.
4. Деятельность банков в качестве инвестиционных компаний.
Предприятия при эмиссии и размещении своих ценных бумаг пользуются к услугами других лиц. И, как правило, посредниками в этих случаях выступают банки и кредитные учреждения.
Банки вправе по соглашению с эмитентом организовывать выпуск ценных бумаг и их первичное размещение. При этом инвестиционные институты могут создавать временные объединения (консорциумы или синдикаты) для совместной организации выпуска и размещение ценных бумаг одного эмитента, для чего они заключают многостороннее соглашение, с одной стороны, и соглашение головного института консорциума с эмитентом (эмиссионное соглашение) - с другой стороны.
Банки (кредитные учреждения), выступая в качестве инвестиционных компаний, могут выдавать гарантии в пользу других лиц - посредников, занимающихся размещением ценных бумаг, - по размещению ими ценных бумаг эмитента. Такая операция - своего рода страхование рисков. Содержание гарантии сводится к тому, что гарант обязуется принять на себя по обусловленному курсу бумаги, если посредникам не удастся их разместить. Если же размещение состоится, то гарант вправе рассчитывать на комиссионные и вознаграждение за свой риск.
Специфика российского рынка ценных бумаг
Обратимся теперь к качественным характеристикам отечественного РЦБ. В этом плане он характеризуется:
небольшими объемами и неликвидностью;
“неоформленностью” в макроэкономическом смысле (еще неизвестно, какая часть источников финансирования хозяйств и бюджета будет формироваться за счет выпуска ценных бумаг, а какая, например, за счет кредита, какова будет макрофинансовая пропорция между бумагами - титулами собственности и долговыми обязательствами, каким будет соотношение сил на фондовом рынке, доля банков и небанковских инвестиционных институтов в финансовых активах, насколько заметное место в российской практике займут институты коллективных сбережений и т.д.);
неразвитостью материальной базы, технологий торговли, регулятивной и информационной инфраструктуры, регистрирующей, депозитарной и клиринговой сети; отсутствием крупных инвестиций для создания материальной базы и обеспечивающих подсистем рынка;
раздробленной системой государственного регулирования рынка (7-8 органов государства пытаются воздействовать на рынок и урегулировать его, но при этом отсутствует действенная система надзора за профессиональными его участниками);
отсутствием у государства сколько-нибудь продуманной, долгосрочной политики формирования данного рынка;
высокой степенью всех рисков, связанных с ценными бумагами;
высоким уровнем инфляции, падением валютного курса рубля и негативным процентом, что делает неэффективными инвестиции в ценные бумаги в сравнении с реальными активами;
значительными масштабами агрессивной политикой учреждения нежизнеспособных компаний;
крайней нестабильностью в движении курсов, объемов рынка, завышенными ожиданиями инвесторов и низкими инвестиционными качествами ценных бумаг , в которые они вкладывают деньги;
отсутствием открытого доступа к макро- и микроэкономической информации о состоянии РЦБ;
инвестиционным кризисом, который в любой момент может стать и отчасти является фактором кризиса спроса на ценные бумаги;
отсутствием обученного персонала; крупных, с длительным опытом работы инвестиционных институтов, заслуживших общественное доверие;
агрессивностью, острой конкуренцией при отсутствии традиций деловой рыночной этики;
невыполнением основного предназначения РЦБ (перераспределение денежных ресурсов на цели производительных инвестиций) при том, что рынок обслуживает в первую очередь государство, а во вторую - спекулятивный оборот, перераспределение крупных портфелей акций и становление новых торгово-финансовых компаний, не имеющих до начала массовых эмиссий реальных активов.
Главный недостаток развития российского фондового рынка заключается в том, что в нем нет достаточного наполнения ценными бумагами, прежде всего акциями и облигациями компаний и предприятий. Поэтому рынок ценных бумаг, особенно фондовые биржи, выполняют несвойственные им функции, торгуя кредитными ресурсами, ГКО и финансовыми инструментами. Реализация их на биржах носит исключительно спекулятивный характер. Поэтому рынок ценных бумаг в России пока не дает мобилизационного эффекта для увеличения инвестиций в промышленность и .таким образом не отвечает тем задачам, которые ставились перед ним в момент его создания.
По существу у рынка ценных бумаг отсутствует связь с производством и его динамикой. При падении производства курс ценных бумаг должен снижаться, однако в ряде случаев он растет, что можно объяснить созданием искусственного спекулятивного бума на фондовых биржах. Второй этап приватизации государственной собственности не за чеки а за деньги, начатый в 1995 г.. должен подтолкнуть развитие рынка ценных бумаг, наполнив его большим объемом различных ценных бумаг предприятий и компаний.
Методика формирования и управления портфелем ценных бумаг
Формирование портфеля ценных бумаг
Основные принципы формирования портфеля инвестиций.
Безопасность вложений (стабильность дохода, неуязвимость на рынке инвестиционного капитала).
Доходность вложений.
Рост вложений.
Ликвидность вложений.
Методом снижения серьезных потерь в инвестировании служит ДИВЕРСИФИКАЦИЯ финансовых вложений, т.е. приобретение определенного числа разнообразных финансовых активов. ( От десяти и выше).
Существует определенная зависимость между риском и диверсификацией портфеля.
Общий риск портфеля состоит из двух частей:
диверсифицированный риск (не систематический), который поддается управлению,
не диверсифицированный, систематический – не поддающийся управлению (но возможно).
Портфель, состоящий из акций столь разноплановых компаний, обеспечивает стабильность получения положительного результата.
Обратимся к примеру, ставшему классическим. Допустим, что существуют две фирмы: первая производит солнцезащитные очки, вторая — зонты. Вы, как инвестор, вкладываете половину денежных средств в акции «Очков», а другую — в акции «Зонтов». Каким будет результат? Представление о нем дает приводимая ниже таблица.
Таблица 2
| Условия погоды | Норма дохода по акции «Очков», °/п,Ро | Норма дохода по акции «Зонтов», %, Рз, | Норма доходов по портфелю Ри=0,5Ро+0,5Рз |
Дождливая Нормальная Солнечная |
0 10 20 |
20 10 0 |
10 10 10 |
Простейший пример позволяет сделать несколько важных заключений.
Под диверсификацией понимается инвестирование финансовых средств в более, чем один вид активов.
Диверсифицированный портфель представляет собой комбинацию разнообразных ценных бумаг, составленную и управляемую инвестором.
Применение диверсифицированного портфельного подхода к инвестициям позволяет максимально снизить вероятность неполучения дохода.
Для того чтобы подсчитать норму дохода при наличии определенного портфеля, применяется следующая формула:
РП=Д1Р1+Д2Р2+...+ДnРn , (23)
где — РП норма доходности всего портфеля, Р1 , Р2 , Рn — нормы доходности отдельных активов, Д1, Д2 , Дn — доли соответствующих активов в портфеле. Диверсификация портфеля ценных бумаг снижает риск в инвестиционном деле, но не отменяет его полностью. Последний остается в виде так называемого недиверсификационного риска, т.е. риска, проистекающего из общего состояния экономики.
Существует портфельная теория: т.е. теория финансовых инвестиций, в рамках которой осуществляется наиболее выгодное распределение риска портфеля и оценка его доходности.
Основные элементы реализации:
Оценка финансовых активов.
Инвестиционные решения.
Оптимизация портфеля.
Оценка результатов.
Вырабатывается модель взаимосвязи системного риска, дохода и доходности.
Стратегия инвестирования
Разработка инвестиционной стратегии всегда основывается на анализе доходности от вложения средств, времени инвестирования и возникающих при этом рисков. Эти факторы во взаимосвязи определяют эффективность вложений в тот или иной инструмент фондового рынка. Принятая инвестиционная стратегия определяет тактику вложения средств: сколько средств и в какие ценные бумаги следует инвестировать и, следовательно, всегда является основой операций с ценными бумагами.
Итак, разработка инвести ционной стратегии прежде всего преследует цель максимизации дохода от вложения средств на основе минимизации цены ресурсов, используемых для инвестирования и затрат на проведение операции, и выбора варианта инвестирования, обеспечивающего наивысшую, по сравнению с возможными, доходность. Естественно, что эффективность инвестирования различается в зависимости от того, используются ли для вложений только собственные средства или привлекаются и заемные ресурсы .
Инвестирование в самый доходный на момент осуществления анализа выпуск, как правило, дальней серии, и хранение его до погашения.
Эта схема является весьма простым вариантом, не требует аналитической работы и хорошо обученных кадров. Однако имеет серьёзные риски, связанные с необходимостью отвлечения средств на весь период инвестирования и формированием так называемых «длинных» пассивов. Весьма вероятны убытки, связанные с досрочной продажей при неблагоприятном курсе облигаций. Поэтому такой вариант обычно не используется профессионалами фондового рынка: его практикуют корпоративные небанковские инвесторы, используя для вложений собственные средства.
Краткосрочные спекуляции, Весьма распространенная на отечественном рынке стратегия рисковых вложений в наиболее доходные облигации за день-два перед аукционом или покупка облигаций на аукционе и продажа их через несколько дней, когда скорость роста их цены приблизится к остальным выпускам. Эта схема возможна при особом состоянии рынка и весьма рискованна при тех операциях до размещения, которые активно осуществляет эмитент. Она удобна для коротких денег, эффективность использования которых во многом зависит от качества прогноза. Поэтому реализация данного варианта инвестирования требует определенной аналитической работы для прогнозирования уровня цен на аукционе и направления их изменения после аукциона, а также выбора лучшего момента продажи облигаций. Высокий риск неправильно угаданного направления движения цен после аукциона или при проведении краткосрочных спекуляций предопределяет возможность использования этого метода лишь профессионалами, имеющими аналитические структуры.
Портфельное инвестирование с пассивным управлением.
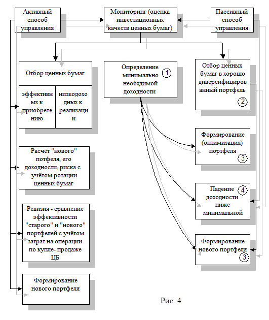
Основополагающий принцип в пассивном управлении можно сформулировать так: «купил и храни». Однако его реализация предполагает формирование широко диверсифицируемого портфеля, включающего в себя выпуски с разными сроками погашения (короткими — для обеспечения ликвидности и дальними — для обеспечения доходности), и замену выпусков по мере их погашения. Однако, если рыночные изменения приводят к неадекватности его инвестиционным целям, состав портфеля изменяется. Для обеспечения своевременной ревизии осуществляется мониторинг фондового рынка. Пассивное управление портфелем требует издержек: снижение риска сопровождается увеличением затрат на его сокращение и поэтому данная инвестиционная стратегия применяется банковскими и крупными корпоративными инвесторами.
Портфельное инвестирование с активным управлением. Основано на постоянном пере структурировании портфеля в пользу наиболее доходных в данный момент облигаций. Эта схема наиболее сложна, так как требует не только большой аналитической работы на основе постоянно получаемой и обрабатываемой информации с биржи, но и дорогостоящих технических систем и технологий, обеспечивающих поступление и обработку информации с рынка в режиме реального времени. Активное управление — самый затратный вариант инвестирования, и для инвестора возможность активного управления портфелем существенно ограничивается комиссионными, взимаемыми дилерами. Поэтому эту схему, как правило, используют крупные инвестиционные компании, банки-дилеры и другие профессионалы, располагающие специальными аналитическими отделами и достаточными средствами.
Чтобы в каждом конкретном случае добиться действительно эффективной стратегии инвестирования на современном отечественном рынке ценных бумаг, моделирование операций с ценными бумагами должно обеспечивать: оптимальный портфель инвестиций в фондовые ценности;
информацию для управляющих по согласованию движения внутренних финансовых потоков.
Решение первой задачи невозможно без применения методов технического анализа. Он основывается на широком использовании той предпосылки, что цены на фондовые инструменты определяются спросом и предложением на рынке ценных бумаг. Технический анализ занимается исследованием итогов сделок на рынке ценных бумаг, главным образом, по таким параметрам, как цена и объем сделки. Техническая движение рынка отслеживается путем составления графиков, они же служат и основой для прогноза цен, поэтому этот вид анализа иногда называют графикой. Используя инструментарий технического анализа, можно, по мнению его сторонников, осуществить прогноз цен финансового рынка, а также определить возможные размеры покупок, продаж и их сроки.
По сложившейся практике технический анализ является инструментом реализации инвестиционной стратегии на рынке ГКО, ОФЗ. Не вдаваясь в многочисленные тонкости технического анализа, изучение которых составляет самостоятельный учебный курс, попробуем разобраться, насколько он может быть полезен в реализации той или иной инвестиционной стратегии и каким образом его можно использовать.
Следует сразу оговориться, что одни модели технического анализа используют для прогнозирования будущих цен различных инструментов фондового рынка, другие — для движения рыночных индексов, третьи — для совокупности отдельных активов.
В основе анализа лежат следующие рациональные предположения:
рыночный доход есть результат взаимодействия спроса и предложения;
спрос и предложение зависят от множества факторов как рациональных, так и нерациональных, исследованием которых технический анализ в противоположность фундаментальному не занимается;
цены на фондовом рынке изменяются согласно тренду, имеющему определенную продолжительность по времени;
изменение тренда происходит под воздействием изменения соотношения спроса и предложения;
любые изменения внешних факторов, случайные или нет, рано или поздно будут отражены в изменении соотношения спроса и предложения, а следовательно, на графике цен рыночных сделок;
отдельные участки графиков повторяют друг друга, так как динамика цен подчинена определенным закономерностям и они носят устойчивый характер.
В сущности, технический анализ утверждает, что:
Анализ рынка будет достоверным, эффективным и достаточным, если он основывается на изучении графиков движения рынка, в котором отражаются все факторы.
Анализ определяет тренд и его поворот, т. е. любое движение рынка является трендовым и может быть: «бычьим» (bullish) — движение цены вверх; «медвежьим» (bearish) — движение цены вниз; «горизонтальным» или «боковым» — цена не имеет четко выраженного движения вниз или вверх и колеблется около некой величины.
Рыночные ситуации повторяются, и это позволяет предсказывать будущие цены.
Основоположником школы технического анализа единодушно признается Чарльз Доу, а его теория считается одной из старейших и наиболее известных в школе технического анализа. Доу был основателем компании Доу Джонс и редактором журнала «Уолт-стрит» до 1900 года. После его смерти в 1902 году развитие теории было продолжено.
Теория Доу основывается на исследовании трендов по рынку в целом и по отдельной ценной бумаге. При этом движение рынка всегда исследуется в трех временных интервалах.
Самый длинный из них носит название первичного и определяет главное движение цены в течение нескольких лет, иногда года. Однако в любом случае его размер может быть ограничен сроком существования ценной бумаги. Также рассматривается короткий шаг — изменения, происходящие за две недели и более; он корректирует основное движение. Кроме того, анализируются колебания цены сделок изо дня в день — колебания узкого интервала. Анализ рынка осуществляется графически — вычерчиваются линейные графики, гистограммы, столбчатые диаграммы, подсвечники, крестики и нолики.
Каждый из линейных графиков создается путем проставления в торговые для данной ценной бумаги дни какой-либо цены ~ цены открытия или цены закрытия, высшей, низшей или усредненной цены. Технически возможно впоследствии объединить их в единую кривую. Например, на графике построение осуществляется по цене закрытия.

Пояснения:
Со дня t начинается построение первоначального тренда, который обычно определяет рынок «быков» (восходящий тренд) или рынок «медведей» (нисходящий тренд). Восходящий тренд характеризуется тем, что все точки локального максимума идут по восходящей, т. е. каждая из последующих имеет большее значение, чем предыдущая.
На графике видно, что до дня t все подъемы идут по восходящей, т. е. наблюдается типично «бычий» тренд, затем наблюдается поворот тренда и рынок «быка» сменяет рынок «медведя». Он характеризуется понижающимся — «медвежьим» трендом, включающим совокупность точек локального минимума, где каждая из последующих точек имеет меньшее значение, чем предыдущая.
Иногда формируется горизонтальный или боковой тренд, не имеющий в долгосрочном плане четко выраженной общей тенденции ни к повышению, ни к понижению.
Выбор технических элементов при построении графиков зависит от инвестиционной стратегии. Иначе говоря, каждая из стратегий инвестирования имеет свой инвестиционный горизонт. Так, при первом из рассмотренных ранее вариантов инвестирования целесообразны недельная или месячная шкала времени, а вот второй вариант требует построения часовых или дневных отрезков. Анализ изменений цен в каждую биржевую сессию необходим и при выборе наиболее доходных и активно растущих облигаций
Модели портфельного инвестирования
Занимаясь инвестици ями, необходимо выработать определенную политику своих действий и определить:
основные цели инвестирования (стратеги ческий или портфельный его характер);
состав инвестиционного портфеля, приемлемые виды ценных бумаг;
качество бумаги, диверсификацию портфеля и т. д.
Состояние рынка и возможности инвестора определяют выбор его инвестиционной стратегии. Именно поэтому портфельное инвестирование пока ещё не стало преобладающим на отечественном рынке. Однако наметились определенные подходы, реализуåмые, в частности, в учете всех приобретенных в результате инвестиционных операций ценных бумаг. Конкретно, они могут учитываться как балансовая стоимость портфеля, которая периодически подлежит рыночной переоценке и т. д.
На развитом фондовом рынке портфель ценных бумаг — это самостоятельный продукт и именно его продажа целиком или долями удовлетворяет потребность инвесторов при осуществлении вложения средств на фондовом рынке. Под инвестиционным портфелем понимается некая совокупность ценных бумаг, принадлежащих физическому или юридическому лицу, либо юридическим или физическим лицам на правах долевого участия, выступающая как целостный объект управления. Обычно на рынке продается некое инвестиционное качество с заданным соотношением Риск/Доход, которое в процессе управления портфелем может быть улучшено.
Портфель представляет собой определенный набор из корпоративных акций, облигаций с различной степенью обеспечения и риска, а также бумаг с фиксированным доходом, гарантированным государством, т. е. с минимальным риском потерь по основной сумме и текущим поступлениям.
Например, в настоящее время банки исходя из зарубежного опыта, формируя инвестиционный портфель, набирают его в следующем соотношении: в общей сумме ценных бумаг около 70 процентов — государственные ценные бумаги, около 25 процентов — муниципальные ценные бумаги и около 5 процентов — прочие бумаги. Таким образом, запас ликвидных активов составляет примерно 1/3 портфеля, а инвестиции с целью получения прибыли — 2/3. Как правило, такая структура портфеля характерна для крупного банка, мелкие же банки в своем портфеле имеют 90 процентов и более государственных и муниципальных ценных бумаг.
Теоретически портфель может состоять из бумаг одного вида, а также менять свою структуру путем замещения одних бумаг другими. Однако каждая ценная бумага в отдельности не может достигать подобного результата.
Основная задача портфельного инвестирования — улучшить условия инвестирования, придав совокупности ценных бумаг такие инвестиционные характеристики, которые недостижимы с позиции отдельно взятой ценной бумаги, и возможны только при их комбинации.
Только в процессе формирования портфеля достигается новое инвестиционное качество с заданными характеристиками. Таким образом, портфель ценных бумаг является тем инструментом, с помощью которого инвестору обеспечивается требуемая устойчивость дохода при минимальном риске.
Балансовая стоимость характеризует издержки на приобретение данного портфеля и рассчитывается нарастающим итогом путем прибавления к балансовой стоимости имеющегося портфеля основной суммы сделки при покупке ценных бумаг и при продаже путем списания средневзвешенной цены на количество проданных ценных бумаг.
Доходы по портфельным инвестициям представляют собой валовую прибыль по всей совокупности бумаг, включенных в тот или иной портфель с учетом риска. Возникает проблема количественного соответствия между прибылью и риском, которая должна решаться оперативно в целях постоянного совершенствования структуры уже сформированных портфелей и формирования новых в соответствии с пожеланиями инвесторов. Надо сказать, что указанная проблема относится к числу тех, для решения которых достаточно быстро удается найти общую схему решения, но которые практически не решаются до конца.
Другим преимуществом портфельного инвестирования является возможность выбора портфеля для решения специфических инвестиционных задач.
Для этого используются различные портфели ценных бумаг, в каждом из которых будет собственный баланс между существующим риском, приемлемым для владельца портфеля, и ожидаемой им отдачей (доходом) в определенный период времени. Соотношение этих факторов и позволяет определить тип портфеля ценных бумаг. Тип портфеля — это его инвестиционная характеристика, основанная на соотношении дохода и риска. При этом важным признаком при классификации типа портфеля является то, каким способом и за счет какого источника данный доход получен: за счет роста курсовой стоимости или за счет текущих выплат — дивидендов, процентов.

Было бы упрощенным понимание портфеля как некой однородной совокупности, несмотря на то, что портфель роста, например, ориентирован на акции, инвестиционной характеристикой которых является рост курсовой стоимости. В его состав могут входить и ценные бумаги с иными инвестиционными свойствами.
Портфель роста формируется из акций компаний, курсовая стоимость которых растет. Цель данного типа портфеля — рост капитальной стоимости портфеля вместе с получением дивидендов. Однако дивидендные выплаты производятся в небольшом размере. Темпы роста курсовой стоимости совокупности акций, входящей в портфель, определяют виды портфелей, входящие в данную группу.
Портфель агрессивного роста нацелен на максимальный прирост капитала. В состав данного типа портфеля входят акции молодых, быстрорастущих компаний. Инвестиции в данный тип портфеля являются достаточно рискованными, но вместе с тем они могут приносить самый высокий доход.
Портфель консервативного роста является наименее рискованным среди портфелей данной группы. Состоит, в основном, из акций крупных, хорошо известных компаний, характеризующихся хотя и невысокими, но устойчивыми темпами роста курсовой стоимости. Состав портфеля остается стабильным в течение длительного периода времени. Нацелен на сохранение капитала.
Портфель среднего роста представляет собой сочетание инвестиционных свойств портфелей агрессивного и консервативного роста. В данный тип портфеля включаются наряду с надежными ценными бумагами, приобретаемыми на тигельный срок, рискованные фондовые инструменты, состав которых периодически обновляется. При этом обеспечивается средний прирост капитала и умеренная степень риска вложений. Надежность обеспечивается ценными бумагами консервативного роста, а доходность — ценными бумагами агрессивного роста. Данный тип портфеля является наиболее распространенной моделью портфеля и пользуется большой популярностью у инвесторов, не склонных к высокому риску.
Портфель дохода. Данный тип портфеля ориентирован на получение высокого текущего дохода — процентных и дивидендных выплат. Портфель дохода составляется в основном из акций дохода, характеризующихся умеренным ростом курсовой стоимости и высокими дивидендами, облигаций и других ценных бумаг, инвестиционным свойством которых являются высокие текущие выплаты. Особенностью этого типа портфеля является то, что цель его создания — получение соответствующего уровня дохода, величина которого соответствовала бы минимальной степени риска, приемлемого для консервативного инвестора. Поэтому объектами портфельного инвестирования являются высоконадежные инструменты фондового рынка с высоким соотношением стабильно выплачиваемого процента и курсовой стоимости.
Портфель регулярного дохода формируется из высоконадежных ценных бумаг и приносит средний доход при минимальном ровне риска.
Портфель доходных бумаг состоят из высокодоходных облигаций корпораций, ценных бумаг, приносящих высокий доход при среднем уровне риска.
Портфель роста и дохода. Формирование данного типа портфеля осуществляется во избежание возможных потерь на фондовом рынке как от падения курсовой стоимости, так и от низких дивидендных или процентных выплат. Одна часть финансовых активов, входящих в состав данного портфеля, приносит владельцу рост капитальной стоимости, а другая — доход. Потеря одной части может компенсироваться возрастанием другой. Охарактеризуем виды данного типа портфеля.
Портфель двойного назначения. В состав данного портфеля включаются бумага, приносящие его владельцу высокий доход при росте вложенного капитала. В данном случае речь идет о ценных бумагах инвестиционных фондов двойного назначения. Они выпускают собственные акции двух типов, первые приносят высокий доход, вторые — прирост капитала. Инвестиционные характеристики портфеля определяются значительным содержанием данных бумаг в портфеле.
Сбалансированный портфель предполагает сбалансированность не только доходов, но и риска, который сопровождает операции с ценными бумагами, и поэтому в определенной пропорции состоит из ценных бумаг с быстрорастущей курсовой стоимостью и из высокодоходных ценных бумаг. В состав портфеля могут включаться и высоко рискованные ценные бумаги. Как правило, в состав данного портфеля включаются обыкновенные и привилегированные акции, а также облигации. В зависимости от конъюнктуры рынка в те или иные фондовые инструменты, включенные в данный портфель, вкладывается большая часть средств.
Если рассматривать типы портфелей в зависимости от степени риска, который приемлет инвестор, то необходимо вспомнить их классификацию, согласно которой они делились на консервативные, умеренно-агрессивные, агрессивные и нерациональные. Ясно, что каждому типу инвестора будет соответствовать и свой тип портфеля ценных бумаг: высоконадежный, но низко доходный; диверсифицированный; рискованный, но высокодоходный, бессистемный
При дальнейшей классификации портфеля структурообразующими признаками могут выступать те инвестиционные качества, которые приобретет совокупность ценных бумаг, помещенная в данный портфель. При всем их многообразии из них можно выделить некоторые основные: ликвидность или освобождение от налогов, отраслевая региональная принадлежность.
Связь между типом инвестора и типом портфеля. Таблица 3
| Тип инвестора | Цель инвестирования | Степень риска | Тип ценной бумаги | Тип портфеля |
| Консервативный | Защита от инфляции | Низкая | Государственные ценные бумаги, акции и облигации крупных стабильных эмитентов | Высоконадежный, но низко доходный |
| Умеренно-агрессивный | Длительное вложение капитала и его рост | Средняя | Малая доля государственных ценных бумаг, большая доля ценных бумаг крупных и средн их, но надежных эмитентов с т иг ельн ой рыночной историей | Диверсифицированный |
| Агрессивный | Спекулятивная игра, возможность быстрого роста и тоженных средств | Высокая | Высокая доля высокодоходных ценных бумаг н ебольших эмитентов, венчурных компаний и т.д. | Рискованный, но высокодоходный |
| Нерациональный | Нет четких целей | Низкая | Произвольно подобранные ценные бумаги | Бессистемный |
Такое инвестиционное качество портфеля, как ликвидность, как известно, означает возможность быстрого превращения портфеля в денежную наличность без потери его стоимости. Лучше всего данную задачу позволяют решить портфели денежного рынка.
Портфели денежного рынка. Эта разновидность портфелей ставит своей целью полное сохранение капитала. В состав такого портфеля включает ся преимущественно денежная наличность или быстро реализуемые активы.
Следует отметить, что одно из «золотых» правил работы с ценными бумагами гласит: НЕЛЬЗЯ ВКЛАДЫВАТЬ ВСЕ СРЕДСТВА В ЦЕННЫЕ БУМАГИ - НЕОБХОДИМО ИМЕТЬ РЕЗЕРВ СВОБОДНОЙ ДЕНЕЖНОЙ НАЛИЧНОСТИ ДЛЯ РЕШЕНИЯ ИНВЕСТИЦИОННЫХ ЗАДАЧ, ВОЗНИКАЮЩИХ НЕОЖИДАННО.
Данные экономического анализа подтве рждают, что при определенных допущениях желаемый размер денежных средств, предназначаемый на непредвиденные цели, так же, как и желаемый размер денежных средств на трансакционные нужды зависят от процентной ставки. Поэтому инвестор, вкладывая часть средств в денежную форму, обеспечивает требуемую устойчивость портфеля. Денежная наличность может быть конвертируема в иностранную валюту, если курс национальной валюты ниже, чем иностранной. Таким образом, помимо сохранения средств достигается увеличение вложенного капитала за счет курсовой разницы.
Высокой ликвидностью обладают и портфели краткосрочных фондов» Они формируются из краткосрочных ценных бумаг, т. е. инструментов, обращающихся на денежном рынке.
Портфель ценных бумаг, освобожденных от н алога, содержит, в основном, государственные долговые обязательства и предполагает сохранение капитала при высокой степени ликвидности. Отечественный рынок позволяет получить по этим ценным бумагам и самый высокий доход, который, как правило, освобождается от налогов. Именно поэтому портфель государственных ценных бумаг — наиболее распространенная разновидность портфеля и, в частности, сформированная по некоторым ценным бумагам. Например, рассматривая ГКО в качестве примера, характеризующего высоконадежные ценные бумаги, отметим, что, покупая краткосрочные облигации, выпущенные Министерством финансов РФ, инвестор тем самым дает в долг правительству, которое оплатит эту облигацию в конце срока с уплатой в виде дисконтной разницы. Фактически это не вызывает дефицита бюджета, так как в эти облигации вкладывается богатство нации. Поэтому государственные ценные бумаги являются, возможно, самыми безопасными, поскольку считается, что государство в принципе обанкротиться не может. Их краткосрочный характер и низкая способность к риску делают данные инструменты одними из самых низко рискованных и реально должны были бы показывать низкую изменчивость дохода. Относительно высокий доход по ГКО и их высокая надежность привлекают инвесторов покупать ценные бумаги, выпущенные государственными органами власти.
Любопытно, что портфель ГКО в сущности, — это портфель роста, так как доход образуется как курсовая разница.
Портфель, состоящий из ценных бумаг государственных структур. Эта разновидность портфеля формируется из государственных и муниципальных ценных бумаг и обязательств. Вложения в данные рыночные инструменты обеспечивают держателю портфеля доход, получаемый от разницы в цене приобретения с дисконтом и выкупной ценой и по ставкам выплаты процентов. Немаловажное значение имеет и то, что и центральные, и местные органы власти предоставляют налоговые льготы.
Инвестиционная направленность вложений в региональном разрезе приводит к созданию портфелей, сформированных из ценных бумаг различных сторон; ценных бумаг эмитентов, находящихся в одном регионе; различных иностранных ценных бумаг.
Портфель, состоящий из ценных бумаг различных отраслей промышленности. Портфель данной разновидности формируется на базе ценных бумаг, выпущенных предприятиями различных отраслей промышленности, связанных технологически, или какой-либо одной отрасли.
В зависимости от целей инвестирования, в состав портфелей включаются различные бумаги, которые соответствуют поставленной цели. Так, например, конвертируемые портфели. Они состоят из конвертируемых и привилегированных акций и облигаций, которые могут быть обменены на установленное количество обыкновенных акций по фиксированной цене в опреде ленный момент времени, когда может быть осуществлен обмен. При активном рынке — «рынке быка» это дает возможность получить дополнительный доход. К этому же ти пу портфелей относят портфель средне- и долгосрочных инвестиций с фиксированным доходом.
Можно выделить портфели ценных бумаг, подобранных в зависимости от региональной принадлежности эмитентов, ценные бумаги которых в них включены. К этому типу портфе ле й ценных бумаг относят: портфели ценных бумаг определенных стран, региональные портфели, портфели иностранных ценных бумаг.
Типу портфеля соответствует и тип избранной инвестиционной стратегии: агрессивной, направленной на максимальное использование возможностей рынка или пассивной.
Примером пассивной стратегии может служить равномерное распределение инвестиций между выпусками разной срочности (метод «лестницы»). Используя метод «лестницы» портфельный менеджер покупает ценные бумаги различной срочности с распределением по срокам до окончания периода существования портфеля. Следует учитывать, что портфель ценных бумаг — это продукт, который продается и покупается на фондовом рынке, а следовательно, весьма важным представляется вопрос об издержках на его формирование и управление. Поэтому особую важность приобретает вопрос о количественном составе портфеля.
Вопрос о количественном составе портфеля можно решать как с позиции теории инвестиционного анализа, так и с точки зрения современной практики. Согласно теории инвестиционного анализа простая диверсификация, т. е. распределение средств портфеля по принципу — «не клади все яйца в одну корзину» — ничуть не хуже, чем диверсификация по отраслям, предприятиям и т. д. Кроме того, увеличение различных активов, т. е. видов ценных бумаг, находящихся в портфеле, до восьми и более не дает значительного уменьшения портфельного риска. Максимальное сокращение риска достижимо, если в портфеле отобрано от 10 до 15 различных ценных бумаг. Дальнейшее увеличение состава портфеля нецелесообразно, т. е. возникает эффект излиш ней диверсификации, чего следует избегать. Излишняя диверсификация может привести к таким отрицательным результатам, как:
невозможность качественного портфельного управления; покупка недостаточно надежных, доходных, ликвидных ценных бумаг;
рост издержек, связанных с поиском ценных бумаг (расходы на предварительный анализ и т. д.);
высокие издержки по покупке небольших мелких партий ценных бумаг и т. д.
Издержки по управлению излишне диверсифицированным портфелем не дадут желаемого результата, так как доходность портфеля вряд ли будет возрастать более высокими темпами, чем издержки в связи с излишней диверсификацией.
Рассматривая вопрос с точки зрения практики отечественного фондового рынка, необходимо, прежде всего, решить проблему: а имеется ли на нем достаточное количество качественных ценных бумаг, инвестируя в которые можно достигнуть вышеприведенных норм. В частности, на отечественном фондовом рынке разновидностей портфелей не так уж и много, и далеко не каждый конкретный держатель, учитывая состояние рынка ценных бумаг, может себе позволить инвестирование в корпоративные акции. Поэтому, рассматривая нижеприведенную схему, приходится констатировать, что на отечественном рынке лишь государственные ценные бумаги являются одним из основных объектов портфельного инвестирования.
Риск портфеля ценных бумаг при формировании
Все операции на рынке с ценными бумагами сопряжены с риском. Участники этого рынка берут на себя самые разнообразные риски - снижения доходности, прямых финансовых потерь, упущенной выгоды. Однако в каждом конкретном случае приходится учитывать различные виды финансового риска.
Систематический риск - риск падения ценных бумаг в целом. Не связан с конкретной ценной бумагой, является недефицируемым и не понижаемым (на российском рынке). Представляет собой общий риск на все вложения в ценные бумаги, риск того, что инвестор не сможет их в целом высвободить, вернуть, не понеся потерь. Анализ систематического риска сводится к оценке того, стоит ли вообще иметь дело с портфелем ценных бумаг, не лучше ли вложить средства в иные формы активов (прямые денежные инвестиции, недвижимость, валюту).
Несистематический риск - агрегированное понятие, объединяющее все виды рисков, связанных с конкретной ценной бумагой. Несистематический риск является диверсифицируемым, понижаемым, в частности может осуществляться выбор той ценной бумаги (по виду, по эмитенту, по условиям выпуска и т.д.), которая обеспечивает приемлемые значения несистематического риска.
Селективный риск - риск неправильного выбора ценных бумаг для инвестирования в сравнении с другими видами бумаг при формировании портфеля. Этот риск, связанный с неверной оценкой инвестиционных качеств ценных бумаг.
Временный риск - риск эмиссии, покупки или продажи ценных бумаг в неподходящее время, что неизбежно влечет за собой потери.
Существуют и более общие закономерности на развитых и наполненных фондовых рынках, например сезонные колебания (ценные бумаги торговых, с/х и других сезонных предприятий), циклические колебания (движение курсов ценных бумаг в различных фазах макроэкономических воспроизводственных циклов).
Риск законодательных изменений - риск, способный приводить, например, к необходимости перерегистрации выпусков и вызывающий существенные издержки и потери эмитента и инвестора. Эмиссия ценных бумаг рискует оказаться недействительной, может неблагоприятно измениться правовой статус посредников по операциям с ценными бумагами и т.п.
Риск ликвидности - риск, связанный с возможностью потерь при реализации ценных бумаг из-за изменения оценки ее качества. Сейчас является одним из самых распространенных на российском рынке.
Кредитный деловой риск - риск того, что эмитент, выпустивший долговые ценные бумаги, окажется не в состоянии выплачивать процент по ним и (или) основную сумму долга.
Инфляционный риск - риск того, что при высокой инфляции доходы, получаемые инвесторами от ценных бумаг, обесцениваются, с точки зрения реальной покупательной способности быстрее, чем растут, инвестор несет реальные потери. В мировой практике давно замечено, что высокий уровень инфляции разрушает рынок ценных бумаг, хотя разработано довольно много способов снижения инфляционного риска.
Процентный риск - риск потерь, которые могут понести инвесторы в связи с изменением процентных ставок на рынке. Как известно, рост рыночной ставки процента ведет к понижению курсовой стоимости ценных бумаг, особенно облигаций с фиксированным процентом. При повышении процентной ставки может начаться также массовый “сброс” ценных бумаг, эмитированных под более низкие (фиксированные) проценты и по условиям выпуска досрочно принимаемым обратно эмитентом.
Процентный риск несет инвестор, вложивший свои средства в средне - и долгосрочные ценные бумаги с фиксированным процентом при текущем повышении среднерыночного процента в сравнении с фиксированным уровнем (т.е. инвестор мог бы получить прирост доходов за счет повышения процента, но не может высвободить свои средства, вложенные на указанных выше условиях).
Процентный риск несет эмитент, выпускающий средне - и долгосрочные ценные бумаги с фиксированным процентом при текущем понижении среднерыночного процента в сравнении с фиксированным уровнем (т.е. эмитент мог бы привлекать средства с рынка под более низкий процент, но он уже связан с условиями выпуска ценных бумаг).
В инфляционной экономике при быстром росте ставок процента этот вид риска имеет значение и для краткосрочных ценных бумаг.
Отзывной риск - риск потерь для инвестора в случае, если эмитент отзовет отзывные облигации в связи с превышением фиксированного уровня процентных выплат по ним над текущим рыночным процентом.
Политический, социальный, экономический и т.п. риски - вложения средств в ценные бумаги предприятий, находящихся под юрисдикцией стран с неустойчивым социальным и экономическим положением, с недружественными отношениями к стране, резидентом которой является инвестор. В частности, политический риск - риск финансовых потерь в связи с изменением политической системы, расстановки политических сил в обществе, политической нестабильностью.
Региональный риск - риск, особенно свойственный моно продуктовым районам. Так, в начале 80х годов экономика штатов Техаса и Оклахомы (газо - и нефтедобыча) испытывала затруднения в связи с падением цен на нефть и газ. Потерпели банкротство несколько крупнейших региональных банков. Безусловно, инвесторы, вложившие свои средства в ценные бумаги хозяйства этих районов, понесли существенные убытки.
При кризисе власти региональные риски могут возникать в связи с политическим и экономическим сепаратизмом отдельных регионов. Высокий уровень региональных рисков связан также с угнетенным состоянием хозяйства ряда районов.
Отраслевой риск - риск, связанный со спецификой отдельных отраслей. С позиции этого вида риска все отрасли можно подразделить на подверженные циклическим колебаниям, на умирающие, стабильно работающие, быстро растущие.
Отраслевые риски проявляются в изменениях инвестиционного качества и курсовой стоимости ценных бумаг и соответствующих потерях инвесторов в зависимости от принадлежности отрасли к тому или иному типу и правильности оценки этого фактора инвесторами.
Риск предприятия (финансового и нефинансового) - риск, сходный с отраслевым и во многом производный от него. Вместе с тем свой вклад в изменение рисков вносит тип поведения предприятия. Это может быть консервативное предприятие, которое не преследует стратегии расширения, универсализации и предпочитает, заняв одну или несколько ниш на рынке, получать все выгоды от максимальной специализации своих работ, высокого качества продукции (услуг) и стабильной клиентуры. Иная степень риска будет присуща ценным бумагам агрессивного предприятия, может быть, только что созданного. И, наконец, поведению предприятия может быть присуща умеренность, позволяющая сочетать агрессивный и консервативный типы поведения.
Риск предприятия имеет огромное значение на российском фондовом рынке (много предприятий убыточны, среди эмитентов велика доля новых предприятий, 60-80 % которых обычно не выживает). Риск предприятий включает в себя и риск мошенничества (создание ложных предприятий, компаний для мошеннического привлечения средств населения, акционерных обществ для спекулятивной игры на повышение).
Валютный риск - риск, связанный с вложениями в валютные ценные бумаги, обусловленный изменениями курса иностранной валюты.
Капитальный риск - риск существенного ухудшения качества портфеля ценных бумаг, что приводит к необходимости масштабных списаний потерь и как следствие - к значительным убыткам и может затронуть капитал банка, вызывая необходимость его пополнения путем выпуска новых ценных бумаг.
Риск поставки - риск невыполнения продавцом обязательств по своевременной поставке ценных бумаг. Особенно велик этот риск при проведении спекулятивных операций ценными бумагами, основанных на коротких продажах (продавец реализует ценную бумагу, которой у него нет в наличии и которую он только собирается приобрести к моменту поставки). Риск может реализовываться и по техническим причинам (несовершенство депозитарной и клиринговой сети).
Операционный риск - риск потерь, возникающих в связи с неполадками в работе компьютерных систем по обработке информации, связанной с ценными бумагами, низким качеством работы технического персонала, нарушениями в технологии операций по ценным бумагам, компьютерным мошенничеством и т.д.
Риск урегулирования расчетов - риск потерь по операциям с ценными бумагами, связанный с недостатками и нарушениями технологий в платежно-клиринговой системе.
Ценная бумага может быть рискованной, если ее держать отдельно от других бумаг, но она будет не очень рискованной, являясь частью диверсифицированного портфеля. То же самое можно сказать относительно проектов по планированию капвложений — прибыли по отдельному проекту могут быть крайне неопределенными, но если доходы от проекта не коррелируются или имеют отрицательную корреляцию с другими активами фирмы, тогда принятие этого проекта не улучшит материального положения фирмы.
Для эффективного ведения инвестиционной деятельности необходим капитал, достаточный для осуществления диверсификации вложений, в противном случае ведение операций на фондовом рынке лучше поручить специализированным компаниям (например, фондам), способным аккумулировать средства многих мелких инвесторов для рационального составления инвестиционного портфеля; степень риска конкретной ценной бумаги целесообразно определять по отношению к другим ценным бумагам, а лучше всего — по отношению к степени риска фондового рынка в целом, т.е. как частное от деления показателя рискованности данного вида ценных бумаг к показателю рискованности фондового рынка. На практике для этого пользуются методами оценки степени статистической связи между доходом на единицу капитала, приносимым данной ценной бумагой и. средним доходом всех ценных бумаг фондового рынка на единицу вложений. Если относительная цена риска больше единицы, значит, данный вид ценных бумаг характеризуется большей рискованностью по сравнению с фондовым рынком в целом и наоборот.
Инвестирование, т.е. вложение денег в качестве капитала, во многом напоминает игру в рулетку. Подобно рулетке, инвесторы делают свои «ставки», определяя те или иные объекты инвестирования своих средств. Размер выигрыша по «ставкам» зависит от многих обстоятельств, важнейшим из которых является сама вероятность выигрыша. Чем ниже эта вероятность, тем труднее выиграть, но тем весомее будет удача. Таким образом, вероятность успеха выступает характеристикой рискованности проводимой операции, а большая отдача на вложенный капитал есть своего рода плата за риск, за пониженные шансы на выигрыш.
В соответствии с этим гарантированной ценной бумагой с нулевым риском считаются вложения, приносящие фиксированную величину дохода за определенный промежуток времени (например, инвестиции в краткосрочные облигации Правительства США). Ценные бумаги с определенной долей риска — те, доход по которым не может быть посчитан заранее (к примеру, вложения во взаимный фонд).
Зная средний доход на единицу вложенного капитала по гарантированным и по рискованным ценным бумагам, а также зная величину среднего отклонения фактически полученного дохода по рискованным ценным бумагам от среднего дохода, можно посчитать «цену риска».
(24)
При формировании инвестиционной стратегии инвестора большое значение играют также его индивидуальные черты.
Все люди неодинаковы по своему характеру. Одни больше склонны пускаться в авантюрные предприятия, все ставить на кон, другие — большинство — предпочитают действовать осторожно, наверняка, по возможности исключая фактор риска и жертвуя ради этого возможностью получения крупного выигрыша. Помимо индивидуальных черт характера, обусловленных природой, здесь играет роль также социальное положение инвестора, величина денежных средств, которыми он располагает, цели инвестирования и т.д.
Исходя из желания подвергать свой капитал риску всех инвесторов принято подразделять на пять типов: консервативных, умеренно-агрессивных, агрессивных, опытных и изощренных (игроков). Каждый тип может быть охарактеризован набором целей, которые ставятся инвестором при вложении средств и принципом подбора ценных бумаг для своего инвестиционного портфеля.
Консервативные инвесторы — те, для которых главной задачей выступает надежность вложений, минимизация возможного риска, пусть даже ценой скромной отдачи на авансированные средства. Среди всех видов ценных бумаг этот тип инвесторов предпочитает облигации и преференциальные акции высшего и высокого качества (активы, имеющие надежную защиту), а среди инвестиционных институтов — государственные организации и компании с солидной репутацией.
Умеренно-агрессивные инвесторы — более склонны к риску, хотя также предпочитают его ограничивать. Их целью является как защита инвестиций, обеспечение их безопасности, так и высокая доходность (проценты, дивиденды) ценных бумаг, которым они владеют. При формировании инвестиционного портфеля допускается вхождение ценных бумаг более низкого качества (менее защищенных) и специальных ценных бумаг, предполагающий дальнейшие операции с ними в зависимост и от конъюнктуры рынка (например, с ордером или конвертируемые в другие виды ценных бумаг).
Агрессивный тип инвесторов характеризуется лояльным отношением к риску, включением его в свою инвестиционную стратегию, предполагающую как высокую доходность вложений, так и перспективный рост курса ценных бумаг, входящих в портфель инвестора. Этим объясняется ставка на ценные бумаги среднего и низкого качества, а также на акции роста, высоко рискованные ценные бумаги динамично развивающихся отраслей. Опытные инвесторы обладают богатой практикой инвестиционной деятельности, знают и умеют прогнозировать конъюнктуру фондового рынка. Поэтому вложенные ими средства в ценные бумаги с объективно высоком уровнем риска обеспечив ают им высокий доход, стабильный рост вложенного капитала наряду с высокой ликвидностью, т.е. возможностью легко реализовать це нные бумаги на вторичном рынке в случае непред виденного развития ситуации в нежелательном направлении.
Наконец, игроки или изощренные инвесторы — не боящиеся пожертвовать своим капиталом ради получения максимальной выгоды. Формируют свой инвестиционный портфель спекулятивными ценными бумагами низкого качества с колеблющимся курсом, пытаются играть на изменении курса национальной валюты.
Если финансовые характеристики (доходность и ее колебания) инвестиционного института, который рассматривается в качестве возможного объекта вложений, на протяжении ряда лет лучше, чем характеристики фондового рынка в целом (лежат выше прямой, соединяющей точку с гарантированным доходом (и значит, с нулевым отклонением) и точку среднего дохода и среднего отклонения дохода финансового рынка в целом), значит, этот инвестиционный институт — действует более эффективно, чем рынок в целом, независимо от стратегии в области рискованных инвестиций, которую он проводит.
Управление портфелем ценных бумаг
Мониторинг портфеля

Чем выше риски на рынке ценных бумаг, тем больше требований предъявляется к портфельному менеджеру по качеству управления портфелем. Эта проблема особенно актуальна в том случае, если рынок ценных бумаг изменчив. Под управлением понимается применение к совокупности различных видов ценных бумаг определенных методов и технологических возможностей, которые позволяют:
сохранить первоначально инвестированные средства; достигнуть максимального уровня дохода; обеспечить инвестиционную направленность портфеля. Иначе говоря, процесс управления направлен на сохранение основного инвестиционного качества портфеля и тех свойств, которые бы соответствовали интересам его держателя.
Поэтому необходима текущая корректировка структуры портфеля на основе мониторинга факторов, которые могут вызвать изменение в составных частях портфеля.
Совокупность применяемых к портфелю методов и технических возможностей представляет способ управления, который может быть охарактеризован как «активный» и «пассивный».
Первым и одним из наиболее дорогостоящих, трудоемких элементов управления, является мониторинг, представляющий собой непрерывный детальный анализ: фондового рынка, тенденций его развития, секторов фондового рынка, инвестиционных качеств ценных бумаг.
Таким образом, конечной целью мониторинга является выбор ценных бумаг, обладающих инвестиционными свойствами, соответствующими данному типу портфеля.
Мониторинг является основой как активного, так и пассивного способа управления. Активная модель управления предполагает тщательное отслеживание и немедленное приобретение инструментов, отвечающих инвестиционным целям портфеля, а также быстрое изменение состава фондовых инструментов, входящих в портфель.
Отечественный фондовый рынок характеризуется резким изменением котировок, динамичностью процессов, высоким уровнем риска. Все это позволяет считать, что его состоянию адекватна активная модель мониторинга, которая делает управление портфелем эффективным. Мониторинг является базой для прогнозирования размера возможных доходов от инвестиционных средств и интенсификации операций с ценными бумагами.
Менеджер, занимающийся активным управлением, должен суметь отследить и приобрести наиболее эффективные ценные бумаги и максимально быстро избавиться от низкодоходных активов. При этом важно не допустить снижение стоимости портфеля и потерю им инвестиционных свойств, а следовательно, необходимо сопоставлять стоимость, доходность, риск и иные инвестиционные характеристики «нового» портфеля (т. е. учитывать вновь приобретенные ценные бумаги и продаваемые низкодоходные) с аналогичными характеристиками имеющегося «старого» портфеля. Этот метод требует значительных финансовых затрат, так как он связан с информационной, аналитической экспертной и торговой активностью на рынке ценных бумаг, при которой необходимо использовать широкую базу экспертных оценок и проводить самостоятельный анализ, осуществлять прогнозы состояния рынка ценных бумаг и экономики в целом.
Это по карману лишь крупным банкам или финансовым компаниям, имеющим большой портфель инвестиционных бумаг и стремящимся к получению максимального дохода от профессиональной работы на рынке.
При этом нельзя не учитывать затраты на изменение состава портфеля, которые в определенной степени зависят от формы обмена или так называемого «свопинга».
Менеджер должен уметь опережать конъюнктуру фондового рынка и превращать в реальность то, что подсказывает анализ. От менеджеров требуется смелость и решительность в реализации замыслов в сочетании с осторожностью и точным расчетом, что делает затраты по активному управлению портфелем довольно высокими. Наиболее часто ими используются методы, основанные на манипулировании кривой доходности и операции Своп с ценными бумагами.
В первом случае, осуществляя инвестирование, главным образом, ориентируются на предполагаемые изменения доходности на финансовом рынке, для того, чтобы использовать в интересах инвестора будущие изменения процентных ставок. Специалисты прогнозируют состояние денежного рынка и в соответствии с этим корректируют портфель ценных бумаг. Так, если кривая доходности находится в данный момент на относительно низком уровне и будет, согласно прогнозу, повышаться, то это обещает снижение курсов твердопроцентных бумаг. Поэтому следует покупать краткосрочные облигации, которые по мере роста процентных ставок будут предъявляться к выкупу и реинвестироваться в более доходные активы (например ссуды). Они служат дополнительным запасом ликвидности.
Когда же кривая доходности высока и будет иметь тенденцию к снижению, инвестор переключается на покупку долгосрочных облигаций, которые обеспечат более высокий доход.
Если данную операцию осуществляет банк, то он будет менее заинтересован в ликвидности, так как ожидаемая вялость приведет к снижению спроса на ссуды. По мере снижения процентных ставок банк будет получать выигрыш от переоценки портфеля вследствие роста курсовой стоимости бумаг. К моменту, когда ставки процента достигнут низшей точки, банк распродаст долгосрочные ценные бумаги, реализует прибыли от роста курсов и в тот же день сделает вложения в краткосрочные облигации. Разумеется, стратегия «переключения» может не оправдать себя и банк понесет убытки. Например, банк начинает скупать долгосрочные ценные бумаги в ожидании снижения процентных ставок, а они продолжают расти. Банк будет вынужден удовлетворять потребность в ликвидных средствах, покупая их на рынке по повышенным ставкам или продавая долгосрочные бумаги с убытком по курсовой стоимости. Такие ошибки могут нанести банку большой урон, поэтому часть портфеля надо хранить в краткосрочных обязательствах, чтобы обеспечить резерв ликвидности.
Отличительной чертой российского рынка ценных бумаг является нестабильность учетной ставки. Поэтому используется метод «предвидения учетной ставки». Он основывается на стремлении удлинить срок действия портфеля, когда учетные ставки снижаются. Это наблюдается в современных условиях. Высокая конъюнктура фондового рынка диктует необходимость сократить срок существования портфеля. Чем больше срок действия портфеля, тем стоимость портфеля больше подвержена колебаниям вследствие изменения учетных ставок.
Пассивное управление предполагает создание хорошо диверсифицированных портфелей с заранее определенным уровнем риска, рассчитанным на длительную перспективу. Такой подход возможен при достаточной эффективности рынка, насыщенногоценными бумагами хорошего качества. Продолжительность существования портфеля предполагает стабильность процессов на фондовом рынке. В условиях инфляции, а, следовательно, существования, в основном, рынка краткосрочных ценных бумаг, а также нестабильной конъюнктуры фондового рынка такой подход представляется малоэффективным.
Во-первых, пассивное управление эффективно лишь в отношении портфеля, состоящего из низкорискованных ценных бумаг, а их на отечественном рынке немного.
Во-вторых, ценные бумаги должны быть долгосрочными для того, чтобы портфель существовал в неизменном состоянии длительное время. Это позволит реализовать основное преимущество пассивного управления — низкий уровень накладных расходов. Динамизм российского рынка не позволяет портфелю иметь низкий оборот, так как велика вероятность потери не только дохода, но и стоимости.
Малоприменим и такой способ пассивного управления как метод индексного фонда. Индексный фонд — это портфель, отражающий движение выбранного биржевого индекса, характеризующего состояние всего рынка ценных бумаг. Если инвестор желает, чтобы портфель отражал состояние рынка, он должен иметь в портфеле такую долю ценных бумаг, какую эти бумаги составляют при подсчете индекса. В целом рынок ценных бумаг в настоящее время малоэффективен, поэтому применение такого метода может принести убытки вместо желаемого положительного результата.
Определенные трудности могут возникнуть и при использовании метода сдерживания портфеля. Этот вариант пассивного управления связан с инвестированием в неэффективные ценные бумаги. При этом выбираются акции с наименьшим соотношением цены к доходу, что позволяет в будущем получить доход от спекулятивных операций на бирже. Однако нестабильность российского рынка не дает подобных гарантий.
Прежде всего исходя из средневзвешенной цены заемных средств или нормативной эффективности использования собственных средств определяется минимально необходимая доходность портфеля.
Затем на основе мониторинга осуществляется отбор ценных бумаг в портфель с гарантированной доходностью и минимальным риском.
Сигналом к изменению сформированного портфеля служат не рыночные изменения, как в случае активного управления, а падение доходности портфеля ниже минимальной. Таким образом, доходность является тем индикатором, который заставляет перетряхнуть портфель.
Нельзя утверждать, что только конъюнктура фондового рынка определяет способ управления портфелем.
Выбор тактики управления зависит и от типа портфеля. Скажем, трудно ожидать значительного выигрыша, если к портфелю агрессивного роста применить тактику «пассивного» управления. Вряд ли будут оправданы затраты на активное управление, ориентированное, например, на портфель с регулярным доходом.
Выбор тактики управления зависит также от способности менеджера (инвестора) выбирать ценные бумаги и прогнозировать состояние рынка. Если инвестор не обладает достаточными навыками в выборе ценных бумаг или времени совершения операции, то ему следует создать диверсифицированный портфель и держать риск на желаемом уровне. Если инвестор уверен, что он может хорошо предсказывать состояние рынка, ему можно менять состав портфеля в зависимости от рыночных перемен и выбранного им вида управления.
Например, пассивный метод управления возможен для портфеля облигаций государственного сберегательного займа, по которым возможен расчет доходности, и колебания рыночных цен с позиции отдельного инвестора представляются малопривлекательными.
Как «активная», так и «пассивная» модели управления могут быть осуществлены либо на основе поручения клиента и за его счет, либо на основе договора. Активное управление предполагает высокие затраты специализированного финансового учреждения, которое берет на себя все вопросы по купле-продаже и структурному построению портфеля ценных бумаг клиента. Формируя и оптимизируя портфель из имеющихся в его распоряжении средств инвестора, управляющий осуществляет операции с фондовыми ценностями, руководствуясь своим знанием рынка, выбранной стратегии и т. д. Прибыль будет в значительной степени зависеть от инвестиционного искусства менеджера, а следовательно, комиссионное вознаграждение будет определяться процентом от полученной прибыли. Данный вид услуг называется «Investment portfolio management treaty» или договором об управлении портфелем ценных бумаг.
Пассивная модель управления подразумевает передачу денежных средств специализированному учреждению, которое занимается портфельными инвестициями с целью вложения этих средств от имени и по поручению их владельца в различные фондовые инструменты с целью извлечения прибыли. За проведение операций взимается комиссионное вознаграждение. В зарубежной практике операции такого рода носят название «Private banking» или доверительные банковские операции.
Стратегия управления портфелем ценных бумаг
Стратегия управления портфелем может содержать элементы двух основных подходов: традиционного и современного.
Начинающему инвестору целесообразно использовать традиционный подход в формировании портфеля. Он характеризуется широкой диверсификацией по отраслям, приобретением ценных бумаг известных компаний, которые имеют хорошие производственные и финансовые показатели. Предполагается, что и в будущем их показатели будут не хуже. Кроме того, принимается во внимание высокая ликвидность этих ценных бумаг, что позволяет покупать и продавать их в больших количествах, .экономя, на комиссионных.
С приобретением опыта на фондовом .рынке целесообразно постепенно переходить к более эффективному современному методу Сформирования портфеля, основанному на статистических и математических методах. Его отличительной чертой является поиск взаимосвязи между рыночным риском и доходом, формирование относительно рискованного портфеля, дающего повышенный доход. Этот метод требует серьезного компьютерного и математического обеспечения. Специалистами-аналитиками и программистами разрабатываются специальные пакеты компьютерных программ, позволяющих решать многокритериальные задачи экстраполяции (прогнозирования доходности ценных бумаг). Компьютеры ведут постоянную 1 обработку всего массива биржевой информации, выделяя постоянные тенденции и явления, выпадающие из типичных схем. Эта информация в обобщенном виде представляется инвестиционным специалистам, которые на ее основе принимают решения, меняющие состав портфеля ценных бумаг.
При управлении портфелем ценных бумаг необходимо иметь ввиду оптимальную степень диверсификации вложений. Современные исследования на западном рынке показали, что оптимальная диверсификации небольшого портфеля должна составлять 8-20 типов ценных бумаг. При увеличении портфеля диверсификация должна увеличиваться. Портфели ценные бумаги крупных ИФ содержат порядка 100 ценных бумаг различных эмитентов.
Традиционные схемы управления портфелями ценных бумаг имеют три основных разновидности:
1) Схема дополнительной фиксированной суммы. (крайне пассивная). Принцип: инвестирование в ценные бумаги фиксированной суммы денег через фиксированные интервалы времени. Т.к. курсы ценных бумаг испытывают постоянные колебания, то при их повышении приобретается меньше ценных бумаг, а при понижении -больше. Такая стратегия позволяет получать прибыль за счет прироста курсовой стоимости вследствие циклического колебания курсов.
2) Схема фиксированной спекулятивной суммы. Портфель делится на 2 части: спекулятивную и консервативную. Первая формируется из высокорискованных бумаг, обещающих высокие доходы. Вторая - из низкорискованных (облигации, государственные бумаги, сберегательные счета). Величина спекулятивной части все время поддерживается на одном уровне. Если ее стоимость возрастает на определенную сумму или процент, изначально установленный инвестором, то на полученную прибыль приобретаются бумаги для консервативной части портфеля. При падении стоимости спекулятивных бумаг ее аналогично восстанавливают за счет ценных бумаг другой части портфеля.
3) Схема фиксированной пропорции. Портфель также делится на две части как в предыдущей схеме. При этом задается некоторая пропорция, при достижении которой производят восстановление первоначального соотношения между двумя частями по стоимости.
Если к традиционному подходу управления портфелем добавить элементы современного, получится схема плавающих пропорций. Она требует определенного искусства инвестора, выражающегося в способности уловить характер циклического колебания курсов спекулятивных бумаг. Заключается в том, что устанавливается ряд взаимосвязанных соотношений для регулирования стоимости спекулятивной и консервативный частый портфеля. Например: если спекулятивная часть превысит столько-то процентов стоимости общего портфеля, то ее величина должна быть сокращена до такого-то процента; если же она упадёт до такого-то процента, то ее нужно увеличить до такого-то.
Рассмотренные выше схемы могут быть и более детализированными: портфель, например, может делиться на три части (корзины): акции, облигации, краткосрочные ценные бумаги. Стратегия управления портфелем в этом случае заключается в поддержании постоянной пропорции между суммарной рыночной стоимостью каждой корзины по одной из рассмотренных выше схем. В том числе, может быть использована гибкая шкала весов корзин, зависящая от ожидаемой рыночной конъюнктуры и т.д.
С целью страхования от резкого изменения рыночной конъюнктуры для больших портфелей ценных бумаг используется схема фьючерсных контрактов с индексами. Если инвестор считает, что необходимо увеличить в портфеле долю облигаций, он продает фьючерсный индексный контракт с акциями и покупает фьючерсный индексный контракт с облигациями, и наоборот.
Современный метод управления портфелем ценных бумаг предполагает, что фиксированная изначально структура портфеля через некоторые интервалы времени может пересматриваться. Изменение состава портфеля происходит главным образом, при смещении инвестиционных целей. Оно производится после взвешивания доходности и риска входящих в портфель бумаг.
Ценные бумаги могут продаваться по следующим причинам:
если они не приносят дохода и не дают надежд на него в будущем;
если ценные бумаги выполнили возложенную на них функцию;
если появились более эффективные пути использования денежных средств.
Взаимосвязь риска, дохода и доходности.
Риск и доход рассматриваются как две взаимосвязанные категории. В наиболее общем виде под риском понимается вероятность возникновения убытков или недополучение дохода по сравнению с прогнозируемым вариантом.
2 элемента дохода от финансовых актива.
Доход от приращения стоимости.
Доход от получения дивидендов.
Доход, исчисленный в процентах к первоначальной стоимости актива, называется доходностью актива.
Риск, как и доход, можно измерить и оценить. В зависимости от того, какая методика исчисления риска, меняется и его значение.
Существуют две основные методики оценки риска:
Анализ чувствительности конъюнктуры.
Анализ вероятности распределения доходности.
Сущность первой методики заключается в исчислении размаха вариации R доходности актива, исходя из пессимистической доходности Dn., наиболее вероятной Db и оптимистической Do.
R=Do-Dn (24)
Сущность второй методики заключается в построении вероятностного распределения значений доходности и расчете стандартного отклонения от средней доходности и k вариации, которые и рассматриваются как степень риска актива.
Чем выше k вариации, тем более рисковым является данный вид актива.
Делаются прогнозные оценки значений доходности Ki и вероятность их осуществления Pi.
Рассчитывается наиболее вероятная доходность Rb по формуле:
Kb =S Ki *Pi.
(26)
Рассчитывается стандартное отклонение:
![]()
(27)
Рассчитывается коэффициент вариации:
V = Oc /Kb
(28)
Определение оптимального срока реинвестирования вложенных средств.
Для максимальной отдачи средств, вложенных в тот или иной актив, следует знать, когда желательно его продать и заменить новым. Можно несколько упростить эту задачу, рассмотрев реинвестирование в один и тот же вид активов (например, в ГКО). Определение оптимального срока держания облигации при критерии максимума эффективной доходности и является целью метода. Допущением является условие равномерного роста цены облигации до погашения. Если К -величина расходов на операцию реинвестирования, отнесенная к номиналу облигации, П - среднедневной потенциал роста до погашения, а Т - период оптимального реинвестирования, то максимизируемая функция будет иметь вид:
![]()
(29)
где 90 - период реинвестирования, взятый для удобства равным «сроку жизни»облигации.
Решив систему из двух уравнений, в которой первая производная данной функции равна нулю, а вторая -меньше нуля, получим уравнение, при подстановке в которое соответствующих параметров П и К будет получен оптимальный период реинвестирования. Для расчета показателя относительной эффективной доходности достаточно подставить полученное значение Т в целевую функцию и произвести несложные вычисления. Эта операция может быть автоматизирована как в стадии нахождения производной, так и расчета Т и показателя эффективной доходности. Эту математическую модель можно также успешно использовать (конечно, в несколько видоизмененной форме) для определения горизонта инвестирования в другие виды активов (акции, КО и др.).
Выбор оптимальных стратегий инвестора на основании анализа доходности ценных бумаг
Здесь будет более подробно рассмотрено принятие инвестором решений по управлению портфелем на основании анализа вышеуказанного показателя. Эффективная доходность рассчитывается по формуле:
![]()
(30)
где Р- реальная цена ценной бумаги, например облигации;
а - время до погашения, дней.
Реальная цена определяется с учетом потерь при покупке облигации.
На практике в целях рационального формирования переменного портфеля требуется решить задачу прогнозирования, чтобы выбрать тот выпуск, который даст максимальную доходность за ближайший период реструктуризации, и перераспределить ресурсы в этот выпуск, учитывая наличие потерь при переводе средств из одного выпуска в другой. Постановка и решение данной задачи должны осуществляться постоянно по мере обновления данных. Для решения этой задачи необходимы как минимум два элемента. Во-первых, это критерий, на основании которого принимается решение о переводе средств из одного актива в другой. Во-вторых, алгоритм вычисления относительных объемов перевода ресурсов из выпуска в выпуск.
Будет вполне логичным в качестве такого критерия воспользоваться показателем ЭД. В этом случае структура портфеля должна меняться в пользу выпуска, обладающего более высокой ЭД:
![]()
(31)
где Rmin - пороговое значение ЭДП в долях единицы, при котором становится целесообразно проводить операцию перевода. Величина Rmin выбирается самим инвестором.
Если ввести в модель временную составляющую, то становится очевидным, что наиболее рациональным является перевод средств в такой момент Т*, при котором относительная разность ЭД достигает локального максимума. Следовательно, для определения оптимальных объемов обмена ресурсами между выпусками в текущий момент необходимо сравнивать относительную разность ЭД выпусков с максимально допустимой разностью ЭД по оценке инвестора.
Для того, чтобы более точно ориентироваться в обстановке на рынке ценных бумаг и представлять себе тенденции изменения их курсовой стоимости, можно в качестве инструмента прогнозирования использовать различные статистические пакеты, такие как STATGRAF, DAEZ и другие. Прогноз, пусть даже и приблизительный, зачастую позволяет принимать более эффективные решения.
Рассмотрим решение одной из простейших задач прогнозирования. Предположим, у нас имеются котировки по серии КО за определенный временной интервал. Проведя аппроксимацию, получим функцию уравнения регрессии с минимальной ошибкой. Чтобы проверить, соответствует ли данная функция реальной зависимости, рассчитаем прогноз курсовой стоимости на дату погашения. В случае значительных отклонений от реальной величины берется другой вид зависимости с небольшой ошибкой. Если прогнозное значение близко к реальному, берется этот вид зависимости и используется для прогнозирования курса на более коротких временных интервалах. Следует отметить, что ошибка такого прогноза обычно велика и следует достаточно осторожно подходить к применению его результатов.
Оптимизация портфеля ценных бумаг на основе современной теории портфеля
Для принятия инвестиционного решения необходимо ответить на основные вопросы: какова величина ожидаемого дохода, каков предполагаемый риск, насколько адекватно ожидаемый доход компенсирует предполагаемый риск.
Помочь решить эти проблемы позволяет современная теория портфеля, основателям которой являются Гарри Марковиц. Эта теория исходит из предположения, что инвестор располагает определенной суммой денег для осуществления инвестиций на определенный период времени, в конце которого он продает свои инвестиции и либо истратит деньги, либо реинвестирует их.
Необходимо обратить внимание на то, что все приводимые примеры и выводы предполагают существование так называемого "эффектного рынка", который характеризуется следующими чертами: информацией, доступной для инвесторов разумными затратами по сделкам, условиями, равными для всех,
Эффективно функционирующий рынок может выступить в трех формах:
слабая форма: цены на акции полностью отражают всю информацию, заложенную в модели изменения цены за предшествующие периоды;
полусильная форма: цены на акции отражают не только ту информацию, которая относится к прошлому периоду, но и другую соответствующую публикуемую информацию;
сильная форма: доступна любая, поступающая на рынок информация, включая даже внутреннюю информацию компании.
Еще раз уточним, что под риском понимается вероятность недополучения дохода по инвестициям. Показатель "ожидаемая норма дохода" определяется по формуле средней арифметической взвешенной:
![]()
,где (32)
— ожидаемая норма дохода;
ki- норма дохода при i-том состоянии экономики;
Pi- вероятность наступления i-го состояния экономики;
n- номер вероятного результата.
При этом под доходом понимается что общий доход, полученный инвестором за весь период владения ценной бумагой (дивиденды, проценты плюс продажная цена), деленный на покупную цену ценной бумаги. Таким образом, для акции он равен:
( D1 + P1 )/Ро , (33)
а для облигации
(I1+P1)/Po ,где (34)
D1- ожидаемые дивиденды в конце периода,
I1 -ожидаемые процентные платежи в конце периода,
Ð1 - ожидаемая цена в конце периода (продажная цена),
Ро - текущая рыночная цена или покупная цена.
Например, если ожидается, что стоимость акции, продающейся в настоящий момент 50$ , к концу года повысится до 60$ , а ежегодные дивиденды в расчете на 1 акцию составят 2., 5% , то
(D1+P1)/Po=(2,5+60)/50*100=125%
Для примера рассчитаем ожидаемую норму дохода по акциям 2-х компаний А и В
Таблица 4. Расчет ожидаемой нормы дохода
| Состояние экономики | Вероятность | Норма дохода по инвестициям по акциям | ||
| A | B | |||
| Глубокий спад | 0,05 | -3,0 | -2,0 | |
| Небольшой спад | 0,2 | 7,0 | 8,0 | |
| Средний рост | 0,5 | 11,0 | 14,0 | |
| Небольшой подъем | 0,20 | 14,0 | 16,0 | |
| Мощный подъем | 0,05 | 21,0 | 26,0 | |
| Ожидаемая норма дохода | 10,6 | 13,0 | ||
Для измерения общего риска, как было рассмотрено в предыдущем параграфе, используется ряд показателей из области математической статистики. Прежде всего, это показатель вариации, который измеряет нормы дохода. Еще раз напомним, что для расчета вариации дискретного распределения (т. е. прорывного с конечным числом вариантов), используют формулу

(35) ,
где V - вариация.
Таким образом, вариация - это сумма квадратных отклонений от средневзвешенной величины ожидаемой нормы дохода - взвешенных по вероятности каждого отклонения. Поскольку вариация измеряется в тех же единицах, что и доход, но âîзâеденных квадрат (т.е. в процентах, возведенных в квадрат), очевидно, что оценить экономический смысл вариации для инвесторов затруднительно. Поэтому в качестве альтернативного показателя риска (отклонения от ожидаемой нормы дохода) обычно используют показатель "стандартная девиация" или среднее отклонение, являющееся квадратным корнем вариации:
![]()
(36)
Стандартная девиация - это среднее квадратичное отклонение от ожидаемой нормы дохода. По акциям А стандартная девиация составит 5.2% . Тогда в случае нормального (симметричного) распределения дохода по данному проекту по теории вероятностей в 68 из 100 случаев (точнее, с вероятностью 68,26%)будущий доход окажется между 7,8%
и 18,2%
.
Вероятность того, что доход по данным акциям окажется в пределах между 2,6
и 23,4%
составит 95,46%
. В общем виде, пределы вероятностей для нормального распределения показаны на графике

Одним из возможных методов выбора вариантов инвестирования с учетом фактора риска являются применение так называемых правил доминирования. Эти правила, основываются на предпосылке, что средний рациональный инвестор стремится избежать риска, т.е. соглашается на дополнительный риск только в том случае, если это обещает ему повышенный доход. Правила доминирования позволяют выбрать Финансовый инструмент, обеспечивающий наилучшее соотношение дохода и риска. Они состоят в следующем:
1. При одинаковом уровне ожидаемого инвестирования из всех возможных вариантов инвестирования предпочтение отдается инвестиции с наивысшим доходом.
Для примера рассмотрим показатели, характеризующие ожидаемый доход и риск по пяти инвестициям (Табл. 5).
Таблица 5 Правила доминирования: ожидаемые доход и риск
| Инвестиции | Ожидаемая норма дохода % | Стандартная девиация % |
| A | 5 | 2 |
| B | 7 | 8 |
| C | 7 | 11 |
| D | 4 | 2 |
| E | 10 | 11 |
Согласно 1-ому правилу акция В является предпочтительной по сравнению с акцией С; согласно 2-ому правилу - акция Е является доминантой по отношению к акции С, а акция А - по отношению к акции D.
Однако, пользуясь показателем стандартной девиации нельзя однозначно определить, какая из акций В или Е более предпочтительна, т.к. этот показатель характеризует абсолютную величину риска и неприменим для сравнения инвестиций с различным уровнем ожидаемого дохода.
Для сравнения инвестиций с разной доходностью необходимо определить относительную величину риска по каждой из них. В этих целях рассчитывают показатель "коэффициент вариации". Коэффициент вариации представляет собой риск на единицу ожидаемого дохода и рассчитывается как отношение стандартной девиации к ожидаемой номе дохода:

(37)
Рассчитав все показатели (ожидаемая норма .похода, вариация., коэффициент вариации) для двух видов акции, сведем в таблицу -
Данные таблицы 7 показывают, что определение рискованности финансового инструмента связано с тем, каким образом производится учет фактора риска. При оценке абсолютного риска, который характеризуется показателем стандартной девиации, акции В кажутся более рискованными чем акции А. Однако если учитывать относительный риск, т.е. риск на единицу ожидаемого дохода (через коэффициент вариации), то более рискованными окажутся все-таки акции А.
Таблица 6. Оценка ожидаемого дохода и риска
| Показатели | Акции А | Акции В |
| Ожидаемая норма дохода | 10,60 | 13,00 |
| Вариация | 19,64 | 27,00 |
| Стандартная девиация | 4,43 | 5,2 |
| Коэффициент вариации | 0,42 | 0,40 |
Выше нами рассматривалось измерение дохода и риска по отдельно взятой инвестиции. Ожидаемая норма дохода по портфелю инвестиций представляет собой средневзвешенную величину ожидаемых доходов по каждой отдельно и группе инвестиций, входящих в этот портфель:
![]()
,где (38)
- ожидаемая норма дохода по портфелю инвестиций;
ki- ожидаемая норма дохода по i-той инвестиции;
хi- доля i -той инвестиции в портфеле;
n- номер инвестиции в портфеле.
Показатели вариации и стандартной девиации по портфелю рассчитываются так:

(38, 39)
где- kpi доход по портфелю инвестиций при i-том состоянии экономики.
Для анализа портфеля инвестиций используется также такой показатель , как коэффициент корреляции. В предыдущей главе мы уже вкратце рассматривали этот показатель, теперь же необходимо более подробно раскрыть его связь с диверсификацией в процессе оптимизации портфеля ценных бумаг. Напомним, что корреляцией называется тенденция двух переменных менять свои значения взаимосвязанным образом. Эта тенденция измеряется коэффициентом корреляции r , который может варьироваться от +1,0 ( когда значения двух переменных изменяются абсолютно синхронно, (до -1.0) когда значения переменных движутся в точно противоположных направлениях). Нулевой коэффициент корреляции предполагает -. что переменные никак не соотносятся друг с другом.
Цены двух абсолютно скоррелированных групп акций будут одновременно двигаться вверх и вниз. Это означает, что диверсификация не сократит риск, если портфель состоит из абсолютно положительно скоррелированных групп акций. В то же время риск может быть устранен полностью путем диверсификации при наличии абсолютной отрицательной корреляции.
Однако анализ реальной ситуации на биржах ведущих стран показывает, что -. как правило, большинство различных групп акций имеет положительный коэффициент корреляции, хотя, конечно, не на уровне r = +1. Отсюда следует важный вывод о характере риска для портфеля, состоящего из различных групп акций: диверсификация сокращает риск , существующий по отдельным группам акций , но не может устранить его полностью. Для того, чтобы максимально использовать возможность диверсификации для сокращения риска по портфелю инвестиций, необходимо включать в него и другие Финансовые инструменты, например, облигации, золото.
Таким образом, важнейший принцип диверсификации - распределение капитала между финансовыми инструментами, цены на которые по-разному реагируют на одни и те же экономическое события .
Согласно одним исследованиям хорошо диверсифицированный портфель , устраняющий большую часть несистематического риска, должен содержать 10 различных видов ценных бумаг, согласно другим 30-40. Дальнейшее увеличение размеров портфеля нецелесообразно, т.к. расходы по управлению столь диверсифицированным портфелем будут очень велики и сведут на нет выгоды, полученные от его диверсификации.:
Более наглядно представить влияние величины портфеля на риск по портфелю инвестиций можно, обратившись к рисунку 6.
График показывает, что риск по портфелю , состоящему из акций , представленных на Нью-йоркской фондовой бирже , имеет тенденцию к снижению с увеличением числа акций, входящих в портфель. Полученные данные свидетельствуют, что стандартная девиация по портфелю , состоящему из одной акции на этой бирже , составляет приблизительно 28%. Портфель, содержащий все зарегистрированные на бирже акции (в момент исследования их было 1500), называемый рыночным портфелем, имеет стандартную девиацию около 15,1%. Таким образом, включение в портфель большего количества акций позволяет сократить риск по портфелю практически в два раза.

Бета -коэффициенты
Как отмечалось , риск ценных бумаг можно разбить на два компонента: систематический риск, который нельзя исключить диверсификацией, и несистематический риск, который можно исключить:
Риск ценной бумаги = Систематический риск +Несистематический риск. Любой инвестор, не питающий любви к риску будет исключать несистематический риск через диверсифицирование, поэтому относящийся к делу риск будет равен: Риск ценных бумаг == только систематический риск.
Систематический риск можно измерить статистическим коэффициентом, называемым бета -коэффициентом. Бета-коэффициент измеряет относительную изменчивость ценной бумаги, рассчитываемую с помощью рыночного индекса ценных бумаг.
По определению бета для так называемой средней акции (акции, движение цены которой совпадает с общим для рынка, измеренной по какому-либо биржевому индексу), равна 1,0. Это значит, что, если, например, на рынке произойдет падение курсов акций в среднем на 10 процентных пунктов, таким же образом изменится и курс средней акции. Если, например, бета равна 0,5, то неустойчивость данной акции составляет лишь половину рыночной, т.е. ее курс будет расти и снижаться наполовину по сравнению с рыночным. Портфель из таких акций будет, следовательно, в 2 раза менее рискованным, чем портфель из акций с бета, равной 1,0. Интерпретация выборочных значений бета показана в таблице 7.
Таблица 7
| Бета | Направление движения дохода | Интерпретация | |
| 2,0 | Такое же, как на рынке | В 2 раза рискованнее по сравнению с рынком | |
| 1,0 | То же | Риск равен рыночному | |
| 0,5 | То же | Риск равен 1/2 рыночного | |
| 0 | Не коррелируется с рыночным риском | ||
| -0,5 | Противоположно рыночному | Риск равен 1/2 рыночного | |
| -2,0 | То же | В 2 раза рискованнее по сравнению с рыночным | |
Бета для портфеля акций рассчитывается как средневзвешенная бета каждой отдельной акции:

(40)
где bp-бета по портфелю акций;
bi- бета j- той акции;
wi доля i- той акции в портфеле;
h- номер акции в портфеле.
В странах о развитой рыночной экономикой инвесторам нет необходимости рассчитывать величину бета самостоятельно. Специальные инвестиционно-консультационные компании регулярно рассчитывают и публикуют показатели бета для акций многих компаний. Кроме определения систематического риска, перед инвестором стоит еще одна задача - количественное измерение соотношения между уровнем риска и дохода.
Прежде всего, определим основные понятия, которые потребуются для решения данной задачи:
- ожидаемая норма дохода, по i—той акции;
ki- необходимая норма дохода по i- той акции;
(если
<k. то инвестор не будет покупать эту акцию или продаст ее, если является ее держателем). Если же
>ki ,то инвестор захочет купить эту акцию, (при
=ki -останется равнодушным);
bi - коэффициент бета по i -той акции (бета по средней акции равна 1,0)
kh- необходимая норма дохода по рыночному портфелю ( или по средней акции)
Rph= (Kh-KRp) рыночная премия за риск дополнительный ( по сравнению с доходом по не рисковой ценной бумаге) доход, необходимый для компенсации среднего уровня риска '
Rpi= (Kh-KRp)*bp -риск по i-той акции ( она. будет меньше, равна или больше премии за риск по средней акции - рыночная премия за риск - в зависимости от того, будет ли bi меньше, равна или больше ba=1.0. Если bi=ba=1.0 то Rpi=Rpn)
Допустим, что в настоящее время доход по казначейским облигациям Kpi=9% необходимая норма дохода по средней акции Kh=15%. Тогда Rph=Kh-KRF=15-9=6%
Еслиbi=0,5 то Rpi=Rph*bi=6*0.5=3%
Еслиbi=1,5 то Rpi=Rph*bi=6*1.5=9%
Тàêèì образом, чем больше bi-. тем больше должна быть и премия за риñк -Kpi и наоборот.
Линия, являющаяся графическим изображением соотношения между систематическим риском, измеряется бета, и необходимой нормой дохода, называется Security Market Line (рис.5), а ее уравнение следующее:
Ki=KRF+(Kh+KRF)*bi=KRF+Rph+bi
В нашем первом случае
Ki=9+(15-9)*0,5=9+6+0,5=12%
Пусть другая акция -i- является более рискованной, чем акция j (bi=1,5) тогда
Ki=9*6*1,5=18%
Для средней акции с ba=1,0;
Ka=9+6*1,0=15%=Kh
При этом надо учитывать, что премия по не рискованной ценной бумаге KRF слагается из 2-х элементов:
реальной нормы дохода, т.е. нормы дохода без учета, инфляции -K*
инфляционной премии - Ip , равной предполагаемому уровню инфляции.
Таким образом, KRF =K* +Ip
Реальная норма дохода по казначейским облигациям (в США) сложилась на ур овне 2-4% (в среднем 3%). В связи с этим, показанная на графике KRP=9% включает в себя инфляционную премию 6%
Если ожидаемый уровень инфляции вырастет на 2% , то также соответственно на 2 % вырастет и необходимая норма дохода.
KRF=K*+IP=3+6=9%
Эффективность портфеля ценных бумаг
Доходы от финансовых операций и коммерческих сделок имеют раз личную форму: проценты от выдачи ссуд, комиссионные , дисконт при учете векселей, доходы от облигаций и других ценных бумаг и т.д. Само понятие "доход" определяется конкретным содержанием операции. Причем в одной операции часто предусматривается два, а то и три источника дохода. Например, владелец облигации помимо процентов (поступлений по купонам) получает разницу между выкупной ценой облигации и ценой ее приобретения. В связи с созданным возникает проблема измерения эффективности (доходности) операции с учетом всех источников дохода. Обобщенная характеристика доходности должна быть сопоставлена и применима к любым видам операций и ценных бумаг. Степень финансовой -эффективности обычно измеряется в виде годовой ставки ( нормы) процентов, чаще сложных , реже простых. Искомые показатели получают исходя из общего принципа - все вложения и доходы с учетом конкретного их вида рассматриваются под углом зрения эквивалентной (равнодоходной) ссудной операции. Измерение доходности в виде годовой процентной ставки не является единственно возможным методом. В ряде стран для некоторых операций практикуются и иные сопоставимые измерители, например, доходность трехмесячных депозитов, выпускаемых казначейством. Иначе говоря все затраты и доходы конкретной сделки в этом случае "привязываются" к соответствующему финансовому инструменту.
Если оператор осуществляет спекулятивные или арбитражные операции, то система показателей, определяющая эффективность операции может быть следующей: доходность операции
Дх=(Ц1(t+1)+d(t)-Ц0(t))/ Ц0(t)*365/t*100% (41)
Где Ц0(t)- цена в начале анализируемого периода, или цена приобретения;
Ц1(t+1)-цена в конце периода инвестирования;
d(t)-дивидеды за период.
Решение проблемы измерения и сопоставления степени доходности финансово-кредитных операций заключается в разработке методик расчета некоторой условной годовой ставки для каждого вида операций с учетом особенностей соответствующих контрактов и условий их выполнения. Такие операции различаются между собой во многих отношениях . Эти различия на первый взгляд могут и не представляться существенными, однако практически все условия операции в большей или меньшей мере влияют на конечные результаты - финансовую эффективность. Расчетную процентную ставку о которой идет речь , в расчетах по оценке облигаций называют полной доходностью или доходностью на момент погашения.
Итак, под полной доходностью понимают ту расчетную ставку процентов, при которой капитализация всех видов доходов по операции равна сумме инвестиций и, следовательно, капиталовложения окупаются. Иначе говоря, начисление процентов на вложения по ставке, равной полной доходности, обеспечит выплату всех предусмотренных платежей. Применительно к облигации, например, это означает равенство цены приобретения облигации сумме дисконтированных по полной доходности купонных платежей и выкупной цены. Чем выше полная доходность, тем больше эффективность операции. При неблагоприятных условиях полная доходность может быть нулевой или даже отрицательной величиной.
Для придания устойчивости любому портфелю доля государственных ценных бумаг должна составлять заметную часть его стоимости. В российских условиях государственные облигации практически единственный надежный инструмент для инвестирования. Хотя в последнее время, всерьез заработали на рынке производные инструменты: фьючерсы на поставку акций, опционные контракты, корпоративные облигации и еврооблигации крупнейших эмитентов нашли своих поклонников.
Если говорить о портфеле, состоящем , как в нашем случае. из облигаций , то возможны два подхода в определении аналога ставки доходности к погашению.
Первый состоит в том, чтобы рассматривать портфель из облигаций как одну синтетическую бумагу и определять доходность уже для нее. Такой показатель называется еще доходностью по потоку платежей
Другой подход основывается на использовании известных ставок по отдельным облигациям, входящим в портфель. Эти ставки определенным образом взвешиваются , и получается средняя доходность к погашению для портфеля.
Управление портфелем ценных бумаг коммерческого банка
Основные показатели деятельности Мосбизнесбанка в 1993-1996 гг.
Как и все российские банки, Мосбизнесбанк в полной мере испытал на себе противоречивые последствия жесткой денежно-кредитной политики. С одной стороны, достижение низких темпов инфляции и относительно стабильного курса рубля сделали более предсказуемой ситуацию на основных финансовых рынках. С другой стороны, происходившее на протяжении 1996 года стремительное падение доходности всех финансовых инструментов, а также ухудшение финансового положения предприятий не могло не отразиться на доходах Банка.
В соответствии со стратегией развития Мосбизнесбанк в 1996 году основной упор в своей деятельности сделал на наращивании ресурсной базы. Это подразумевало рост собственного капитала, активное привлечение новых клиентов, увеличение объемов привлекаемых ресурсов на внутренних и внешних рынках. Собственный капитал Банка за 1996 год увеличился на 84%.
Рост активов Банка на 23% позволил в истекшем году не только сохранить в целом стоимость банковских ресурсов, но и получить прибыль в размерах, обеспечивающих дальнейшее развитие Банка. Ниже приводятся основные балансовые показатели Банка за последние четыре года. Для сравнимости показателей данные за 1993-1996 гг. приводятся по международным учетным стандартам на основе годовых отчетов аудиторской фирмы «Делойт и Туш»:
Таблица 8
| ГОДОВОЙ ОТЧЕТ | ||||
| Основные балансовые показатели Банка в 1993-1996 гг. (в млн. руб.) | ||||
| 31.12.93 | 31.12.94 | 31.12.95 | 31.12.96 | |
| АКТИВЫ | ||||
| Касса и средства в ЦБ РФ | 266375,0 | 562 769,4 | 690061,0 | 846681,0 |
| Ценные бумаги, обращающиеся на вторичном рынке | 109998,7 | 425 673,1 | 1304274,0 | 1736 907,0 |
| Ссуды и прочие средства, предоставленные банкам, за вычетом резервов по сомнительной ссудной задолженности | 920 982,0 | 1496 374,4 | 1018497,0 | 1810087,0 |
| Ссуды и прочие средства, предоставленные клиентам, за вычетом резервов по сомнительной ссудной задолженности | 308 903,6 | 1543 624,0 | 2 629 265,0 | 2457851,0 |
| Инвестиции | 492,9 | 2 797,5 | 14623,0 | 72418,0 |
| Основные средства за вычетом накопленной амортизации | 18573,4 | 95 579,1 | 346 325,0 | 481135,0 |
| Прочие активы | 14714,1 | 150 572,3 | 270 435,0 | 285431,0 |
| Активы - всего | 1640039,7 | 4 277 389,8 | 6 273 480,0 | 7690510,0 |
| ПАССИВЫ | ||||
| Депозиты банков | 208 242,6 | 776 655,5 | 910311,0 | 1214789,0 |
| Депозиты и счета клиентов | 1233 998,9 | 3054995,6 | 4616350,0 | 5495457,0 |
| Прочие пассивы | 93718,3 | 273 249,1 | 494747,0 | 592651,0 |
| Уставный капитал | 1795,5 | 2761,8 | 7 965,0 | 71981,0 |
| Фонды | 102 284,4 | 169 727,8 | 244107,0 | 315632,0 |
| Пассивы - всего | 1640 039,7 | 4 277 389,8 | 6 273 480,0 | 7 690 510,0 |
Управление акционерным капиталом

В соответствии с решением общего собрания акционеров от 26 марта 1996 года Мосбизнесбанк увеличил свой уставный капитал с 8 млрд. до 72 млрд. рублей.
Управление доходами, расходами и рисками.
За 1996 год общее число акционеров (физических и юридических лиц) возросло с 10 685 до 10 762. При этом ни один из акционеров Банка не имеет в уставном капитале доли более 5%.
Макроэкономические тенденции 1996 года — резкое снижение темпов инфляции до 1,7% в месяц (против 7,3% в среднем за месяц в 1995 году), сдерживание Центральным банком России роста курса доллара и денежной массы, снижение ставки рефинансирования со 160% в январе 1995 года до 42% в декабре — существенно снизили уровень доходности банков. В этой сложной ситуации Мосбизнесбанк получил в 1996 году прибыль в размере 457,8 млрд. рублей.

Высокие результаты деятельности Мосбизнесбанка стали возможными, в первую очередь, благодаря высокому профессиональному уровню работников, качественной организации работы всех его подразделений, наличию отлаженной системы управления банковскими рисками.
Гибко реагируя на изменение рыночной ситуации, Банк оперативно перестраивал структуру активов и пассивов. Соответственно менялась структура доходов и расходов. Представление об этих процессах в 1993—1996 гг. дают приводимые графики и таблицы.
Таблица 9
| Операционные доходы Банка в 1993-1996 годах, млн. руб. | ||||
| 1993 г. | 1994г. | 1995 г. | 1996г. | |
| Чистый процентный доход | 169 061 | 345 976 | 397147 | 356 045 |
| Чистый доход по операциям с иностранной валютой | 43649 | 136 563 | 148 964 | 3680 |
| Чистый доход по операциям с ценными бумагами | 14303 | 180440 | 445661 | 885 059 |
| Прочие доходы | 15646 | 109782 | 286 324 | 286 761 |
| Доходы - всего | 242 660 | 772761 | 1278 096 | 1531545 |

Рисунок 11
В 1996 году в Мосбизнесбанке продолжалась работа по совершенствованию системы управления банковскими рисками. В рамках этой работы в Банке разработаны и внедрены в опытную эксплуатацию методики измерения риска ликвидности и процентного риска, соответствующие международным стандартам.
В целях усиления контроля за уровнем рыночных рисков организован ежедневный сбор и независимый анализ оперативных отчетов дилеров о совершенных сделках, а также отчетов о состоянии валютных позиций и инвестиционного портфеля Банка.
В целях обеспечения комплексной оценки кредитных рисков и улучшения структуры кредитного портфеля в 1996 году была разработана система классификации ссуд по степени их риска для использования при рассмотрении кредитных заявок клиентов; разработана и введена в действие методика определения максимального риска на одного заемщика (группу связанных заемщиков на консолидированной основе).
В целях снижения рисков по операциям, осуществляемым филиалами Банка, в течение 1996 года проводилась планомерная работа по совершенствованию механизмов управления и контроля их деятельности. Так, в частности, был разработан и внедрен механизм централизованного управления процентной маржей с помощью единых для всего Банка базовых процентных ставок по пассивным и ссудным операциям; уточнен состав и структура лимитов по основным видам активных операций, усовершенствован механизм контроля за их исполнением; внедрен в практику регулярный расчет и анализ ряда внутренних экономических нормативов деятельности филиалов.
Управление пассивами.
В 1996 году Мосбизнесбанк динамично наращивал свою ресурсную базу за счет увеличения остатков на счетах корпоративных клиентов, роста вкладов населения, активного привлечения займов на внешних рынках межбанковских ресурсов, увеличения собственного капитала. Сумма средств на расчетных и текущих счетах возросла за год на 27%, вклады населения — на 39%, собственный капитал увеличился на 84%.
Управление активами.
Относительно высокая доходность государственных долговых обязательств в 1996 году при их высокой надежности определили опережающий рост вложений Банка в государственные и другие виды ценных бумаг (на 33%). В условиях большого риска кредитования корпоративных клиентов Банк несколько снизил номинальные темпы увеличения объема своего кредитного портфеля — за 1996 год кредитный портфель увеличился на 17% (с учетом формирования резервов на возможные потери по ссудам).
Структура активов Мосбизнесбанка в 1993-1996 гг., %
Таблица 10
| 31.12.93 | 31.12.94 | 31.12.95 | 31.12.96 | |
| Инвестиции в ценные бумаги | 6,70 | 10,00 | 20,80 | 22,60 |
| Кредиты банкам | 56,20 | 35,00 | 16,20 | 23,50 |
| Кредиты клиентам | 18,80 | 36,10 | 41,90 | 32,00 |
| Долгосрочные инвестиции | 0,03 | 0,07 | 0,23 | 0,94 |
| Прочие | 18,30 | 18,90 | 20,80 | 21,00 |
| Активы - всего | 100,0 | 100,0 | 100,0 | 100,0 |

Кредитная деятельность.
В 1996 году было выдано кредитов предприятиям и организациям на общую сумму около 20 трлн. рублей. Задолженность заемщиков Банка по кредитам на 1 января 1997 года составила 4,3 трлн. рублей.
Отраслевая структура кредитных вложений Мосбизнесбанка в 1994-1996 годах, %
Таблица 11
| 31.12.94 | 31.12.95 | 31.12.96 | |
| Промышленность и энергетика | 63,7 | 43,8 | 35,0 |
| Торговля | 25,7 | 27,0 | 32,0 |
| Строительство | 0,1 | 7,4 | 10,0 |
| Другие | 10,6 | 21,8 | 23,0 |
Заемщиками Банка выступали такие известные государственные и частные предприятия, как ЗАО «Мосметаллоконструкция», АО «Дальморепродукт», ОАО «Бурятзолото», АО «Торговый дом ГУМ », ТОО «Гастроном "Смоленский" », АО «Торговый дом "Новоарбатский"», ОАО «Фармимэкс» и другие.
Активная кредитная поддержка оказывалась Банком предприятиям среднего и малого бизнеса, деятельность которых способствует наполнению рынка отечественными товарами и услугами, созданию новых рабочих мест.
Объем кредитов средне- и долгосрочного характера достиг на 1 января 1997 года 550 млрд. рублей, или 18% от всех кредитных вложений в хозяйство. Просроченная задолженность по кредитам составила 2,5% от общего объема кредитного портфеля Банка.
Инвестиционная деятельность.
В 1996 году инвестиционная политика Банка была направлена на формирование инвестиционного портфеля, максимально устойчивого к изменениям экономической и политической ситуации в стране, а также обеспечивающего рост доходов Банка при соблюдении принципов диверсификации риска и ликвидности баланса.
За отчетный период объем инвестиций Банка (без учета векселей) увеличился на 37% и на конец года составил 1809,3 млрд. руб. Их удельный вес в активах вырос за 1996 год с 21% до 24%. По состоянию на 01.01.97 инвестиции в различные инструменты финансового рынка, номинированные в рублях, составили 87% всех инвестиций Банка, увеличившись по сравнению с началом года в 1,6 раза.
Представление о динамике инвестиций Банка в рублях в 1996 году и изменениях в их структуре дают следующая таблица.
Динамика инвестиций Мосбизнесбанка в 1996 г. по операциям в рублях (в млрд. руб.)
Таблица 12
| Вид ценных бумаг | 1.01.96 | 1.04.96 | 1.07.96 | 1.10.96 | 1.01.97 | Увеличение за год, раз |
| Акции | 0,3 | 0,3 | 1,2 | 49,7 | 6,4 | 21,3 |
| Долговые обязательства субъектов федерации | 16,6 | 57,6 | 7,8 | 24,2 | 40,7 | 2,5 |
| Негосударственные долговые обязательства | 0,6 | 0,6 | 0,6 | - | - | - |
| Государственные долговые обязательства | 970,1 | 749,6 | 798,2 | 898,9 | 1378,3 | 1,4 |
| Векселя | 9,8 | 34,2 | 31,0 | 85,7 | 182,6 | 18,6 |
| Итого | 997,4 | 842,3 | 838,8 | 1058,5 | 1608,0 | 1,6 |

Подавляющая часть инвестиций Банка в рублях (более 83%) была сосредоточена на рынке государственных краткосрочных облигаций и облигаций федерального займа (ГКО—ОФЗ). С момента выпуска этих государственных ценных бумаг Мосбизнесбанк является одним из крупнейших его операторов. Высокая активность Банка на рынке ГКО—ОФЗ в 1996 году была обусловлена высокой доходностью, надежностью и ликвидностью этих инструментов финансового рынка.
В 1996 году Мосбизнесбанк по объему вложений в государственные долговые обязательства входил в первую десятку крупнейших операторов данного рынка, что обусловило получение им статуса первичного дилера.
Таблица 13
| до 45 | 45-90 | 90-180 | свыше 180 | |
| дней | дней | дней | дней | |
| ГКО | 177,5 | 395,4 | 186,4 | 553,2 |
| ОГСЗ | - | - | 2,0 | 63,8 |
| МКО | - | - | 15,9 | 24,8 |
На конец 1996 года структура срочной задолженности ГКО, ОГСЗ, МКО имела следующий вид (в млрд. руб.):
Банкнотные операции.
Мосбизнесбанк занимает третье место среди десяти уполномоченных банков России, осуществляющих операции по поставке в страну наличной иностранной валюты из-за границы.
Динамика объема ввоза Мосбизнесбанком наличной валюты из-за границы характеризуется следующими данными:
Таблица 14
| Год | Млн. долл. США |
| 1993 | 270 |
| 1994 | 1000 |
| 1995 | 1746 |
| 1996 | 2200 |
Банком установлены долговременные партнерские отношения со всеми ведущими западными банками, специализирующимися на рынке оптовых поставок наличной валюты. Несмотря на жесткую конкуренцию на этом сегменте денежного рынка с другими финансовыми институтами России, Банк за последние четыре года постоянно увеличивал количество своих зарубежных банков-партнеров.
Таблица 15
| Год | Количество банков контрагентов Мосбизнесбанка на рынке иностранной валюты |
| 1993 | 20 |
| 1994 | 40 |
| 1995 | 60 |
| 1996 | 70 |
Развитие корреспондентских отношений
В отчетном году Мосбизнесбанк последовательно закреплял свои позиции в качестве одного из ведущих клиринговых банков страны по операциям в рублях и иностранной валюте. Особенно активно развивались корреспондентские отношения с зарубежными банками. В течение 1996 года корреспондентская сеть Банка по счетам типа «лоро» пополнилась за счет 78 новых зарубежных и отечественных банков и увеличилась до 376 банков-корреспондентов. Число иностранных банков-корреспондентов при этом составило 283; в 40 из них Банк имеет счета типа «ностро». На 1 января 1997 года Мосбизнесбанк имел корреспондентские счета «ностро» в рублях и иностранной валюте в более чем 70 зарубежных и российских банках.
Выполнение экономических нормативов ЦБ РФ.
Несмотря на постоянное ужесточение в 1996 году обязательных нормативов деятельности коммерческих банков, Мосбизнесбанк с большим запасом выполнял все установленные Банком России нормативы.
Соблюдение Мосбизнесбанком экономических нормативов ЦБ РФ (по балансу на 1 января 1997 г.)
Таблица 16
| Наименование норматива | Требование ЦБ РФ | фактические значения | |
| Н1 | отношение капитала банка к суммарному объему активов, взвешенных с учетом риска | не менее 5 % | 20,8 % |
| Н2 | отношение суммы ликвидных активов банка к сумме обязательств банка по счетам до востребования и на срок до 30 дней | не менее 20 % | 60,7 % |
| НЗ | отношение суммы высоколиквидных активов к сумме обязательств банка по счетам до востребования | не менее 10 % | 245,2 % |
| Н4 | отношение выданных банком кредитов сроком погашения свыше года к капиталу банка, а также обязательствам банка по депозитным счетам, полученным кредитам и другим долговым обязательствам на срок выше года | не более 120% | 17,2 % |
| Н5 | соотношение ликвидных активов и суммарных активов банка | не менее 10 % | 45,4% |
| Н6 Н7 | максимальный размер риска на одного заемщика или группу связанных заемщиков | не более 60 % капитала банка | 22,1 % |
| максимальный размер крупных кредитных рисков | не более 10-кратного размера капитала банка | 1,8 | |
| Н8 | максимальный размер риска на одного кредитора (вкладчика) | не более 60 % капитала банка | 11,7 % |
| Н9 | максимальный размер кредитов, гарантий и поручительств, предоставленных банком в отношении одного акционера (юридического или физического лица) | не более 20 % капитала банка | 7,6 % |
| Н10 | максимальный размер кредитов, гарантий и поручительств, предоставленных банком в отношении одного инсайдера | не более 10 % капитала банка | 0,20 % |
| Н11 | максимальный размер привлеченных денежных вкладов (депозитов) населения | не более 100% капитала банка | 62,4% |
| Н12 | норматив использования собственных средств банка для приобретения долей (акций) других юридических лиц |
не более 25 % капитала банка | 16,4% |
| Н12.1 | норматив использования собственных средств банка для приобретения долей (акций) одного юридического лица | не более 10 % капитала банка | 9,5 % |
| Н13 | отношение выпущенных кредитной организацией векселей и банковских акцептов в рублях и иностранной валюте к капиталу банка | не более 200 % | 28,8 % |
Управление портфелем ценных бумаг Мосбизнесбанка
Управление портфелем ценных бумаг — это некоторым образом перераспределение инвестиций между набором финансовых активов, причем по окончании срока жизни составляющие портфель финансовые активы должны быть конвертированы в денежные средства. Оптимальным является такое управление, при котором перераспределение активов максимизирует возможную доходность при сохранении или увеличении уровня ожидаемой доходности. Проще говоря, выводить денежные средства из операций с государственными краткосрочными облигациями (ГКО) для работы с акциями приватизированных предприятий (АПП) целесообразно только при том условии, что при появляющейся возможности получить более высокую доходность инвестор получит в худшем случае доходность не ниже доходности по ГКО.
Принципиально задача управления отличается от задачи формирования портфеля только наличием ненулевых начальных величин инвестиций в каждый финансовый актив из допустимого набора.
Для формирования портфеля АКБ Мосбизнесбанк выделены денежные средства в размере 2500000 млн. руб. и банковский вексель на сумму 606860,96 млн. под 105% годовых до 2 января 1995 г. Работы по портфелю начаты 1 ноября 1994 г., а день окончания работ — 3 мая 1995 г. Таким образом, срок жизни портфеля составляет 183 календарных дня.
Структура портфеля Таблица 17
| Финансовый инструмент | Инвестируемая сумма, млн. руб. |
| ГКО | 2500000 |
| АПП | 1000000 |
| Банковский вексель | 868600 |
| Валютные фьючерсы | 212401,35 |
| Портфель | 4581001,35 |
Сформировать портфель решено из ГКО, акций приватизированных предприятий, валютных фьючерсных контрактов на доллар США и банковского депозита (БД). Заданы следующие значения доходностей формируемого портфеля, % годовых: ожидаемая доходность — 90, средняя —150 и возможная доходность — 270. На основе этих данных была рассчитана структура формируемого портфеля и произведено распределение инвестиций между активами.

Управление портфелем представляет собой принятие решений по управлению двухуровневой иерархической структурой. Первый уровень управления — распределение и перераспределение инвестиций между финансовыми инструментами, а второй — управление активами внутри конкретного финансового инструмента. Например, инвестиции в акции приватизированных предприятий рассматриваются как сумма для формирования и управления портфелем из акций различных эмитентов, естественно, используя изложенный выше метод.
Для операций на рынке ГКО выделено 2500000 млн. руб. Период инвестирования составил 178 календарных дней. За отчетный период было проведено 18 операций купли-продажи облигаций.
На рис. 15 представлена динамика текущей стоимости портфеля, составленного из ГКО.

Текущая стоимость показывает величину денежных средств, которую можно получить на текущую дату при продаже всех ценных бумаг.
В итоге доход портфеля от операций с ГКО составил 6065370,4 млн. руб., а доходность — 242,61% годовых без учета налоговых льгот.
Банковский вексель был приобретен 1 ноября 1994 г. на сумму 868600 млн. руб. по ставке 105% годовых со ставкой налога 15% и датой погашения 2 января 1995 г. Срок инвестирования — 62 календарных дня. На дату погашения доход по векселю составил 154500 млн. руб., чистый доход — 131300 млн. руб., доходность портфеля — 89% годовых чистой прибыли.
При погашении векселя было решено перевести все денежные средства с этого финансового инструмента на операции с казначейскими обязательствами (КО).
Сумма инвестирования составила 1000000 млн. руб. Сделки с КО начались 2 января 1995 г. и закончились 28 апреля. Срок инвестирования — около 3 месяцев. Изменение текущей стоимости портфеля, составленного из КО, приведено на рис. 16.
![]()
В результате 56 операций купли-продажи КО был получен доход в размере 1841200 млн. руб., что соответствует доходности 202% годовых чистой прибыли.
При формировании портфеля акций приватизированных предприятий было решено выделить на спекулятивные операции с корпоративными акциями 1000000 млн. руб. Журнал операций с акциями представлен в табл. 19
Журнал операций на рынке акций приватизированных предприятий Таблица 18
| Дата | Операция | Эмитент | Число млн. шт. | Цена, руб. |
| 03.11.94 | Покупка | Внуковские авиалинии | 1000. | 93000 |
| 04.11.94 | " | То же | 2000 | 97650 |
| 10.11.94 | Продажа | 1600 | 124000 | |
| 21.11.94 | " | . | 6000 | 96000 |
| 02.12.94 | Покупка | НК «ЛУКойл» | 1400 | 110840 |
| 06.12.94 | Продажа | НК «ЛУКойл» | 1400 | 113000 |
| 12.12.94 | Покупка | Учалинский горно-обогатительный комбинат | 23527 | 8500 |
| 11.01.95 | Продажа | Внуковские авиалинии | 5400 | 153100 |
| 18.01.95 | Покупка | Средне-Уральский медеплавильный завод | 12000 | 18650 |
| 24.01.95 | " | Челябинский электролитно-цинковый завод | 10000 | 42000 |
| 27.01.95 | Продажа | Учалинский горно-обогатительный комбинат | 23527 | 17680 |
| 10.02.95 | Покупка | Балтийское морское пароходство | 10000 | 29400 |
| 16.02.95 | " | Новолипецкий металлургический завод | 5000 | 48400 |
| 14.03.95 | " | Новосибирская городская телефонная сеть | 5000 | 31000 |
| 21.03.95 | Продажа | То же | 5000 | 34700 |
| 22.03.95 | " | Внуковские авиалинии | 2000 | 222640 |
| 25.04.95 | " | Средне-Уральский медеплавильный завод | 12000 | 41000 |
| 27.04.95 | " | Челябинский электролитно-цинковый завод | 10000 | 168300 |
| 28.04.95 | " | Балтийское морское пароходство | 10000 | 40500 |
| 28.04.95 | Новолипецкий металлургический комбинат | 5000 | 97200 |
Текущая стоимость портфеля акций в данном случае рассчитана как остаток денежных средств, так как в принципе нельзя точно определить цену пакета акций большинства эмитентов. Это связано с тем, что до ввода в действие Российской торговой системы (РТС, или ПОРТАЛ) рынок был непрозрачным и неликвидным. Совсем иначе обстоят дела сейчас, когда по твердым котировкам закрытия можно довольно достоверно произвести переоценку портфеля.

Изменение рыночной стоимости портфеля акций приватизированных предприятий представлено на рис. 17.
В итоге доход портфеля от операций с акциями приватизированных предприятий составил 2678000 млн. руб., что соответствует доходности около 550% годовых. Сумма инвестиций в операции с валютным фьючерсным контрактом на доллар США составила 212401,35 млн. руб.
Журнал операций на рынке ГКО Таблица 19
| Дата | Выпуск | Котировка | Сумма сделки | |
| Покупка | Продажа | млн. руб. | ||
| 02.11.94 | 22021 | 75.23 | 2499968.1 | |
| 02.11.94 | 22021 | 79.57 | 2644190.6 | |
| 09.11.94 | 22019 | 87.58 | 2644127.7 | |
| 17.11.94 | 22019 | 90.73 | 2739229.4 | |
| 17.11.94 | 22023 | 75.43 | 2739165 | |
| 12.12.94 | 22023 | 83.33 | 3026045.6 | |
| 12.12.94 | 22019 | 91.85 | 3025998.2 | |
| 19.12.94 | 22019 | 99.42 | 3275391.9 | |
| 19.12.94 | 22025 | 74.17 | 3275347.2 | |
| 27.01.95 | 22025 | 86.9 | 3837504 | |
| 27.01.95 | 22029 | 72.66 | 3837465.2 | |
| 03.02.95 | 22029 | 76.74 | 405294.3 | |
| 03.02.95 | 22030 | 68.8 | 4052939.2 | |
| 07.03.95 | 22030 | 82.02 | 4831716.1 | |
| 07.03.95 | 22032 | 72.85 | 4831703.4 | |
| 23.03.95 | 22032 | 80.03 | 5307909.7 | |
| 23.03.95 | 22033 | 76.31 | 5307894.6 | |
| 29.04.95 | 22033 | 87.2 | 6065370.4 | |
Сделки проводились на площадке МТБ. Всего была проведена 71 операция. Изменение рыночной цены портфеля, состоящего из валютных фьючерсов, представлено на рис. 19.
Средняя величина одного лота по каждому из 9 месяцев (котируемых) поставки составила 100—200 тыс. долл. Средний объем открываемых позиций в течение торгового дня был равен 500—800 тыс. долл., а средний срок удержания открытых позиций — 7—14 дней. Средняя величина залога под обеспечение открытых позиций составила 180—220 млн. руб. Для поддержания открытых позиций требуется не менее трехкратной суммы величины залога под открытые позиции. Прибыль за истекший период — 725,5 млн. руб.

Суммируя результаты работ по каждому активу, входящему в портфель, можно получить оценку рыночной стоимости всего портфеля на текущую дату и за отчетный период (рис 19).
Итоги формирования портфеля представлены в табл. 21.
По итогам управления портфелем получена прибыль в размере

7941770,4 млн. руб., что
соответствует 325,35% годовых. Следует отметить, что полученная доходность выгодно отличается от определенных при формировании портфеля ожидаемой, средней и даже возможной доходностей. В принципе чем ниже устанавливается значение ожидаемой доходности, тем больше возможностей для маневра имеют брокеры и тем больше (как правило) шансов на успех.
Результаты управления портфелем Таблица 20
Финансовый |
Инвестиции | Извлечение | Прибыль | Доходность | ||
| актив | дата | сумма | дата | сумма | за период, % | % годовых |
| ГКО | 01.11.94 | 2500000 | 29.04.95 | 6065370,4 | 142,6 | 292,4 |
| АПП | 01.11.94 | 1000000 | 28.04.95 | 26780000 | 167,8 | 344,1 |
| БВ | 01.11.94 | 868600 | 02.01.95 | 1000000 | 15,1 | 89,1 |
| ВФ | 01.11.94 | 500000 | 03.05.95 | 1226000 | 145,2 | 289,6 |
| КО | 02.11.95 | 1000000 | 29.04.95 | 1841000 | 84,1 | 262,43 |
| Портфель | 01.11.94 | 4868600 | 03.05.95 | 12810370,4 | 163,1 | 325,35 |
Формирование и управление портфелем ценных бумаг
В настоящее время рынок ценных бумаг качественно и количественно совершенно другой. Иногда на фондовом рынке один день может значить очень много, не говоря уже о месяце или годе. Наша страна по-прежнему остаётся не предсказуемой в политическом смысле, и планировать основные тенденции на фондовом рынке довольно сложно (хотя в некоторой степени возможно).
В текущем году наглядное подтверждение получил процесс интеграции России в международное финансовое сообщество. Ближайшие перспективы российского фондового рынка, по-видимому, также тесно связаны с развитием ситуации на международных финансовых рынках. В то же время существуют основания ожидать рост индексов российского рынка акций в будущем году опережающими темпами по сравнению с прочими развивающимися рынками, что, по-видимому, будет сочетаться с общей тенденцией к снижению доходностей во всех секторах финансового рынка в соответствии с общей тенденцией к снижению капитальных рисков инвестиций в России.
Вопрос, который представляет наибольший интерес - это вопрос о приходе иностранных инвестиций. Двойственность ситуации заключается в том, что появление западных денег во многом определяется состоянием российского рынка и тенденцией его движения, а поведение рынка, в свою очередь, однозначно связано с появлением новых иностранных инвесторов. Выход из этого замкнутого круга, вероятно, лежит в области ожиданий.
Я считаю, что фондовый рынок находится в глубоком кризисе, в связи с этим портфельное инвестирование усложняется, выход из этого кризиса не тривиален, а требует комплексного подхода и выбора не стандартных решений.
Я предлагаю свой вариант нестандартного решения, который заключается в инвестировании в производные ценные бумаги. Пусть для формирования портфеля выделены средства в размере 3,500,000,00 млн. руб. Работы по портфелю начаты 03.03.98. и закончены 03.06.98., то есть срок жизни портфеля составил 92 дня.
![]()
![]()
Я предлагаю сформировать следующий портфель: ГКО-50%, 20% - фьючерсный контракт на будущую поставку ГКО и на оставшиеся 30% - опционный контракт на приобретение корпоративных акций. Настоящий портфель можно отнести к портфелю с достаточно низкой степенью риска. Единственная составляющая, подразумевающая под собой риск это опционный контракт на поставку акций «Лукойл», так как при сегодняшней нестабильности рынка планировать цену акции практически невозможно. Рискованность операции как всегда означает повышенную доходность. Также не сложно посчитать , что при максимально не благоприятной тенденции цены по выше упомянутым акциям, возможный убыток будет погашен прибылью по двум другим финансовым инструментам портфеля.
За отчётный период на рынке ГКО было проведено 8 операций и получен доход в размере 5206894,7 млн. руб. или 129%. Для ознакомления с общей тенденцией на рынке ГКО см. рис23.

Рисунок 23
По фьючерсному контракту было зафиксировано 23 операции. В целом в операции по фьючерсному контракту было инвестировано 700000 млн. руб. Средний срок удержания открытых позиций составил около 7 дней. Прибыль по операциям с фьючерсным контрактом составила 972 млн. руб. или 129%.
Приобретён опцион типа “call” при текущей цене акции 0.3740, с ценой 0.3900 руб. на сумму 1050000 млн. руб. При реализации опциона был получен доход в размере 16800 млн. руб.
Результаты управления портфелем представлены в таблице Таблица 24
Финансовый |
Инвестиции | Извлечение | Прибыль | Доходность | ||
| актив | дата | сумма | дата | Сумма, млн. руб. | за период, % | % годовых |
| ГКО | 03.03.98 | 1750000 | 03.06.98 | 22706894,7 | 30 | 118 |
| Фьючерсный контракт | 03.03.98 | 70000 | 03.06.98 | 924000 | 32 | 126,9 |
| Опцион | 03.03.98 | 1050000 | 03.06.98 | 168000 | 60 | 238 |
| Портфель | 03.03.98 | 3,500,000 | 03.06.98 | 4874689 | 224,3 | 161,1 |

Чтобы изучить влияние отдельных факторов на портфель в целом, применим интегральный метод факторного анализа, и результаты сведём в таблицу.
Факторный анализ:
Общий индекс J=å(i1*d1)/å(i0*d0)=(2270689*1,180405+924000*1,2695+1680000*2,3804)/(175000*1+70000*1+105000*1)=2,243
Общий (абсолютный) прирост: Dобщ.=7852422,6-3500000=4352422,6
За счёт изменения структуры Ji=å(i1*d0)/å(i0*d0)=(270689*1+924000*1+1680000*1)/(175000*1+70000*1+105000*1)=1,39276
Di=4874689-3500000=1374689
За счёт изменения доходности Jd=å(i1*d1)/å(i1*d0)=(2270689*1,180405+924000*1,2695+1680000*2,3804)/( 2270689*1+924000*1+1680000*1)=1,610856
Dd=7852422,6-4874689=2977733,6
Dобщ=Di+Dd=4352422,6
Таблица 25
| Общий индекс | Абсолютное значение | Индекс измен. структуры | Абс. значение | Индекс измен. Доходности | Абс. значение |
| 2,243 | 4352422,6 | 1,39276 | 1374689 | 1,610856 | 2977733,6 |
Итак, из таблицы можно сделать следующие выводы:
Прирост среднего уровня доходности портфеля, в отчётном периоде по сравнению с базовым, обусловлен изменением уровня ставки средней доходности в 1,61 раза. Или можно ещё сказать, что прирост составил 61%.
Изменение в структуре портфеля составило +39 пунктов
Заключение
Портфели ценных бумаг коммерческих банков являются частью взаимосвязанной системы портфелей более высокого уровня. Эта система включает, например портфель собственного капитала (уставный фонд, резервные фонды, фонды стимулирования, нераспределённую прибыль и пр.), портфель привлечения ресурсов (активы). Функционирование всей системы портфелей подчинено интересам обеспечения устойчивости и рентабельности института, обеспечения устойчивости всей финансовой системы, подверженной «эффекту домино» и панике.
Естественно, что каждый из участников фондового рынка, в зависимости от поставленной цели определяет эффективный вид деятельности осуществлять ли эмиссионную, инвестиционную, брокерскую деятельность, покупать, продавать и хранить ценные бумаги, или проводить иные операции с ними. В конечном итоге операции на фондовом рынке оказывают влияние не только на профессионалов, но и на пользователей.
Доходы, получаемые банками от портфельного инвестирования, составляют небольшой удельный вес в общей доли совокупных доходов банков. Размер выделяемых средств на создание портфельных инвестиций определяется каждым банком самостоятельно. Учитывая то, что отечественный рынок ценных бумаг достаточно не стабилен и слаборазвит, на сегодняшний день большинство банков отдают предпочтение кредитованию, или стратегическому инвестированию.
В работе рассматривается портфель, структура которого можно отнести к портфелю среднего роста. В данный тип портфеля включаются наряду с надежными ценными бумагам, рискованные фондовые инструменты состав которых периодически обновляется. При этом обеспечивается средний прирост капитала и умеренная степень риска вложения. Срок жизни портфеля составляет 183 календарных дня.
Принятие решений по управлению представлена с точки зрения двухуровневой иерархической структуры. Первый уровень управления распределения инвестиций между финансовыми инструментами, а второй- управление активами внутри финансового инструмента. Так, например, инвестиции в акции приватизированных предприятий рассматриваются как сумма для формирования и управления портфелем из акций различных эмитентов, используя вышеизложенный метод.
Первоначально портфель Мосбизнессбанка состоял на 54% из ГКО, 22% из акций приватизированных предприятий и на 19% из банковского векселя.
Доходность портфеля ГКО на конец инвестируемого периода составил 202% годовых. Суммируя результаты работ по каждому активу, входящему в портфель можно получить оценку рыночной стоимости всего портфеля на текущую дату и за отчетный период.
Доходность акций от приватизированных предприятий составила 550% годовых. Изменение рыночной стоимости портфеля представлена на рисунке 17.
Срок жизни векселя составил 62 календарных дня. На дату погашения доходность по векселю составила 89% годовых. При погашении векселя было решено перенести все денежные средства из этого финансового инструмента на операции с казначейскими обязательствами. Срок инвестирования в казначейские обязательства составил около трех месяцев. В результате 56 операций купли-продажи казначейских обязательств доходность составила 202% годовых.
Итоги формирования портфеля представлены в таблице 20.
Следующий этап работы - формирование собственного инвестиционного портфеля. Портфель сформирован не совсем стандартно, так как инвестирование было произведено на 50% производной ценной бумаги(20% - фьючерсный контракт на поставку ГКО, 30% опционный контракт на приобретение акций). На остальные 50% было приобретено ГКО.
Результаты инвестирования управлением портфелем представлены в таблице 24.
Так, доходность портфеля ГКО составила 118% годовых, фьючерсы- 126% годовых, опционы- 238% годовых.
Чтобы изучить влияние отдельных факторов на портфель в целом был применен интегральный метод факторного анализа и результаты сведены в таблице 25.
Суммируя итоги формирования и управления по двум портфелям можно сделать следующие выводы:
процентная ставка доходности практически по всем ценным бумагам продолжает падать, означает ли это снижение рискованности можно сказать по истечении времени.;
ГКО все еще остается надежным источником вложения средств, хотя доходность также резко падает;
достаточно сильно расширяется рынок котируемых ценных бумаг как на биржевом, так и на внебиржевом рынках;
успехом начинает пользоваться производные ценные бумаги;
наблюдается некоторое совершенствование инфраструктуры рынка;
в условиях недостатка денежных средств и нестабильности рынка инвесторы начинают более разборчиво относиться к выбору бумаг;
вопрос о приходе иностранных инвестиций неоднозначен. Двойственность ситуации заключается в том, что появление западных денег во многом определяется состоянием российского рынка и тенденцией его движения, а поведение рынка, в свою очередь, однозначно связано с появлением новых иностранных инвесторов. Выход из этого замкнутого круга, вероятно, лежит в области ожиданий.
Список литературы
Агарков М.М.Учение о ценных бумагах.-М.: Финстатинформ. 1993.
Алексеев М.Ю. Рынок ценных бумаг. -М.: Финансы и статистика. 1992.
Алехин Б.И. Рынок ценных бумаг, введение в фондовые операции. -М.: Финансы и статистика. 1991.
Аристов Д.В., Гольтяев А.А., Горюхин Б.Н., Смарагдов И.А. Ценные бумаги в сберегательном банке России. Тула: Изд-во "Шар", 1996.
Биржевая деятельность/ Под ред. А.Г. Грязновой, Р.В, Корнеевой, В,А, Галанова -М.: Финансы и статистика, 1995.
Дефоссе Гастон. Фондовая биржа и биржевые операции/ пер. с франц. -М., 1995.
Инвестиционно-финансовый портфель/ Общ. ред. Н.Я. Петракова, -М.: "Соминтек". 1993.
Кузнецов М.В., Овчинников А.С. Технический анализ рынка ценных бумаг.- М.: ИНФРА-М, 1996.
Миловидов В.Д. Инвестиционные фонды и трасты: как управлять капиталом? (опыт США).- М.: 1992.
Миркин Я.М. Ценные бумаги и фондовый рынок.- М.: Изд-во "Перспектива". 1995.
Практикум по биржевым играм и финансовой деятельности западных банков. - М.: МП "Фоском", 1992.
Роде Э. Банки, биржи валюты современного капитализма/ пер. с нем.; Под редакцией ис предисловием В.Н. Шенаева.- М.: Финансы и статистика, 1986.
Стоянова Е.С. Финансовый менеджмент. Российская практика.- М.: Изд-во "Перспектива", 1995.
Финансовое исскуство предпринимателя: Учебно-практическое руководство/ Под ред. Стояновой.- М.: Изд-во "Перспектива", 1995.
Финансовый менеджмент: теория и практика. Учебник/ под редакцией Стояновой Е.С.- М.: Изд-во "Перпектива", 1996.
Фондовый портфель/ Отв. ред. Рубин Ю.Б., Солдаткин В.И.- М.: "Соминтек", 1992.
Четыркин Е. Методы финансовых и коммерческих расчетов.- М.: "Дело",1992.
Эрлих А.А. Технический анализ товарных и финансовых рынков. Прикладное пособие.- М.: ИНФРА-М, 1996.
Похожие работы
-
Рынок ценных бумаг 8
Введение….……...…………………………………………………..…………….3 1. Формирование портфеля ценных бумаг …………………………...………....6 2. Типы инвестиционных портфелей …………….………………………….....11
-
Структура банка
На самом верхнем уровне коммерческого банка будут находиться совет директоров (правление банка) и создаваемые им комитеты, затем президент банка и вице-президенты, каждый из которых будет руководить некоторой совокупностью банковских отделов и групп.
-
Основные направления повышения эффективности управления депозитным портфелем коммерческого банка
В статье рассмотрены основные элементы управления депозитным портфелем коммерческого банка, выявлена доля депозитов юридических и физических лиц в общем объеме пассивов банковского сектора и предложены основные направления повышения эффективности управления депозитным портфелем коммерческого банка.
-
Проектирование экспертной системы финансового планирования
В настоящее время известно достаточно много экспертных систем, применяемых в самых различных областях человеческой деятельности. Однако в экономике, в частности в сфере финансового планирования, таких систем явно недостаточно, или они вообще отсутствуют для решения отдельных задач в интересах физических лиц.
-
по предмету Оценка и анализ рисков
Министерство образования и науки Российской Федерации Федеральное агентство по образованию Государственное образовательное учреждение высшего профессионального образования
-
Оценка количественных показателей активов при портфельном инвестировании
На основе проведенного анализа на риск и доходность при портфельном инвестировании установлено, что использование методов корреляционного, регрессионного и факторного анализов способствует лучшему объяснению взаимосвязей ценных бумаг.
-
Вопросы по экономике
Принципы принятия решений по реальным инвестиционным проектам. Оценка экономической состоятельности инвестиционных проектов. Инвестиционный портфель.
-
Инвестиционная политика банков
Современные коммерческие банки – банки, непосредственно обслуживающие предприятия и организации, а так же населения – своих клиентов. Коммерческие банки выступают основным звеном банковской системы.
-
Риск и его виды
С введением в рассмотрение концепции риска, коренным образом меняется подход к оценке роли финансового менеджмента в системе управления предприятием.
-
Инвестиционные фонды
История инвестиционных фондов. Две основные юридические формы фондов: корпорация и траст.