Название: ЗАО "Сливки", стратегия предприятия
Вид работы: контрольная работа
Рубрика: Экономика
Размер файла: 47.59 Kb
Скачать файл: referat.me-389287.docx
Краткое описание работы: ЗАО "Сливки" - предприятие, занимающееся выпуском молочной и пищевой продукции. Организационно-правовая форма и организационная структура предприятия. SWOT-анализ: оценка слабых и сильных сторон, возможностей и угроз. Направление стратегии предприятия.
ЗАО "Сливки", стратегия предприятия
План
1. Назначение предприятия
2. Организационно-правовая форма
3. Организационная структура
4. SWOT-анализ
5. История развития теории и практики менеджмента в России
Назначение предприятия
ЗАО «Сливки» - это предприятие, занимающееся выпуском молочной и пищевой продукции. Определим тип данной организации по каждому из следующих оснований.
а) Происхождение. ЗАО «Сливки» относится к искусственным организациям, т.к. данное предприятие зависит от создателей, и было создано с целью получения прибыли.
б) Узаконенность . ЗАО «Сливки» является официальной организацией. В соответствии с Гражданским Кодексом РФ ЗАО с самого начала своего существования узаконивается государством.
в) Механизм функционирования . ЗАО «Сливки» - формальная организация, т.к. в ней проявляются все свойства формальных организаций: всесторонне распределены права, обязанности и ответственность между участниками; безличны отношения между ними; должностным функциям придан характер официальных полномочий; линии подчиненности, связывающие должности, предельно четки; организации свойственны стабильность и прогнозируемость, высока эффективность таких организаций. Однако, на предприятии ЗАО «Сливки» не исключено наличие и появление неформальных групп. Такие группы в организациях возникают под влиянием различных факторов, таких, как общий интерес группы работников, объективная необходимость сотрудничать, личная безопасность и др.
г) Характер взаимодействия с участниками . Данная организация является плюралистической организацией, а именно корпоративной организацией, т.к. представляет собой объединение с ограниченным доступом и обладающее временной властью над участниками.
д) Особенности структуры . По нашему, ЗАО «Сливки» присущи черты механистических организаций (использование формальных правил и процедур, централизованное принятие решений, узко определенная ответственность в работе и жесткая иерархия власти).
е) Преследуемые цели . ЗАО «Сливки» - деловая (инструментальная) организация, т.к. создана для удовлетворения общества в продуктах питания и имеет индивидуальную ориентацию (прибыль).
ж) Тип поведения . Организация «Сливки» относится к приростному типу организации.
з) Способ доведения результата до потребителя . Организация «Сливки» относится к клиентскому типу.
2. Организационно-правовая форма
Организационно-правовая форма организации «Сливки» - закрытое акционерное общество.
Акционерное общество – это добровольное объединение средств физических и юридических лиц – акционеров, каждый из которых несет материальную ответственность за результаты деятельности АО в пределах номинальной стоимости принадлежащих акций, суммарная стоимость которых образует уставный капитал АО. Размер уставного капитала не менее 100-кратного размера минимальной величины оплаты труда на дату регистрации общества (в ОАО минимальный уставный капитал – не менее 1000-кратного размера минимальной величины оплаты труда на дату регистрации общества). В ЗАО акции распределяются только среди его учредителей или иного заранее определенного круга лиц и число акционеров не должно превышать 50 (в ОАО акции могут быть проданы любому покупателю и число акционеров не ограничено). Если число акционеров ЗАО превысит 50 человек, АО должно в течение года преобразоваться в ОАО. Высшим органом управления в АО является общее собрание акционеров. Оно принимает решения об изменении в уставе, санкционирует увеличение величины уставного капитала путем дополнительной эмиссии акций, принимает решение о распределении чистой прибыли. АО может создавать дочерние предприятия, филиалы и открытые представительства на территории РФ и за ее пределами. АО может иметь зависимое общество. Дочернее предприятие создается основным АО, если доля акций его превышает 50%. Основное АО определяет решения, принимаемые дочерним обществом и имеет право давать обязательные указания, отвечая солидарно по сделкам с дочерним предприятием. В АО создается «резервный фонд» в размере не менее 15-ти % от уставного капитала. Формируется он путем ежегодных обязательных отчислений от чистой прибыли (5%) до достижения размера, установленного уставом общества. Резервный фонд предназначен для покрытия убытков, а также для погашения облигаций общества и выкупа акций общества в случае отсутствия других средств. К моменту регистрации общества должно быть оплачено 50% уставного капитала, а оставшаяся часть – в течение первого года деятельности.
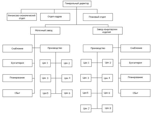
3. Организационная структура
ЗАО «Сливки» имеет следующую организационную структуру:

Эта оргструктура является дивизиональной (продуктовой). Эта структура наиболее подходит данной организации, т.к. она является многопродуктовой и в этой организации в основе взаимодействия с внешней средой лежит механистический подход. В этой организации существуют 2 завода: молочный завод и завод кондитерских изделий. В различных цехах изготавливаются различные виды молочной продукции и различные виды кондитерских изделий.
4. SWOT -анализ
1 этап. Оценка слабых и сильных сторон.
Таблица – «Сила-слабость»
| Внутренние сильные стороны |
Внутренние слабые стороны |
| 1. наличие финансовых ресурсов, необходимых для достижения поставленных целей; 2. хорошая репутация в глазах потребителей; 3. низкие издержки; 4. отлаженную систему обновления продукции. |
1. отсутствие четкой стратегии 2. устаревшие производственные мощности; 3. недостаток финансовых ресурсов для реализации планов; 4. слабые навыки в области маркетинговой деятельности у сотрудников компании. |
2 этап. Оценка возможностей и угроз.
Таблица – «Возможности-Угрозы»
| Потенциальные внешние возможности |
Потенциальные внешние угрозы |
| 1. расширение ассортимента выпускаемой продукции; 2. возможность быстрого развития в связи с резким ростом спроса; 3. слабые позиции фирм-конкурентов. |
1. появление более дешевых технологий; 2. внедрение конкурентом нового или усовершенствованного продукта; 3. выход на рынок новых конкурентов с низкими издержками; 4. политические перемены (переворот) в стране, где компания осуществляет свою деятельность; 5. растущая степень влияния поставщиков и покупателей. |
3 этап. Взаимозависимость факторов внутренней и внешней среды.
Таблица – Матрица SWOT
| Возможности 1. расширение ассортимента выпускаемой продукции; 2. возможность быстрого развития в связи с резким ростом спроса; 3. слабые позиции фирм-конкурентов. |
Угрозы 1. появление более дешевых технологий; 2. внедрение конкурентом нового или усовершенствованного продукта; 3. выход на рынок новых конкурентов с низкими издержками; |
|
| C ильные стороны 1. наличие финансовых ресурсов, необходимых для достижения поставленных целей; 2. хорошая репутация в глазах потребителей; 3. низкие издержки; 4. отлаженная система обновления продукции. |
Поле СИВ 1. при наличии финансовых ресурсов возможно расширение ассортимента выпускаемой продукции; 2. хорошая репутация в глазах потребителей способствует увеличению спроса и быстрому развитию организации; 3. низкие издержки способствуют ослабеванию позиций фирм-конкурентов. |
Поле СИУ 1. при наличии финансовых ресурсов наша организация может приобрести еще более дешевые технологии, чем у конкурентов; 2. т.к. наша организация имеет хорошую репутацию в глазах потребителей, то даже внедрение конкурентом нового или усовершенствованного продукта не уменьшит спрос на нашу продукцию; 3. наша фирма имеет низкие издержки, поэтому выход на рынок конкурентов с низкими издержками не представляет угрозы. |
| C лабые стороны 1. отсутствие четкой стратегии; 2. устаревшие производственные мощности; 3. слабые навыки в области маркетинговой деятельности у сотрудников компании. |
Поле СЛВ 1. слабые навыки в области маркетинговой деятельности у сотрудников компании компенсируются ослабеванием позиций конкурентов; 2. при быстром развитии и увеличении спроса возможно сменить производственные мощности; 3. при отсутствии четкой стратегии при возможности расширять ассортимент выпускаемой продукции. |
Поле СЛУ 1. если организация имеет устаревшие производственные мощности, то появлением более дешевых технологий могут воспользоваться наши конкуренты; 2. слабые навыки в области маркетинговой деятельности у сотрудников компании и внедрение на рынок нового и усовершенствованного продукта конкурентом. |
4 этап. Значимость факторов.
Матрица учета влияния возможностей
| Вероятность |
Влияние |
||
| сильное |
умеренное |
слабое |
|
| Высокая |
расширение ассортимента выпускаемой продукции |
слабые позиции фирм-конкурентов |
|
| Средняя |
возможность быстрого развития в связи с резким ростом спроса |
||
| Низкая |
|||
Матрица учета влияния угроз
| Вероятность |
Состояние |
|||
| разрушения |
критическое |
тяжелое |
«легкие ушибы» |
|
| Высокая |
||||
| Средняя |
появление более дешевых технологий |
внедрение конкурентом нового или усовершенствованного продукта |
||
| Низкая |
выход на рынок новых конкурентов с низкими издержками |
|||
1. Имеет ли компания какие-нибудь сильные стороны или главные достоинства, на которых могла бы основываться стратегия?
1. Да, имеет. ЗАО «Сливки» имеет множество сильных сторон, таких как наличие финансовых ресурсов, необходимых для достижения поставленных целей, хорошая репутация в глазах потребителей и низкие издержки. Все это поможет выжить организации в условиях конкурентной борьбы.
2. Делают ли слабые стороны компании уязвимой ее в конкурентной борьбе и/или лишают ли они компанию возможности использовать определенные перспективы отрасли? Какие слабые стороны должна сгладить стратегия?
2. Да, слабые навыки в области маркетинговой деятельности делают уязвимой организацию «Сливки» в конкурентной борьбе. Это связано с тем, что конкуренты проводят различные маркетинговые исследования, выясняют предпочтения и мотивацию потребителей и в соответствии с полученными данными дорабатывают и совершенствуют продукт. Стратегия организации будет направлена на замену производственных мощностей новыми, а также будет совершенствоваться организационная структура ЗАО «Сливки» - будет создан отдел маркетинга.
3. Какие возможности отрасли может использовать компания со своими ресурсами и опытом, чтобы реально рассчитывать на удачу? Какие возможности отрасли являются наилучшими с точки зрения фирмы?
3. Организация может использовать такую возможность отрасли, как расширение ассортимента выпускаемой продукции. Это поможет ей привлечь еще больше потребителей и, следовательно, получить больше прибыли. С точки зрения фирмы, низкие издержки являются наилучшей возможностью отрасли.
4. Каких угроз больше всего должно опасаться руководство и к каким стратегическим изменениям оно должно прибегнуть, чтобы обеспечить надежную защиту?
4. Больше всего руководство организацией должно опасаться таких угроз, как внедрение конкурентом нового или усовершенствованного продукта и выход на рынок новых конкурентов с низкими издержками. Для того чтобы обеспечить надежную защиту от первой из этих угроз, организация должна постоянно проводить маркетинговые исследования (внедрение маркетингового отдела) и на основе этих исследований дорабатывать и совершенствовать продукт. Для того чтобы избежать второй угрозы необходимо заниматься поиском и налаживать отношения с поставщиками, а также внедрять в производство более совершенные технологии.
5. История развития теории и практики менеджмента в России
Первые десятилетия советской власти характеризуются поисками новых методов управления в условиях социалистической экономики. Страна первой в мире пошла по неизведанному социалистическому пути развития. Естественно, не было ни опыта, ни теории, ни специалистов в области управления принципиально новым общественным производством. Поэтому не случайна и вполне объяснима постоянная смена взглядов, создание спорных, противоречивых концепций, переходы из одной крайности в другую.
После национализации крупных предприятий, банков, торгового флота, железнодорожного транспорта и создания аппарата централизованного государственного управления были созданы органы рабочего контроля с последующим переходом к рабочему управлению народным хозяйством. Но жизнь быстро развеяла иллюзии о возможности управления государственной народно-хозяйственной системой малограмотными необразованными дилетантами, хотя и с боевым революционным прошлым. В январе 1921 г. была созвана конференция по научной организации труда и производства, на которой было признано возможным заимствовать отдельные достижения буржуазной науки управления и необходимым начать подготовку управленческих кадров.
В марте 1924 г. была проведена вторая конференция по научной организации труда, где рассматривались вопросы совершенствования работы государственного аппарата, проблемы делопроизводства, отчетности и административной технологии. В то же время появилась новая управленческая идея — «производственная трактовка управленческих процессов» (Е.Ф. Розмирович, Э.К. Дрезен, Л.А. Бызов и др.). Эта действительно оригинальная доморощенная идея констатировала наличие общих черт между производственными, техническими и управленческими процессами, позволившее авторам сделать вывод о том, что механизация производства сделает вообще излишним труд по управлению людьми, управление будет осуществляться машинами. Далее следовало, что функции управления «мало-помалу теряют свой приказывающий характер и, наконец, исчезают вовсе как «особые функции особого рода людей». А теорию управления изучать не обязательно.
Несколько позже появилась совершенно противоположная «социально-трудовая» концепция Н.А. Витке, утверждавшего, что эффективность управления в первую очередь зависит от социально-психологической атмосферы в производственном коллективе. Естественно, что между сторонниками столь различных теорий возникла острая полемика, и Витке был обвинен не только в желании создать особую социальную группу профессиональных руководителей, но и в еретической мысли о необходимости науки управления людьми.
Интересной, во многом опережающей время была теория «административной емкости» директора Харьковского института труда Ф.Р. Дунаевского. Он справедливо считал, что администратор может непосредственно руководить только ограниченным количеством подчиненных, причем число их может несколько расти, если руководитель имеет солидный опыт, владеет искусством управления и его труд оснащен техническими средствами управления (т. е. речь идет о норме управляемости руководителя, о чем более подробно будет сказано при рассмотрении одного из принципов управления).
В годы становления социалистического народного хозяйства были разработаны и другие теории управления. Среди них функционально-экономическая концепция И.М. Бурдянского, организационно-производственная Б.Я. Каценбогена, физиологического оптимума О.Я. Ерманского, психотехнический подход И.Н. Шпильрейна, К.К. Кекчеева и многие другие. Интенсивный поиск оптимальных методов управления социалистическим (в терминах того времени) народным хозяйством, искусства воздействия на коллектив и личность продолжался все годы советской власти вплоть до пресловутого периода застоя. В итоге была сформулирована и четко отлажена советская теория и практика управления, отвечающая требованиям административно-командной системы. Наука и искусство управления того времени имели немало достижений, и некоторые из них, особенно в области искусства управления, интересны и сейчас.
Заметное влияние на управленческую мысль того времени оказали работы по организации труда А.К. Гастева (1882—1941), в основе которых лежала идея упорядочения труда каждого члена коллектива — от руководителя до рядового исполнителя. Гастев выявил ряд функций, общих для любого работника: расчет, установка, обработка, контроль, учет и анализ. Призыв Гастева строить свою работу так, чтобы она была не только источником радости, наполненности, но и постоянной жизненной школой, обогащает современные представления об искусстве управления личностью. Разве не полезны для самовоспитания такие советы Гастева: «Работа приступами, сгоряча, портит и работу, и твой характер. Если работа не идет — не волноваться: надо сделать перерыв, успокоиться и — снова за работу. При удачном выполнении работы не старайся ее показывать, хвалиться, лучше потерпи. В случае полной неудачи легче смотри на дело, попробуй сдержать себя и снова начать работу».
Оригинальны работы П.М. Керженцева (1881—1940), который свое внимание сосредоточил на управлении людьми, коллективом. Главной задачей научной организации труда он считал получение максимального эффекта при минимальных затратах человеческой энергии и материальных средств («принцип экономии»). В своих работах Керженцев рассматривал проблемы подбора и рационального использования работников (принцип соответствия — один из основополагающих принципов управления), дисциплины и ответственности, учета и контроля.
Эти талантливые прорывы в теории и искусстве управления происходили на фоне постоянных споров, амбициозной полемики о роли диктатуры пролетариата в управлении, об определяющей роли партии большевиков в решении любых, даже узкопрофессиональных проблем, бросков от одной концепции к противоположной. Отрицалось существование при социализме объективных экономических законов и самой науки, изучающей их — политэкономии, так как «законы политэкономии характерны только для капиталистического общества». Введенный Лениным в период нэпа хозрасчет ведет якобы к губительной рыночной стихии, планирование и хозрасчет исключают друг друга. Раздавались призывы покончить с товарно-денежными отношениями, отменить деньги и вместо них применять систему трудовых показателей, «готовясь к тому времени, когда червонцы заменятся трудоднями» (Н. В. Вознесенский). Эти жаркие дискуссии, противоборство идей, пробы и ошибки объясняются непроторенностью дорог в «светлое будущее всего человечества», а ведь именно такую грандиозную миссию пыталась взять тогда на себя советская страна. А разве сейчас, когда мы пошли в не менее светлое «капиталистическое завтра», разноголосица мнений и рецептов менее масштабна? Теперь в судьбы страны вмешались даже «паршивые инопланетяне», и вся надежда — на астральные, космические силы и на помощь экстрасенсов, ясновидцев и колдунов.
Наступили печально известные 30-е годы. На страну стала надвигаться тень Вождя, но зато светлее стало в умах уцелевших ученых и руководителей, яснее стал виден столбовой путь к победе социализма под руководством партии. Постепенно угасли споры, дискуссии, все предыдущие этапы развития советской управленческой мысли заклеймили как «бесплодные схоластические упражнения», как игру «в абстракции и схемы». Наступило время жесткой авторитарной системы и незыблемых доктрин.
В послевоенный период важность изучения проблем управления производством и коллективами была очевидна и теория управления в СССР стала все шире применять математические методы. Работа академика Л. В. Канторовича «Математические методы организации и планирования производства», которая впоследствии принесла ему мировую известность, Ленинскую и Нобелевскую премии, заложила основы линейного программирования; труд ленинградского экономиста В. В. Новожилова «Методы соизмерения народнохозяйственной эффективности плановых и проектных вариантов» стал органической частью теории оптимального планирования.
Значительный вклад в планирование и организацию производства, в решение методологических задач управления внесли Н.А. Вознесенский, А.В. Венедиктов, А.А. Аракелян. Особая роль в развитии теории управления, становлении и пропаганде АСУ, биологической кибернетики принадлежит таким известным ученым, как академики А.И. Берг, В.М. Глушков, Н.М. Амосов. Однако далеко не все ученые понимали важность проблем управления. Например, академик К. В. Островитянов не считал необходимым выделить теорию управления в самостоятельную науку. Крайне негативные последствия имело непонимание значения кибернетики некоторыми учеными, считавшими ее «буржуазной лженаукой».
Но жесткая централизация управления была оптимальна до определенного предела, пока масштабы развития народного хозяйства не достигли критического значения. Для управления всеми направлениями сложнейшего государственного механизма нужно было все более усложнять структуру управляющей системы, увеличивать количество ее элементов и связей между ними. В системе управления народным хозяйством страны к середине 80-х годов работало около 18 млн. человек и аппарат министерств начал безраздельно распоряжаться основными фондами, ресурсами и финансами.
В системе распределения материальных благ все более четко стал формироваться партийно-чиновничий социальный слой, который стал бесконтрольно присваивать себе определенную долю государственной собственности. Возникла еще одна угроза существованию системы централизованного управления — началось снижение технологического уровня производства. Достижения науки позволили Западу не только искать методы дальнейшего повышения интенсификации труда, а пойти по пути внедрения новых технологий. Отсутствие гибкости, характерное для централизованного управления, незаинтересованность советской бюрократии в результатах внедрения не позволяли использовать колоссальный научный потенциал СССР в реформировании народного хозяйства. Появились все признаки стагнации производства, все больше производилось сырья, увеличивался парк устаревшего оборудования. Необходимость радикальных реформ становилась все более очевидной.
Ломка административно-командной системы управления началась не в перестроечный период, а значительно раньше. Уже в 70-х годах начался отход от жестких вертикальных структур по линии министерство — главк — предприятие. Создание производственных и научно-производственных объединений повысило их хозяйственную самостоятельность, начали внедряться децентрализованные формы организации, структуры и отношения в управлении. Оперативное управление этими объединениями перестало быть функцией органов исполнительной власти.
В середине 80-х годов наметилась тенденция к уменьшению жесткости иерархических структур, расширилась организационная кооперация, начался процесс делегирования оперативных полномочий на низшие уровни управления. На высшем управленческом уровне осталась интеграция деятельности объединений и разработка общей стратегии связи с внешними организациями и фирмами. Эти мероприятия способствовали уменьшению бюрократических процедур и значительному сокращению управленческого аппарата.
Принципы управления социалистическим производством не применимы в новых условиях, хотя коротко напомнить о них следует. В качестве концептуальной основы теории управления социалистическим производством прочно утвердились принципы управления, получившие название ленинских. Единство принципов управления выражало основное содержание и направленность научной и практической деятельности, распространявшихся на всю систему управления социалистическим обществом. Основные принципы управления социалистическим производством:
— принцип партийности управления — требовал обеспечения решения любого хозяйственного вопроса с партийных позиций, т. е. политика всегда должна иметь приоритет над экономикой;
— принцип демократического централизма, т. е. сочетание централизованного управления с широкими правами и творческой инициативой органов управления на местах;
— принцип научной обоснованности управления;
— принцип единства интересов общества, коллектива и личности при обеспечении приоритета интересов общества.
В научной и пропагандистской литературе советского периода настойчиво подчеркивается, что «применение этих принципов обязательно в каждой сфере управления, на каждом уровне, в каждой организационной системе, как в производственной, так и непроизводственной сфере». Социалистические принципы управления были надежной основой для практического использования в организации народного хозяйства страны и для управления первичными трудовыми коллективами, и их непогрешимость была сродни догматам церкви. Опыт управления производством капиталистических стран, поиски и открытия новых методов регулирования деятельности преуспевающих иностранных фирм и корпораций рассматривались лишь с позиций снисходительного превосходства, противопоставления и насмешливой критики. Очевидно, что переход нашей страны к рыночным отношениям, к иным формам хозяйствования требует пересмотра теоретических основ науки и искусства управления — принципов управления, что и будет сделано в следующей главе.
Список используемой литературы
1) Виханский О.С., Наумов А.И. Менеджмент: Учебник. – 3-изд. – Экономистъ, 2003. – 528 с.: ил.
2) Кнорринг В. ТЕОРИЯ, ПРАКТИКА И ИСКУССТВО УПРАВЛЕНИЯ: УЧ. ДЛЯ ВУЗОВ. -М.: НОРМА, 2004. - 544С.
Похожие работы
-
Матрица анализа возможностей и угроз
Область применения матрицы. Пример вида матрицы. Данные для составления матрицы.
-
Матрица анализа слабых и сильных сторон
Определение сильных и слабых сторон организации. Их ранжирование. Подсчет результатов.
-
SNW Анализ
SNW – АНАЛИЗ – это усовершенствованный анализ слабых и сильных сторон. SNW – Strength (сильная сторона), Neutral (нейтральноя сторона), и Weakness (слабая сторона). В отличие от анализа слабых и сильных сторон SNW – АНАЛИЗ так же предлагает среднерыночное состояние (N). Основная причина добавления нейтральной стороны является, то что «зачастую для победы в конкурентной борьбе может оказаться достаточным состояние, когда данная конкретная организация относительно всех своих конкурентов по всем кроме одной ключевым позициям находится в состоянии N, и только по одному в состоянии S».
-
Подготовительная стадия разработки бизнес плана
Содержание 1. Логика процесса стратегического планирования на подготовительной стадии 2. Оценка благоприятных внешних возможностей и угроз для бизнеса
-
Контрольная работа по управлению производством и операциями
Решения по товарам и услугам. Оценка среды. Производство и сервис, работающие по контрактам с крупными фирмами.
-
Применение SWOT-анализа при разработке стратегии фирмы
Типичные ошибки стратегического управления. Типичные ошибки применения swot-анализа.
-
Методы анализа внешней среды
Международный университет в Москве Калининградский филиал СПЕЦИАЛЬНОСТЬ МЕНЕДЖМЕНТ ОРГАНИЗАЦИИ ФОРМА ОБУЧЕНИЯ ОЧНАЯ КОНТРОЛЬНАЯ РАБОТА Дисциплина:
-
К вопросу о применении SWOT - анализа при разработке стратегии фирмы
Типичные ошибки стратегического управления. Типичные ошибки применения swot - анализа. Как можно довести применение SWOT - анализа до абсурда.
-
Методика проведения swot-анализа
Оценку внутренней среды фирмы - ее силу и слабость, а также внешних возможностей и угроз обычно называют swot-анализ. Это легкий в применении инструмент быстрой оценки стратегического положения компании.
-
Управление по центрам ответственности. SWOT-анализ
В современной отечественной практике хозяйствования широко распространены понятия финансовой структуры, центров финансовой ответственности (ЦФО).