Название: Сущность и функции финансов Финансовая система Российской Федерации
Вид работы: курсовая работа
Рубрика: Экономика
Размер файла: 795 Kb
Скачать файл: referat.me-384279.docx
Краткое описание работы: МИНИСТЕРСТВО ОБРАЗОВАНИЯ РОССИЙСКОЙ ФЕДЕРАЦИИ ФЕДЕРАЛЬНОЕ АГЕНСТВО ПО ОБРАЗОВАНИЮ Новосибирский Государственный Технический Университет Кафедра Экономической Теории
Сущность и функции финансов Финансовая система Российской Федерации
МИНИСТЕРСТВО ОБРАЗОВАНИЯ РОССИЙСКОЙ ФЕДЕРАЦИИ
ФЕДЕРАЛЬНОЕ АГЕНСТВО ПО ОБРАЗОВАНИЮ
Новосибирский Государственный Технический Университет
Кафедра Экономической Теории
Курсовая работа
по экономической теории
на тему: Сущность и функции финансов. Финансовая система Российской Федерации
Факультет: Бизнеса
Группа: ФБ-62
Выполнила: Шалина М.А.
Проверила: Литвинцева Г.П.
Новосибирск
2007
ОГЛАВЛЕНИЕ
ВВЕДЕНИЕ..................................................................................................... 4
1. ТЕОРЕТИЧЕСКИЕ ОСНОВЫ ФИНАНСОВ И ФИНАНСОВОЙ ПОЛИТИКИ.......................................................................................................................... 7
1.1. Сущность, признаки и функции финансов.............................................. 7
1.2. Финансовая система: сущность, подсистемы, сферы, звенья............... 11
1.3. Финансовая политика и ее влияние на экономику................................ 16
Выводы к первой главе................................................................................. 22
2. ФИНАНСОВАЯ СИСТЕМА РОССИЙСКОЙ ФЕДЕРАЦИИ................ 23
2.1. Особенности финансовой системы РФ, ее звенья.................................. 23
2.2. Государственные внебюджетные фонды РФ: Пенсионный Фонд РФ и Фонд Социального Страхования, Фонд Обязательного Медицинского Страхования 25
2.3. Налоговая политика РФ: налоговая реформа, основные направления развития........................................................................................................................ 36
Выводы ко второй главе............................................................................... 46
ЗАКЛЮЧЕНИЕ............................................................................................. 48
СПИСОК ИСПОЛЬЗОВАННЫХ ИСТОЧНИКОВ..................................... 49
ВВЕДЕНИЕ
В последние годы в связи с переходом к рыночным отношениям происходят глубокие изменения в экономике России. В значительной степени эти изменения обусловлены уточнением, а иногда и сменой приоритетов, стимулов и факторов развития общества и страны.
В условиях перехода на рыночные отношения роль и значение денежных и финансово-кредитных рычагов резко возрастают. Развитие экономики в немалой степени зависит от рационального построения финансовой системы, принимаемой в широком смысле и не сводящейся лишь к финансам государства.
Каждый сектор народного хозяйства любой страны пронизан сетью финансовых отношений, и финансы каждого из них являются лишь элементом взаимосвязанной финансовой системы в целом. Каждое звено финансов определенным образом влияет на процесс воспроизводства, имеет свои, присущие ему функции. Так, финансы предприятий обслуживают материальное производство. При их участии создается ВВП, распределяемый внутри предприятий и отраслей хозяйства. Через государственный бюджет мобилизуются ресурсы в основной централизованный фонд государства, и происходит перераспределение средств между отраслями хозяйства, экономическими регионами, отдельными социальными группами населения. Внебюджетные специальные фонды имеют строго целевое назначение. Так, крупнейший социальный Пенсионный фонд Российской Федерации мобилизует средства на выплату пенсий гражданам страны.
Таким образом, каждое звено финансовой системы представляет собой определенную сферу финансовых отношений, в процессе которых образуются и используются фонды денежных средств. И знание особенностей финансовой системы и ее функционирования необходимо для полноценного ориентирования в экономике любой страны и принятия определенных экономических решений.
Целью данной курсовой работы является комплексное исследование сущности и функции финансов в целом, а также исследование финансовой система России, принципов формирования и функционирования отдельных ее звеньев.
Исходя из поставленной цели, определены следующие задачи:
1. Дать определение понятия финансов и финансовой системы, их сущности и функций.
2. Обозначить подсистемы, сферы и звенья финансовой системы.
3. Подробнее разобрать функционирование одного определенного звена финансовой системы (мною были выбраны внебюджетные фонды РФ).
4. Составить представление о финансовой политике страны и ее составляющих.
5. Подробнее обратиться к анализу одного из звеньев финансовой политики РФ (налоговой политики).
6. Проанализировать статистические данные, относящиеся к функционированию финансовой системы страны.
Объектом исследования является финансовая система Российской Федерации как совокупность всех входящих в финансы страны звеньев во взаимосвязи.
Предметом исследования являются специфические экономические отношения, возникающие на федеральном уровне в связи с развитием и функционированием финансовой системы государства, а именно внебюджетных фондов РФ, и проведением налоговой политики РФ. Также рассматриваются перспективы развития налоговой политики и финансирования внебюджетных фондов в среднесрочном периоде.
При написании работы были использованы описательно-аналитический, графический, экономико-статистический методы экономической теории, анализ документов.
Теоретической и методической основой послужили федеральные законы РФ, постановления правительства РФ, Министерства финансов, учебники и научные статьи отечественных и зарубежных специалистов в области экономической науки, данные официальных электронных сайтов правительства РФ.
«Финансовая система» выступала и выступает объектом изучения многих зарубежных и российских авторов. Разные аспекты изучения российского теневого сектора были рассмотрены в работах Дж. Ван Хорна, К. Макконнелла, С. Брю, В.В. Королева, В.К. Ломакина, Л.А. Дробозиной, Г.Б. Поляка, С.А. Белозерова, В.В. Ковалева, Д.Г. Черника и многих других.
Структурно работа состоит из введения, двух глав, первая из которых содержит четыре раздела, вторая – три, заключения и списка использованных источников, включающего 36 источников. В работе представлены схемы, рисунки и статистические таблицы, часть из которых разработаны автором. В первой главе такими материалами, созданными в ходе аналитической работы, являются рис. 1.1 (с. 12), рис. 1.2 (с. 16). Во второй главе составлены и проанализированы рис. 2.2 (с. 25), табл. 2.1 (с. 28), рассчитаны темпы прироста различных показателей в табл. 2.2 (с. 26), табл. 2.3 (с. 31), табл. 2.9 (с. 43), пересчитаны из номинальных в реальные цены объемы трансфертов в табл. 2.3 (с. 31) и объемы налоговых поступлений в табл. 2.8 (с. 42).
Кроме того, автором были подведены текущие выводы по первой и второй главам.
1. ОБЩАЯ ТЕОРИЯ ФИНАНСОВ
1.1. Сущность, признаки и функции финансов
По вопросу происхождения термина «финансы » существуют разные точки зрения. Одни авторы утверждают, что этот термин возник в XIII – XV вв. в торговых городах Италии и стал употребляться как понятие, связанное с системой денежных отношений между населением и государством [27, с. 25]. Другие авторы утверждают, что это понятие было введено в обиход французским ученым Ж.Боденом, который в 1755 г. Издал работу «Шесть книг о республике» [31, с. 44].
Трансформация взглядов на экономическую категорию финансов с конца XVII до конца XX в. Достаточно емко дана в работе С.Витте. Он пишет: «…с конца XVII века… под словом «финансы»… стали понимать всю совокупность государственного имущества и вообще состояние всего государственного хозяйства. <…> Таким образом, точнее науку о финансах можно определить как науку о способах наилучшего удовлетворения материальных потребностей государства» [6, с. 4].
Иными словами, изначально понятие «финансы» рассматривалось только в связи с формированием и использованием денежных фондов для удовлетворения государственных нужд. Позднее эта экономическая категория получила отдельное название – «публичные финансы », которые в настоящее время включают в себя государственные и местные финансы.
Характерными признаками публичных финансов являются:
· денежный характер отношений;
· безвозмездный и безвозвратный характер платежей хозяйствующими субъектами и населением в государственные и местные бюджеты, а также во внебюджетные фонды;
· принудительная со стороны государственных органов и органов местного самоуправления форма денежных отношений с хозяйствующими субъектами и населением;
· отношение перераспределения уже распределенного совокупного общественного продукта в денежной форме [28, с. 16].
Развитие крупномасштабного товарного производства повлекло за собой совершенствование методов, способов мобилизации, использования, распределения денежных средств между различными участниками воспроизводственного процесса. Особую значимость в этом распределительном процессе приобретают движения денежных средств, обособленные от движения товаров (различные формы кредита, распределение и перераспределение стоимости совокупного общественного продукта между различными субъектами, что и является собственно сферой финансовых отношений) .
Сферой финансовых отношений также является система денежных отношений, связанных с формированием и использованием доходов и расходов населения (к примеру, население участвует в формировании централизованных денежных фондов посредством уплаты налогов).
Отличительным признаком финансовых отношений является и то, что процесс перераспределения совокупного общественного продукта сопровождается созданием различных фондов денежных средств, имеющих целевое назначение.
1) фонды денежных средств, создаваемые на уровне государства, органов местного самоуправления – централизованные фонды ;
2) денежные фонды, создаваемые на уровне хозяйствующих субъектов – децентрализованные ;
3) специальные фонды денежных средств, создаваемые из доходов от различных видов деятельности хозяйствующих субъектов (накоплений амортизационных начислений, задолженности по заработной плате, платежам в бюджет и внебюджетные фонды и т.п.).
Стоит отметить, что формирование указанных фондов носит строго регламентированный характер, что является еще одним отличительным признаком финансовых отношений [30, с 10].
Таким образом, финансы как экономическая категория представляют собой систему распределительных денежных отношений, возникающих в процессе формирования и использования фондов денежных средств у субъектов, участвующих в создании совокупного общественного продукта.
Характерными признаками финансов являются:
· распределительный характер отношений, который основан на правовых нормах или этике ведения бизнеса, связан с движением реальных денег независимо от движения стоимости в товарной форме;
· как правило, односторонний характер движения денежных средств;
· создание централизованных и децентрализованных фондов денежных средств.
Финансовые отношения многообразны. Они связаны с денежными отношениями , которые возникают: между хозяйствующими субъектами в процессе реализации продукции, оказания услуг, приобретения товарно-материальных ценностей; между хозяйствующими субъектами и вышестоящими организациями при создании совместных фондов денежных средств и их использовании; между хозяйствующими субъектами и государством, органами местного самоуправления при формировании бюджетов и внебюджетных фондов; внутри хозяйствующих субъектов при формировании и использовании целевых фондов денежных средств; между отдельными бюджетными, внебюджетными фондами; между гражданами и государством, органами местного самоуправления при формировании бюджетов и внебюджетных фондов.
Основным материальным источником денежных доходов населения, хозяйствующих субъектов, государства и органов местного самоуправления является национальный доход.
Совокупность денежных средств, находящихся в распоряжении населения, хозяйствующих субъектов, государства, органов местного самоуправления, представляют собой финансовые ресурсы .
Источниками финансовых ресурсов выступают:
1) на уровне хозяйствующих субъектов: прибыль, амортизация, продажа ценных бумаг, банковский кредит, проценты, дивиденды по ценным бумагам;
2) на уровне населения: заработная плата, премии, надбавки к заработной плате, выплаты социального характера, осуществляемые работодателем, командировочные расходы; доходы от предпринимательской деятельности, от участия в прибылях, от операций с личным имуществом, от кредитно-финансовых операций; социальные трансферты, в том числе пенсии, пособия, стипендии; потребительский кредит;
3) на уровне государства, органов местного самоуправления: доходы от государственных и муниципальных предприятий, доходы от приватизации государственного и муниципального имущества, доходы от внешнеэкономической деятельности, налоговые доходы, государственный и муниципальный кредит, эмиссия денег и доходы от эмиссии ценных бумаг.
Социально-экономическая сущность финансов заключается в исследовании и ответе на следующие вопросы: за счет кого или чего тот или иной хозяйствующий субъект, гражданин, государство, орган местного самоуправления формирует свои финансовые ресурсы и каким образом и в чьих интересах используются эти фонды денежных средств [11, с. 24].
Так как главной характеристикой финансовых отношений является их распределительный характер, то и главной функцией финансов является распределительная функция.
Финансы обслуживают разные этапы распределения совокупного общественного продукта, участвуя как в первичном его распределении, так и в перераспределении.
Финансовый метод распределения охватывает разные уровни управления экономикой: федеральный, региональный, местный. Ему присуща многоступенчатость, порождающая разные виды распределения – внутрихозяйственное, внутриотраслевое, межотраслевое, межтерриториальное.
В целом распределительная функция финансов позволяет:
· создавать целевые фонды денежных средств на уровне хозяйствующих субъектов, населения, государства, органов местного самоуправления;
· осуществлять внутрихозяйственное, внутриотраслевое, межотраслевое, межтерриториальное перераспределение, а также между производственной и непроизводственной сферами и социальными группами;
· создавать резервы на уровне хозяйствующего субъекта, государства, а также осуществлять накопления гражданами [30, с. 12].
Наряду с распределительной к главным функциям финансов относится и контрольная функция . Распределительная и контрольная функции представляют собой две стороны одного и того же экономического процесса.
Основу контрольной функции составляет движение финансовых ресурсов. Исходя из характера движения общество имеет возможность знать о том, как складываются пропорции в распределении денежных средств, как обеспечивается своевременность поступления финансовых ресурсов в распоряжение субъектов хозяйствования.
Существует необходимость координации в реализации двух указанны функций, так как если контрольная функция не осуществляется на практике, то и невозможно судить об эффективности распределительной функции.
Распределительная функция осуществляется не стихийно, а в соответствии с правовыми нормами. Следовательно, можно говорить о третьей функции финансов – регулирующей .
Регулирующая функция финансов проявляется не только на уровне государства и хозяйствующих субъектов, но и в организации собственно финансовых отношений в иерархии ее построения [30, с 13].
1.2. Финансовая система: сущность, подсистемы, сферы, звенья
Определение понятия «финансовая система » по-разному трактуется различными авторами: известный американский специалист Дж. Ван Хорн определяет финансовую систему как совокупность ряда учреждений и рынков, предоставляющих свои услуги фирмам, гражданам и правительствам [9, с. 34]. По мнению Л.А. Дробозиной, финансовая система – это совокупность различных сфер финансовых отношений, в процессе которых образуются и используются фонды денежных средств [28, с. 77]. Коллектив авторов под руководством Г.Б. Поляка трактует финансовую систему как совокупность различных финансовых отношений, в процессе которых разными методами и формами распределяются фонды денежных средств хозяйствующих субъектов, домохозяйств и государства [29, с. 73].
С учетом изложенного можно рассматривать финансовую систему как форму организации денежных отношений между всеми субъектами воспроизводственного процесса по распределению и перераспределению совокупного общественного продукта.
По природе своей финансовые отношения являются распределительными, причем распределение стоимости осуществляется, прежде всего, по субъектам [27, с. 55].
Именно роль субъекта в общественном производстве выступает в качестве первого объективного критерия классификации финансовых отношений. В соответствии с ним в общей совокупности финансовых отношений могут быть выделены три крупные сферы (рис. 1.1):
Рис. 1.1 Финансовая система государства. Источник: разработано автором по [22, 30]
1) финансы предприятий, учреждений и организаций;
2) страхование;
3) государственные финансы.
Внутри каждой из названных сфер выделяются звенья, причем группировка финансовых отношений осуществляется в зависимости от характера деятельности субъекта, оказывающей определяющее влияние на состав и назначение целевых денежных фондов. Этот критерий позволяет выделить в сфере финансов предприятий (учреждений, организаций) такие звенья, как:
1) финансы коммерческих предприятий;
2) финансы некоммерческих организаций;
3) финансы финансовых посредников.
В сфере государственных финансов:
1) государственный бюджет;
2) внебюджетные фонды;
3) государственный кредит.
В страховой сфере , где характер деятельности субъекта предопределяет специфику объекта страхования, в качестве звеньев выступают:
1) социальное страхование;
2) имущественное и личное страхование;
3) страхование ответственности;
4) страхование предпринимательских рисков.
Среди ответвлений финансовой системы огромное значение имеют финансы предприятий, учреждений и организаций, ведь именно в этой сфере формируется преобладающая доля финансовых ресурсов государства.
Ключевое место среди децентрализованных финансов занимают финансы коммерческих организаций . Здесь создаются материальные блага, производятся товары, оказываются услуги, формируется прибыль, являющаяся главным источником производственного и социального развития общества.
Финансы некоммерческих организаций имеют свою специфику, связанную с формированием доходов, порядком использования, владением имуществом и т.п.
Особое место в финансовой системе развитых стран мира занимают финансы финансовых посредников , под которыми понимаются фирмы, специализирующиеся на организации взаимодействия лиц, имеющих временно свободные денежные средства, с лицами, нуждающихся в
денежных средствах. Финансовые посредники приобретают и продают так называемые «финансовые продукты » (ссуды фирмам, закладные, акции компаний; чековый депозит, полисы страхования, паи и т.п.).
Одним из главных звеньев финансовой системы является государственный бюджет . С его помощью правительство концентрирует в своих руках значительную часть национального дохода, перераспределяемого финансовыми методами. В этом звене сосредотачиваются крупнейшие доходы и наиболее важные в политическом и экономическом отношении расходы. Бюджет тесно связан с другими звеньями финансовой системы, выступает координирующим центром и оказывает им необходимую помощь в форме бюджетных дотаций, субсидий, субвенций, гарантий, обеспечивая более или менее нормальное функционирование остальных звеньев финансовой системы.
Еще одним важным звеном являются местные бюджеты , которые не входят в состав государственного бюджета и имеют определенную самостоятельность. Местные бюджеты служат проводником социальной политики центральных властей.
Внебюджетные фонды используются для финансирования учреждений просвещения и здравоохранения, содержания нетрудоспособных и престарелых граждан, оказания материальной помощи отдельным группам населения. Они управляются непосредственно центральными, а в отдельных случаях местными властями. Наиболее распространенными источниками формирования этих фондов являются налоги, отчисления из бюджета, специальные взносы.
Особенности и преимущества внебюджетных целевых фондов:
· наличие дополнительных средств у органов государственной власти для вмешательства в хозяйственную жизнь, маневрирования ресурсами в условиях нестабильной экономики;
· строгое целевое использование средств фондов, возможность эффективного контроля за расходованием средств ввиду обособленности от бюджета;
· возможность направления средств фондов для покрытия бюджетного дефицита при условии наличия активного сальдо.
Внебюджетные фонды государства представляют собой совокупность финансовых средств, находящихся в распоряжении центральных или региональных органов власти и имеющих целевое назначение. Внебюджетные фонды подразделяются на фонды социального и экономического назначения .
Государственный кредит в интерпретации некоторых авторов выступает как отдельное звено финансовой системы, другие же источники относят его к сфере государственных финансов [22, с. 37].
Фактически, это звено находится на стыке двух видов денежных отношений: финансов и кредита. Соответственно несет в себе черты обеих категорий. Носит государственный кредит, как правило, добровольный характер, и характерными признаками для него являются возвратность и платность. В классических же формах финансов движение финансовых потоков происходит в одном направлении. Государственный кредит представляет собой денежные отношения между государством, муниципалитетами с одной стороны, и юридическими, физическими лицами, иностранными государствами, международными финансовыми организациями с другой, по поводу получения займов, предоставления кредита и гарантии, а также обслуживает функционирование и использование средств бюджета и внебюджетного фондов.
Каждое звено финансовой системы в свою очередь подразделяется на подзвенья в соответствии с внутренней структурой содержащихся в нем финансовых взаимосвязей. Так, в составе финансов предприятий, функционирующих на коммерческих началах, в зависимости от отраслевой направленности, могут быть выделены финансы промышленных, сельскохозяйственных, торговых, транспортных предприятий и т. д., а в зависимости от формы собственности – финансы государственных предприятий, кооперативных, акционерных, частных и др.
В сфере страховых отношений каждое из звеньев, представленное особой отраслью страхования, подразделяется по видам страхования.
В составе государственных финансов группировка финансовых отношений внутри звеньев осуществляется в соответствии с уровнем государственного управления (федеральный, субъектов федерации, местный).
1.3. Финансовая политика и ее влияние на экономику
Государственная финансовая политика есть часть социально-экономической политики государства по обеспечению сбалансированного роста финансовых ресурсов во всех звеньях финансовой системы страны.
Главной целью государственной финансовой политики является создание финансовых условий для социально-экономического развития общества, повышения уровня качества жизни и уровня населения [33].
В качестве важнейших составляющих финансовой политики государства выступают бюджетная, налоговая, инвестиционная, социальная и таможенная политика (рис. 1.5).
Рис. 1.2 Финансовая политика государства. Источник: разработано автором по [30, 33]
Бюджетная политика основывается на законодательных актах страны, определяющих форму бюджетного устройства страны и регламентирующих весь бюджетный процесс. Собственно бюджетная политика выражается в структуре расходной части бюджета, в распределении расходов между бюджетами разных уровней, в источниках и способах покрытия бюджетного дефицита, в формах и методах управления государственным долгом.
Налоговая политика находит свое воплощение в построении той или иной налоговой системы. Под понятием налоговая политика понимается совокупность осуществляемых государством мероприятий, направленных на обеспечение своевременной и полной уплаты налогов и сборов, в объемах, позволяющих доставить ему необходимое финансирование. Однако взвешенная налоговая политика должна проводиться с учетом финансовых интересов не только государства, но и налогоплательщиков. Кроме того, налоговая политика должна быть целиком подчинена общепринятым принципам налогообложения [34, с. 13].
В мировой практике выработаны определенные принципы и подходы к построению налоговой системы:
1) горизонтальное и вертикальное равенство (горизонтальное равенство означает, что юридические и физические лица, находящиеся в равных условиях, должны платить одинаковые налоги; вертикальное – что богатые платят пропорционально большие суммы, чем бедные);
2) нейтральность налогов;
3) удобство взимания налогов для правительства;
4) минимальный дестимулирующий эффект от введения того или иного налога;
5) трудность уклонения от уплаты налога [30, с. 25].
Кроме того, мировой практикой доказано, что: налоговая система должна быть открытой; увеличение числа налогов, объектов налогообложения приводит к повышению расходов по сбору налогов, у росту недоимок и штрафов; основой налоговой базы должны выступать прямые налоги (на доходы, имущество); превалирование косвенной системы налогообложения приводит к увеличению налогового бремени основной массы населения с низким уровнем доходов; косвенные налоги целесообразно вводить для ограничения потребления товаров, вредных для здоровья, а также на предметы роскоши и т.п.; высокие налоги приводят к утечке капитала; в кризисные для экономики периоды необходимо уменьшать бремя налоговой нагрузки, что способствует мобилизации внутреннего инвестиционного потенциала.
Инвестиционная политика связана с созданием условий для привлечения отечественных и иностранных инвестиций прежде всего в реальный сектор экономики. Она реализуется на разных уровнях государственного управления и управления финансами хозяйствующих субъектов. Главная задача инвестиционной политики заключается в создании условий для того, чтобы инвесторам было выгодно вкладывать финансовые средства в экономику страны.
Социальная политика связана прежде всего с решением задач финансового обеспечения прав граждан страны, и охватывает следующие сферы: пенсионную, миграционную, финансовой помощи отдельным социальным группам и др.
Таможенная политика представляет собой симбиоз налоговой и ценовой политики, ограничивая или расширяя доступ на внутренний рынок товаров и услуг и поощряя либо сдерживая экспорт и импорт товаров и услуг из страны. Таможенная политика во многом предопределяет распределительные процессы не только между хозяйствующими субъектами и государством, но и между самими хозяйствующими субъектами, а также отраслями, регионами.
Наряду с государственной финансовой политикой существует и финансовая политика предприятий , представляющая собой целенаправленную деятельность финансовых менеджеров по достижению целей ведения бизнеса. Для достижения поставленной цели используется соответствующий финансовый механизм [9, с. 83].
Финансовая политика неразрывно связана с кредитно-денежной политикой государства, которая представляет собой часть социально-экономической политики, направленной на борьбу с инфляцией, безработицей и обеспечением стабильных темпов экономического развития.
Влияние финансовой политики на экономику страны, и в частности, влияние изменения государственных расходов и налогов, можно наглядно рассмотреть, введя понятие бюджетно-налоговой (фискальной) политики государства.
Бюджетно-налоговая (фискальная) политика – меры правительства по изменению государственных расходов, налогообложения и состояния государственного бюджета, направленные на обеспечение полной занятости, равновесия платежного баланса и экономического роста при производстве ВВП [1, с. 120].
Существует два типа фискальной политики: стимулирующая фискальная политика , имеющая своей целью преодоление циклического спада экономики и предполагающая увеличение государственных расходов G, снижение налогов T или комбинирование этих мер, и сдерживающая фискальная политика , имеющая своей целью ограничение циклического подъема экономики и предполагающая снижение G, увеличение T или комбинирование этих мер.
В краткосрочной перспективе стимулирующая фискальная политика может привести к расширению предложения факторов производства и росту экономического потенциала. Меры же сдерживающей фискальной политики в краткосрочном периоде позволяют снизить инфляцию спроса ценой роста безработицы и роста производства. В более долгом периоде она может послужить основой для спада совокупного предложения и развертывания механизма стагфляции [1, с. 121].
В краткосрочном периоде меры бюджетно-налоговой политики сопровождаются эффектами мультипликаторов госрасходов, налогов и сбалансированного бюджета.
Если госрасходы увеличиваются на DG, то кривая планируемых расходов сдвигается вверх на эту же величину (рис. 1.3), а равновесный объем производства возрастает от Y1
до Y2
на величину DY = DGЧmg
, где mg
– мультипликатор госрасходов
, равный αg
=
, где с
– предельная склонность к потреблению.
![]()
![]()
|
|
|
|
|
|
|
|
|
|
|
|
|
|
|
|
|
|
|
|
|
|
|
|
|
Рис. 1.3 Изменение объема производства при увеличении госрасходов. Источник: [1, с. 122].
Аналогичное мультипликативное воздействие на равновесный уровень дохода оказывает и снижение налогов T. Если налоговые отчисления снижаются на DT, то располагаемый доход Yd
= Y– T возрастает на величину DТ (рис. 1.4). Потребительские доходы соответственно увеличиваются, что сдвигает вверх кривую планируемых расходов и увеличивает равновесный объем производства на величину DY = -DT×
, где αT
– мультипликатор налогов
.
|
|
|
Рис. 1.4 Изменение объема производства при снижении налогов. Источник: [1, с. 124].
Если говорить о модели товарно-денежного равновесия IS - LM (инвестиции – сбережения, предпочтение ликвидности – деньги), то стимулирующая фискальная политика следующим образом отражается на смещении модели IS-LM: рост госрасходов и снижение налогов приводит к эффекту вытеснения , который значительно снижает результативность стимулирующей финансовой политики (рис. 1.5).
|
|
|
|
|
|
|
|
|
|
|
|
|
|
|
|
|
|
|
|
Рис. 1.5 Эффект вытеснения при стимулирующей фискальной политике. Источник: [1, с. 198].
G (Т¯) Þ Y Þ C Þ Y Þ MD Þ R Þ I¯, XN ¯ Þ Y¯, где I ¯ , XN ¯ – эффект вытеснения.
Если госрасходы G увеличиваются, то совокупный доход возрастает, что приводит к увеличению потребительских расходов С. Это, в свою очередь, увеличивает совокупные расходы и доход Y, причем с эффектом мультипликатора. Увеличение Y способствует росту спроса на деньги MD , что вызывает рост процентной ставки R. Повышение ставки снижает уровень инвестиций I и чистого экспорта ХN . Вследствие эффекта вытеснения действительное увеличение Y составляет лишь YY0 , а не YY2 .
Стимулирующая фискальная политика при изменении уровня цен продемонстрирована на рис. 1.6:
![]()
![]()
![]()
![]()
![]()
|
|
|
|
|
|
|
|
|
|
|
|
|
|
|
|
|
|
|
|
|
|
|
|
|
|
|
|
|
|
|
|
|
|
Рис. 1.6 Стимулирующая фискальная политика при изменении уровня цен. Источник: [1, с. 208].
Экономика стартует в точке С.
При росте госрасходов G (или снижении налогов Т) кривая IS смещается в положение IS¢, что отражает рост совокупного спроса до AD¢. Сдвиг AD вызывает инфляцию спроса – уровень цен возрастает до Р1 . Под влиянием роста цен относительно сокращается реальное положение денег и кривая LM уходит влево. В точке А устанавливается краткосрочное равновесие.
В условиях инфляции спроса экономические агенты постепенно повышают ставки номинальной заработной платы, что сокращает прибыль фирм. Постепенно выпуск снижается, и кривая AS смещается влево. Сокращение AS вызывает дальнейший рост цен до Р2 , что смещает LM¢ еще дальше влево. Так как предложение денег все время относительно снижается, то ставка процента возрастает (от R0 до R2 ). В точке В устанавливается долгосрочное равновесие при более высоком уровне цен и процентных ставок, чем в точке С, и уровень производства равен потенциальному.
В кейнсианской модели фискальная политика рассматривается как наиболее эффективное средство макроэкономической стабилизации, так как госрасходы оказывают непосредственное воздействие на величину совокупного спроса и сильное мультипликативное воздействие на потребительские расходы. Одновременно налоги достаточно эффективно воздействуют на потребление и инвестиции.
В классической модели фискальной политике отводится не главная роль, так как фискальные меры вызывают эффект вытеснения и способствуют повышению уровня инфляции. К тому же подобное повышение госрасходов и снижение налогов в финансовой системе государства вызывает лишь краткосрочный эффект увеличения занятости и выпуска [1, с. 264].
ВЫВОДЫ К ПЕРВОЙ ГЛАВЕ
Таким образом, под определением финансы понимают объективную экономическую категорию, характеризующую организуемую государством совокупность распределительных и перераспределительных денежных отношений между отдельными экономическим субъектами, возникающих в процессе формирования и использования ими денежных фондов с целью обеспечения условий эффективного осуществления процесса расширенного воспроизводства.
Необходимо отметить многообразие финансовых отношений, которые тесно связаны с разнообразными денежными отношениями.
Суть финансов проявляется в функциях, которые они выполняют. К функциям финансов относятся: распределительная, контрольная и регулирующая функции.
Понятие финансовой системы подразумевает совокупность финансовых отношений между всеми субъектами воспроизводственного процесса по распределению и перераспределению совокупного общественного продукта.
Сферы и звенья финансовых отношений взаимосвязаны, образуя в совокупности единую финансовую систему. Разные звенья финансовой системы обслуживают разные виды финансового распределения. В общей совокупности финансовых отношений выделяются три крупные сферы со своими звеньями: финансы предприятий, учреждений и организаций, страхование и государственные финансы.
Ни одно из ответвлений финансовой системы нельзя считать второстепенным. Наилучшего результата функционирования общей государственной системы можно достичь лишь при взаимодействии всех ее звеньев.
Государственная финансовая политика есть часть социально-экономической политики государства по обеспечению сбалансированного роста финансовых ресурсов во всех звеньях финансовой системы страны.
Главной целью государственной финансовой политики является создание финансовых условий для социально-экономического развития общества, повышения уровня качества жизни и уровня населения.
Звеньями финансовой политики являются: бюджетная, налоговая, инвестиционная, социальная и таможенная политика.
Влияние на экономику может производиться посредством осуществления бюджетно-налоговой политики, в ходе которой повышаются (понижаются) госрасходы и налоги.
2. ФИНАНСОВАЯ СИСТЕМА РОССИЙСКОЙ ФЕДЕРАЦИИ
2.1. Краткая характеристика финансовой системы РФ
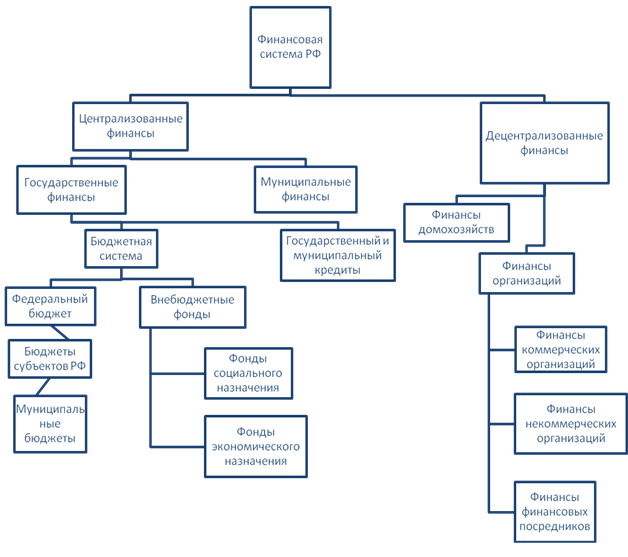
Финансовая система РФ имеет свои особенности при рассмотрении деления ее на подсистемы и звенья (рис. 2.1).
![]()

Рис. 2.1 Финансовая система Российской Федерации [30, с.16].
В зависимости от методов формирования доходов экономических субъектов финансовую систему можно разделить на сферы централизованных (публичные финансы ) и децентрализованных финансов (финансы организаций и финансы домохозяйств).
Основой финансовой системы являются децентрализованные финансы , поскольку именно в этой сфере формируется преобладающая доля финансовых ресурсов государства.
Среди децентрализованных финансов выделяются финансы организаций (коммерческих, некоммерческих, финансовых посредников) и финансы домохозяйств .
Финансы домохозяйств играют значительную роль как в формировании централизованных финансов посредством налоговых платежей, так и в формировании платежеспособного спроса страны
Централизованные финансы представлены бюджетной системой (федеральный, муниципальные бюджеты, бюджеты субъектов РФ) , а также государственным и муниципальным кредитом .
В Бюджетном кодексе РФ (от 17 июля 1998 г.) бюджетная система определена как совокупность бюджетов всех уровней и бюджетов государственных внебюджетных фондов, которая регулирует нормы права и основывается на экономических отношениях. Финансовые ресурсы бюджетной системы находятся в государственной собственности или органов местного самоуправления (муниципальной собственности). Функционирование бюджетной системы России регламентируется Бюджетным кодексом РФ [2].
Федеративное устройство России включает три уровня управления: федеральный уровень, уровень субъектов Федерации и местный уровень. Бюджетная система, соответственно, также включает три уровня:
1. Федеральный бюджет и бюджеты государственных внебюджетных фондов.
2. Бюджеты субъектов Российской Федерации и бюджеты региональных государственных внебюджетных фондов.
3. Бюджеты органов местного самоуправления.
Государственный бюджет – главное звено финансовой системы. Он представляет собой форму образования и использования централизованного фонда денежных средств для обеспечения функций органов государственной власти. Государственный бюджет является основным финансовым планом страны, утверждаемым Федеральным Собранием РФ как закон. Бюджетный кодекс Российской Федерации определяет бюджет как форму образования и расходования фонда денежных средств, предназначенных для финансового обеспечения задач и функций государства и местного самоуправления [2].
В качестве самостоятельного звена в системе государственных и муниципальных финансов выделяют государственный и муниципальные кредиты . Они обслуживают функционирование средств бюджета и внебюджетных фондов и выступают как: способ финансирования дефицита бюджета, а также бюджетов внебюджетных фондов; средство покрытия временной недостаточности финансовых ресурсов для исполнения бюджетов внебюджетных фондов.
2.2. Внебюджетные фонды: Пенсионный Фонд РФ, Фонд Социального
Страхования, Фонд Обязательного Медицинского Страхования
Государственные внебюджетные фонды – это фонды денежных средств, образуемые вне федерального бюджета и бюджетов субъектов РФ.
Внебюджетные фонды подразделяются на фонды социального и экономического назначения (рис. 2.2). Начиная с 1999 г. многие фоны, прежде всего экономического назначения, были консолидированы с бюджетными (федеральные и региональные внебюджетные фонды с федеральным и региональным бюджетом соответственно). Например, произошла ликвидация отраслевых внебюджетных фондов НИОКР.

Рис. 2.2 Внебюджетные фонды РФ. Источник: разработано автором по [23].
Внебюджетные фонды в финансовой системе России созданы в соответствии с Законом РСФСР «Об основах бюджетного устройства и бюджетного процесса в РСФСР» (от 17 октября 1991 г.). Главная причина их создания – необходимость выделения чрезвычайно важных для общества расходов и обеспечение их самостоятельными источниками дохода. Решение об образовании внебюджетных фондов принимает Федеральное Собрание РФ, а также государственные представительные органы субъектов Федерации и местного самоуправления. Фонды должны поддерживать специальными финансовыми ресурсами важнейшие отрасли и сферы народного хозяйства, а также оказывать социальную помощь гражданам РФ (за счет различно создаваемых социальных фондов). Внебюджетные фонды находятся в собственности государства, но являются автономными. Они имеют, как правило, строго целевое назначение [7].
К доходам внебюджетных фондов относятся: специальные целевые налоги и сборы, установленные для соответствующего фонда; отчисления от прибыли предприятий, учреждений, организаций; средства бюджета; прибыль от коммерческой деятельности, осуществляемой фондом как юридическим лицом; займы, полученные фондом у Центрального Банка РФ или коммерческих банков.
В Российской Федерации с 1992 г. начало действовать более двух десятков внебюджетных социальных и экономических фондов, в том числе Пенсионный фонд РФ (ПФР), Фонд социального страхования (ФСС), Государственный фонд занятости населения РФ (с 01.01.2001 упразднен), фонды обязательного медицинского страхования (ФОМС), Фонд обязательной социальной поддержки населения экономические Федеральный и территориальные дорожные фонды, Фонд воспроизводства минерально-сырьевой базы РФ, фонды финансового регулирования и др.
В среднесрочной перспективе в Российской Федерации планируется увеличить объем трансфертов населению через внебюджетные фонды РФ (рис. 2.3).
![]()
![]()
![]()
![]()
![]()
![]()
![]()
![]()
![]()

Рис. 2.3 Распределение бюджетных средств на нужды населения. Источник: [4].
Рассмотрим подробнее отдельные фонды социального назначения.
Пенсионный фонд Российской Федерации (ПФР) образован в соответствии с Постановлением Верховного Совета РСФСР от 22 декабря 1990 г. как самостоятельное финансово-кредитное учреждение, осуществляющее свою деятельность по закону в целях государственного управления пенсионным обеспечением. Средства Пенсионного фонда формируются по Положению о Пенсионном фонде РФ за счет трех главных источников: страховых взносов работодателей, страховых взносов работающих и ассигнований из федерального бюджета. Часть средств поступает в результате капитализации (вложений в ценные бумаги) временно свободных средств и добровольных взносов юридических лиц. При отсутствии средств он может использовать кредиты банков. Страховые взносы – преобладающие доходы ПФР. Их плательщиками являются: работодатели российские и иностранные юридические лица; крестьянские (фермерские) хозяйства; общины малочисленных народов Севера, занимающиеся традиционными отраслями хозяйствования; предприниматели без образования юридического лица; граждане, занимающиеся частной практикой; работающие граждане, в том числе пенсионеры и инвалиды; религиозные объединения и находящиеся в их собственности предприятия, объединения, учреждения, созданные для осуществления их уставных целей. [11, с. 284]
Налогооблагаемой базой для расчета страховых взносов служит начисленная оплата труда по всем основаниям для работодателей, в том числе колхозов, совхозов, предприятий по производству сельскохозяйственной продукции, а также граждан, использующих труд наемных работников, в то время как для крестьянских хозяйств и граждан, занимающихся частной практикой, – доход. В состав начисленной оплаты труда включаются все виды вознаграждений в денежной и натуральной формах независимо от финансирования. Страховые взносы (тарифы) устанавливаются в зависимости от категории плательщиков (табл. 2.1).
Таблица 2.1
Страховые взносы по категориям налогоплательщиков
| Категория населения |
Страховой взнос |
| Работодатели (предприятия, учреждения, организации) |
28% |
| Предприниматели, занимающиеся частной практикой |
20,6% |
| Предприятия, учреждения, организации, выплачивающие авторские гонорары |
26% |
| Граждане, использующие труд наемных работников |
28% |
| Все работающие граждане |
1% |
Источник: разработано автором по [11].
Средства ПФР используются на выплаты государственных пенсий, пенсий военным, инвалидам, компенсации пенсионерам, пособий для детей в возрасте от 1,5 до 6 лет и другие цели, а также на пособия пострадавшим от аварии на Чернобыльской АЭС.
Руководство ПФР осуществляет Правление и его постоянно действующий орган Исполнительная дирекция. Дирекции подчиняются отделения в республиках в составе РФ, отделения в национально-государственных и административно-территориальных образованиях. На местах (в городах, районах) имеются уполномоченные Фонда [23, с. 124].
Ежемесячно государство направляет на выплату пенсий около 10% поступающих в его распоряжение доходов.
Так как к настоящему моменту уже обозначены цели и задачи бюджетной стратегии РФ на 2008 – 2010 г. , можно привести информацию о размерах отчислений в ПФР в среднесрочном периоде (табл. 2.2).
Таблица 2.2
Расходы Федерального бюджета на выплату пенсий
| Направление расходов |
2006 |
2007 |
2008 |
2009 |
2010 |
||
| (бюджет), млрд. руб |
(бюджет), млрд. руб. |
Прирост к 2006 г., % |
(проект), млрд. руб. |
Прирост к 2007 г., % |
(проект), млрд. руб. |
(проект), млрд. руб. |
|
| Межбюджетные трансферты из Федерального бюджета в бюджет ПФР |
|||||||
| На выплату базовой части трудовой пенсии |
487,9 |
559,8 |
14,7 |
707,7 |
26,4 |
876,6 |
1033,0 |
| Пенсии по государственному пенсионному обеспечению, дополнительное материальное обеспечение, доплаты к пенсиям, пособия и компенсации |
99,2 |
100,1 |
0,9 |
122,4 |
22,3 |
151,5 |
168,3 |
| Покрытие дефицита бюджета ПФР |
75,2 |
88,2 |
17,9 |
184,6 |
109,3 |
149,1 |
251,6 |
| Выплаты пенсий из Федерального бюджета |
|||||||
| Пенсии военнослужащим и членам их семей |
127,8 |
146,6 |
14,7 |
173,3 |
18,2 |
211,8 |
245,5 |
Источник: [4].
Ожидается, что средний размер трудовой пенсии за 3 года возрастет в 1,7 раза (табл. 2.2.), а начиная с 2009 года размер социальной пенсии будет превышать прожиточный минимум пенсионера (рис. 2.4).

Рис. 2.4 Отношение среднего размера трудовой пенсии к прожиточному минимуму пенсионера в среднесрочной перспективе. Источник: [4].
Фонд социального страхования РФ (ФСС РФ) – второй по значению внебюджетный социальный фонд. Действует в соответствии с Указом Президента РФ oт 7 августа 1992 г. Он предназначен для финансирования выплат различных пособий по временной нетрудоспособности, беременности и родам, при рождении ребенка. Кроме того, за счет средств ФСС осуществляется санаторно-курортное лечение оздоровление трудящихся и членов их семей.
Фонд социального страхования образуется за счет: страховых взносов предприятий, учреждений, а также иных хозяйствующих субъектов независимо от форм собственности; доходов от инвестирования части временно свободных у него средств; добровольных взносов граждан и юридических лиц; ассигнований из федерального бюджета РФ на покрытие расходов, связанных с предоставлением льгот лицам, пострадавшим от радиации, а также на другие цели. Норматив отчислений юридических лиц в ФСС установлен на 1996 г. в размере 5,4% на все виды начисленной оплаты труда по всем основаниям. Работающие в этот фонд ничего не платят.
Для обеспечения деятельности ФСС создан центральный аппарат, а в региональных отраслевых отделениях аппараты органов ФСС. При ФСС образуется Правление, при региональных отраслевых отделениях координационные советы. Руководство деятельностью ФСС осуществляется его председателем, который назначается Правительством РФ [10, с. 289].
В среднесрочной перспективе из государственного бюджета планируется выделение следующих сумм средств для обеспечения эффективной деятельности ФСС РФ (табл. 2.3):
Таблица 2.3
Трансферты в бюджет Фонда социального страхования РФ
| Направление трансфертов |
2004 |
2005 |
2006 |
2007 |
2008 |
|||
| млрд. руб |
в ценах текущего года/в ценах предыду-щего, млрд. руб |
Рост к 2004 г., % |
в ценах текущего года/в ценах предыду-щего, млрд. руб |
Рост к 2005 г., % |
в ценах текущего года/в ценах предыду-щего, млрд. руб. |
Рост к 2006 г., % |
млрд. руб. |
|
| Пособие по уходу за ребенком гражданам, подвергшимся воздействию радиации вследствие радиационных аварий |
0,6 |
0,8/0,7 |
16,7 |
0,9/0,8 |
2,5 |
0,9/0,9 |
3,3 |
1,0 |
| Пособия гражданам, подвергшимся воздействию радиации вследствие радиационных аварий ядерных испытаний |
24,1 |
27,7/25,1 |
4,1 |
29,9/26,4 |
-4,6 |
33,2/30,3 |
1,4 |
35,2 |
| Обеспечение инвалидов техническими средствами реабилитации, включая изготовление и ремонт протезно-ортопедических изделий |
4,2 |
4,2/3,8 |
-9,5 |
5,0/4,4 |
4,8 |
6,4/5,8 |
16 |
9,0 |
| Пособия по уходу за ребенком до достижения им возраста полутора лет гражданам, не подлежащим обязательному социальному страхованию |
10,3 |
11,3/10,2 |
-1 |
12,7/11,2 |
-1 |
12,9/14,1 |
10 |
17,2 |
Источник: разработано автором по [21, 24, 25].
Размеры трансфертов в ценах предыдущего года были получены посредством деления номинального показателя на коэффициент-дефлятор цен соответствующего года (TRr =TRn /Iцен ): для 2005 г. дефлятор берется равным 1,104; для 2006 г. – 1,032; ля 2007 г. – 1,096 [24].
Для реализации политики в области медицинского страхования создаются Федеральный и территориальный фонды медицинского страхования как самостоятельные некоммерческие финансово-кредитные учреждения. Эти фонды действуют в соответствии с Положением о федеральном обязательном медицинском страховании и Положением о территориальном обязательном медицинском страховании, утвержденными Постановлениями Верховного Совета РФ от 24 февраля 1993 г. Средства фондов находятся в государственной собственности, не входят в состав бюджетов, других фондов и изъятию не подлежат.
Федеральный фонд обязательного медицинского страхования предназначен для выравнивания условий деятельности территориальных фондов обязательного медицинского страхования по обеспечению финансирования программ обязательного медицинского страхования; финансирования целевых программ в рамках обязательного медицинского страхования; осуществления контроля за рациональным использованием финансовых средств обязательного медицинского страхований.
Финансовые средства Федерального фонда образуются за счет: части страховых взносов предприятий, учреждений, организаций и иных хозяйствующих субъектов независимо от форм собственности на обязательное медицинское страхование в размерах, установленных федеральным законом; взносов территориальных фондов на реализацию совместных программ, выполняемых на договорных началах; ассигнований из федерального бюджета на выполнение республиканских программ обязательного медицинского страхования; добровольных взносов юридических и физических лиц; доходов от использования временно свободных финансовых средств Федерального фонда; нормированного страхового запаса финансовых средств фонда и иных поступлений [11, с.295].
Объектом выступает начисленная оплата труда по всем основаниям. Тариф страховых взносов определяется Федеральным законом РФ по представлению Правительства РФ. С 1996 г. он составляет 3,6% по отношению к начисленной оплате труда по всем основаниям в денежной и натуральной формах (0,2% направляется в Федеральный фонд, а 3,4% в территориальные фонды).
Общие затраты Федерального бюджета на сферу здравоохранения представлены в табл. 2.4:
Таблица 2.4
Основные расходы федерального бюджета РФ на здравоохранение (млрд. руб.)
|
Источник: [21].
Если рассматривать финансирование за последние годы и в ближайшей перспективе сферы здравоохранения, то стоит отдельно выделить средства, направленные на финансирование приоритетного национального проекта «Здоровье» (табл. 2.5), напрямую связанного с деятельностью ФОСМ, и начавшего реализовываться с 1 января 2006 года.
Таблица 2.5
Расходы и результаты по проекту «Здоровье»
| Направление расходов |
Ед. изм. |
2006 |
2007 |
2008 |
2009 |
| Национальный проект «Здоровье», всего |
млрд. руб. |
58,5 |
107,7 |
85,9 |
91,5 |
| Расходы на дополнительную подготовку врачей общей практики, участковых терапевтов и педиатров |
млрд. руб. |
0,2 |
0,3 |
0,3 |
0,3 |
| тыс. чел. |
12,0 |
12,0 |
12,0 |
12,0 |
|
| Высокотехнологичные виды медицинской помощи |
млрд. руб. |
11,3 |
17,5 |
22,0 |
26,5 |
| тыс. чел. |
125,0 |
170,0 |
195,0 |
220,0 |
|
| Оснащение федеральных специализированных медицинских учреждений для развития новых мед. технологий |
млрд. руб. |
14,3 |
– |
7,0 |
6,0 |
| Комплекты |
51,0 |
– |
47,0 |
47,0 |
|
| Совершенствование организации мед. помощи пострадавшим при дорожно-транспортных происшествиях |
млрд. руб. |
– |
– |
2,5 |
2,5 |
| ед. оборудования |
– |
– |
2861 |
2837 |
|
| Совершенствование организации мед. помощи больным сердечно-сосудистыми заболеваниями |
млрд. руб. |
– |
– |
1,4 |
1,5 |
| ед. оборудования |
– |
– |
82,0 |
84,0 |
|
| Обследование и лечение больных ВИЧ-инфекцией и инфицированных вирусами гепатитов В и С, проведение мероприятий по профилактике этих заболеваний |
млрд. руб. |
3,1 |
7,8 |
7,8 |
9,3 |
| млн. чел. |
22,1 |
22,6 |
22,7 |
22,8 |
|
| Обследование новорожденных с целью раннего выявления наследственных заболеваний |
млрд. руб. |
0,4 |
0,4 |
0,5 |
0,5 |
| млн. чел. |
1,0 |
1,3 |
1,6 |
1,7 |
|
| Иммунизация населения в рамках Национального календаря прививок |
млрд. руб. |
4,2 |
6,1 |
6,1 |
6,1 |
| млн. чел. |
77,7 |
74,2 |
74,2 |
||
| Выплаты мед. персоналу фельдшерско-акушерских пунктов, врачам, фельдшерам и медсестрам СМП |
млрд. руб. |
0,1 |
0,1 |
0,1 |
0,1 |
| чел. (ФАП/СМП) |
42/1290 |
42/1290 |
42/1290 |
42/1290 |
|
| Выплаты врачам и медсестрам, оказывающим первичную помощь в федеральных учреждениях здравоохранения, выполняющих госзадание по дополнительной мед. помощи при условии размещения в них муниципального заказа (ФМБА и РАН) |
млрд. руб. |
0,3 |
0,3 |
0,3 |
0,3 |
| чел. (врачи/медсестры) |
98/1070 |
98/1070 |
98/1070 |
98/1070 |
|
| Субсидии на выплаты медицинскому персоналу фельдшерско-акушерских пунктов, врачам, фельдшерам м медсестрам СМП |
млрд. руб. |
9,8 |
11,1 |
10,8 |
10,8 |
| тыс. чел. (ФАП/СМП) |
58,9/111,1 |
58,9/111,1 |
60,4/113,8 |
60,4/113,8 |
|
| Выплаты врачам общей практики, участковым терапевтам, педиатрам, медсестрам соответствующих врачей |
млрд. руб. |
12,8 |
20,8 |
22,8 |
23,3 |
| тыс. чел (врачи/медсестры). |
77,5/82,6 |
77,5/82,6 |
82,9/89,3 |
84,5/92,5 |
|
| Диспансеризация работающих граждан |
млрд. руб. |
2,0 |
4,0 |
4,0 |
4,0 |
| млн. чел. |
4,3 |
7,4 |
6,9 |
6,5 |
Источник: [16].
Все рассмотренные выше фонды (ПФР, ФСС РФ и ФОМС) являются также действующими фондами социального страхования .
2.3. Налоговая политика РФ: налоговая реформа, основные направления развития
В разработке государственной финансовой политики в России участвуют все ветви государственной власти. В то же время в силу особенностей конституционного строя приоритет в ее разработке принадлежит Президенту РФ, который в ежегодных посланиях Федеральному Собранию определяет основные направления финансовой политики на текущий год и перспективу.
Подробнее рассмотрим лишь одну ветвь финансовой политики государства – налоговую политику .
В наиболее общем виде налоговая политика представляет собой составную часть общей экономической и социальной политики государства. Именно налоговая политика определяет характер и цели складывающейся налоговой системы. Налоги и другие компоненты налоговой системы являются инструментами налоговой политики.
Российские ученые выделяют несколько типов налоговой политики [34, с. 55]:
1) политика максимальных налогов , характеризующаяся принципом «взять все, что можно». При этом государству уготовлена «налоговая ловушка», когда повышение налогов не сопровождается приростом государственных доходов. Предельная граница ставок определена и зависит от множества факторов в каждом конкретном случае.
2) политика разумных налогов , способствующая развитию предпринимательства, обеспечивая ему благоприятный налоговый климат. Предприниматель максимально выводится из налогообложения, но это ведет к ограничению социальных программ, поскольку государственные поступления сокращаются.
3) налоговая политика, предусматривающая достаточно высокий уровень обложения , но при значительной социальной защите . Налоговые доходы направляются на увеличение различных социальных фондов. Такая политика ведет к раскручиванию инфляционной спирали.
В сильной экономике все указанные типы налоговой политики успешно сочетаются. Для России характерен первый тип налоговой политики в сочетании с третьим.
Важная особенность российской налоговой политики – очевидный акцент в налоговых изъятиях на обложение хозяйствующих субъектов. Последствия этого – отсутствие возможностей самофинансирования, бегство капитала за рубеж, массовые уклонения предприятий от уплаты налогов.
Наиболее значимые недостатки налоговой политики в России, носящие макроэкономический характер, заключаются в следующем:
· отсутствие благоприятного налогового режима для частных инвестиций в экономику;
· большая нагрузка на фонд оплаты труда;
· отсутствие среднего класса, что приводит у переложение налогов на производственную сферу и ее подавление;
· неравномерное распределение налогового бремени между законопослушными и уклоняющимися от налогов потенциальными плательщиками [8].
Таким образом, введенные в действие к настоящему времени основы российской налоговой системы хотя и соответствует нынешнему уровню развития экономики, но требуют реформирования.
В среднесрочной перспективе предполагается принимать последовательные меры по исправлению указанных недостатков налоговой системы, однако основным условием эффективности и результативности таких мер будет их тесная координация с социально-экономическими преобразованиями в иных областях.
Основной законодательной базой налоговой политики РФ является Налоговый кодекс РФ, последние поправки в который вносились 24 июля 2007 г. ФЗ № 216 «О внесении изменений в часть вторую Налогового кодекса Российской Федерации и некоторые другие законодательные акты Российской Федерации». Целью поправок была полноценная реализация послания 2006 г. Президента РФ Федеральному собранию, в котором была отмечена необходимость улучшить работу налоговых органов и положение налогоплательщиков [34, с. 126].
В течение последних семи лет в России была проведена масштабная налоговая реформа , начатая с принятием первых глав второй части Налогового кодекса в 2000 году.
В результате, в рамках осуществления налоговой реформы были частично или полностью решены следующие проблемы:
1. Повышение уровня справедливости и нейтральности налоговой системы за счет:
· выравнивания условий налогообложения для всех налогоплательщиков (прежде всего за счет отмены имеющихся необоснованных льгот и освобождений);
· отмены неэффективных и оказывающих наиболее негативное влияние на экономическую деятельность хозяйствующих субъектов налогов и сборов;
· исправления деформаций в правилах определения налоговой базы по отдельным налогам, искажающих экономическое содержание этих налогов;
· улучшение налогового администрирования и повышение уровня собираемости налогов.
2. Снижение общего налогового бремени на законопослушных налогоплательщиков, что включает в себя:
· более равномерное распределения налоговой нагрузки между налогоплательщиками;
· снижение налоговой нагрузки на фонд оплаты труда;
· снижение ставок налогообложения прибыли предприятий.
3. Упрощение налоговой системы за счет:
· установления закрытого перечня налогов и сборов;
· сокращения числа налогов и сборов;
· максимальной унификации налоговых баз и правил их исчисления по отдельным налогам, а также порядка их уплаты.
Стратегия проведенной налоговой реформы в отношении отдельных налогов:
Проведенная налоговая реформа затрагивала различные составные части налоговой системы. Стоит рассмотреть ключевые из них.
На момент начала налоговой реформы в России существовала прогрессивная шкала ставок подоходного налога . При этом основными плательщиками данного налога являлись и являются до сих пор лица, которые получает легальную заработную плату. Административные и институциональные условия ведения экономической деятельности в России таковы, что для лиц с высоким уровнем доходов в условиях прогрессивной шкалы ставок использование целого ряда возможностей для уклонения от налогообложения гораздо выгоднее исполнения в полном объеме налоговых обязательств.
В качестве решения проблемы повышения эффективности подоходного налога было выбран подход перехода к пропорциональному налогообложению доходов физических лиц, т.е. отказаться от прогрессивной шкалы ставок.
В результате проведенных преобразований, в настоящее время в России взимается налог на доходы физических лиц по единой 13-процентной ставке.
Также применяется единый социальный налог по регрессивной ставке с максимальной ставкой в 26%, а поступления этих налогов значительно выросли на фоне снижения ставок.
В отношении налога на прибыль организаций было принято решение о принципиальном изменении подхода к формированию налоговой базы этого налога с тем, чтобы она в большей степени соответствовала реально полученному в налоговом периоде доходу. В ходе налоговой реформы был реализован переход к исчислению налога на прибыль организаций в соответствии с общепринятым в мировой практике методом начисления, были сняты существовавшие после введения в действие главы 25 Налогового кодекса ограничения на перенос понесенных убытков на будущие периоды, была введена возможность единовременно относить на расходы, уменьшающие налоговую базу, до 10 процентов стоимости приобретенных основных средств и прочих затрат на капитальные вложения. В последние годы также был либерализован подход к отнесению на расходы затрат на научно-исследовательские и опытно-конструкторские работы. Кроме того в законодательство были введены отсутствовавшие правила налогообложения организаций и акционеров при реорганизациях и ликвидациях, продаже (приобретении) бизнеса, при передаче имущества в доверительное управление и в других случаях, характерных для новой реальности и правоотношений [25]. Также было принято решение о сокращении перечня налоговых льгот по налогу на прибыль организаций [26].
В рамках задачи модернизация налога на добавленную стоимость (НДС) при проведении налоговой реформы была проведена по следующим направлениям:
· включение в число налогоплательщиков индивидуальных предпринимателей;
· введение режима освобождения от обязанностей налогоплательщика НДС;
· переход к взиманию НДС на основании единой налоговой ставки;
· переход к взиманию налога на добавленную стоимость на основании метода начислений, когда как момент возникновения налоговых обязательств, так и момент возникновения права на налоговый вычет определяется как наиболее ранний из трех моментов – получение счета-фактуры, осуществление оплаты, получение товара;
· с 2007 года при осуществлении товарообменных операций, зачетов взаимных требований, при использовании в расчетах ценных бумаг уплата налога на добавленную стоимость производится платежным поручением на перечисление денежных средств.
Таблица 2.6
Совокупные объемы поступлений НДС в бюджетную систему РФ в 2004 – 2006 гг.
| Разновидность НДС |
2003 |
2004 |
2005 |
2006 |
|||
| % ВВП |
млрд. руб. |
% ВВП |
млрд. руб. |
% ВВП |
млрд. руб. |
% ВВП |
|
| НДС всего |
6,63% |
1069,7 |
6,30% |
1472,2 |
6,82% |
1510,9 |
5,68% |
| в т.ч. НДС на товары, реализуемые на территории РФ |
1,65% |
749,1 |
4,42% |
1025,7 |
4,75% |
924,2 |
3,47% |
| в т.ч. НДС на товары, ввозимые на территорию РФ |
1,98% |
320,6 |
1,89% |
446,5 |
2,07% |
586,7 |
2,20% |
| Импорт |
13,22% |
2177,17 |
12,83% |
2792,14 |
12,93% |
3633,97 |
13,65% |
| ВВП, млрд. руб. |
13304,7 |
16966,4 |
21598,0 |
26621,3 |
|||
Источник: [18].
По итогам анализа динамики поступлений НДС в бюджетную систему за последние годы (табл. 2.6), можно отметить, что динамика поступлений налога на добавленную стоимость в бюджетную систему Российской Федерации в 2004 – 2006 годах имела тенденцию к спаду, что во многом обусловлено сокращением доходов от НДС, начисленных при операциях на внутреннем рынке.
Таблица 2.7
Влияние последствий налоговой реформы на структуру поступлений доходов бюджетной системы от налога на добавленную стоимость в 2006 г.
| Параметры изменений |
|
| Изменение поступлений НДС в бюджетную систему РФ в 2006 г. по сравнению с 2005 г. |
-1,14% |
| в том числе: |
|
| – НДС на товары, ввозимые на территорию РФ |
-0,13% |
| – НДС, администрируемый ФНС России |
-1,28% |
| Снижение поступлений НДС в бюджетную систему РФ в 2006 г. по сравнению с 2005 г. вследствие внешних факторов |
-2,02% |
| в том числе: |
|
| дополнительные поступления от погашения налоговой задолженности НК «ЮКОС» в 2005 г. |
-0,64% |
| Переход на метод начисления |
-0,66% |
| Освобождение от уплаты налога получения авансовых платежей при осуществлении экспортных операций |
-0,24% |
| Изменение положения о предоставлении вычетов по капитальному строительству |
-0,47% |
| Прирост поступлений НДС в бюджетную систему РФ в 2006 г. по сравнению с 2005 г. в сопоставимых условиях |
+0,87% |
Источник: [18].
Проведенная реформа российского НДС в 2005 году (переход на метод начислений и новый порядок принятия к вычету НДС, уплаченного при капитальном строительстве), привела к достаточно серьезным единовременным потерям бюджетной системы в 2006 года (табл. 2.7 ). Однако масштабного падения бюджетных доходов не наблююдалось.
Согласно пессимистическому прогнозу ФНС России объем поступлений НДС на товары, реализуемые на территории РФ, в 2007 г. может составить 982,6 млрд. руб. (3,15% ВВП) в то время как в федеральном бюджете заложена сумма 1378,7 млрд. руб. (4,42% ВВП).
С 2008 года будет увеличена до 1 квартала продолжительность налогового периода по НДС. Последнее решение приведет не только к разовому увеличению финансовых ресурсов предприятий (на сумму 260 млрд. рублей в 2008 году), но и позволит несколько облегчить администрирование НДС [19].
При осуществлении налоговой реформы значительные изменения были внесены в действовавший порядок применения акцизов . В частности, дополнительно, в связи с отменой оборотного налога на пользователей автомобильных дорог, были введены акцизы на дизельное топливо и на автомобильные масла [26].
Также в последний год были приняты изменения в налоговом законодательстве, направленные на изменение порядка акцизного налогообложения и его приближения к правилам, действующим в Европейском союзе и иных государствах с развитой налоговой системой. Так, с 2007 года акциз на табачные изделия взимается не только по комбинированной ставке, включающей специфическую и адвалорную компоненты, но адвалорная компонента акцизной ставки исчисляется от максимальной розничной цены, определяемой производителем [25].
В таблице 2.8 представлена динамика налоговых поступлений в бюджет расширенного правительства Российской Федерации по основным налогам в 2000-2006 гг. в реальном выражении (в ценах 1998 г).
Таблица 2.8
Поступления основных налогов в бюджет расширенного правительства Российской Федерации в2000-2006 гг. (в реальном выражении)
| Налог |
1998 |
1999 |
2000 |
2001 |
2002 |
2003 |
2004 |
2005 |
2006 |
| Налоговые поступления в реальном выражении (трлн. руб.) |
|||||||||
| Налоговые доходы |
0,84 |
0,88 |
1,10 |
1,15 |
1,20 |
1,26 |
1,38 |
1,53 |
1,63 |
| Налог на прибыль |
0,10 |
0,13 |
0,17 |
0,19 |
0,14 |
0,14 |
0,20 |
0,26 |
0,28 |
| НДФЛ |
0,07 |
0,07 |
0,07 |
0,09 |
0,11 |
0,13 |
0,13 |
0,14 |
0,15 |
| НДС |
0,16 |
0,17 |
0,19 |
0,23 |
0,24 |
0,24 |
0,24 |
0,28 |
0,25 |
| Акцизы |
0,07 |
0,06 |
0,07 |
0,09 |
0,08 |
0,09 |
0,06 |
0,05 |
0,04 |
| Доходы от внешнеэкономической деятельности |
0,04 |
0,05 |
0,10 |
0,12 |
0,10 |
0,12 |
0,20 |
0,32 |
0,38 |
| Платежи за пользование природными ресурсами |
0,02 |
0,03 |
0,03 |
0,05 |
0,10 |
0,11 |
0,13 |
0,18 |
0,20 |
| Налог с продаж |
0,00 |
0,01 |
0,01 |
0,02 |
0,02 |
0,02 |
0,00 |
– |
– |
| ЕСН в федеральный бюджет |
– |
– |
– |
– |
0,11 |
0,10 |
0,10 |
0,05 |
0,05 |
| Отчисления во внебюджетные фонды, в т.ч.: |
0,21 |
0,20 |
0,22 |
0,23 |
0,13 |
0,14 |
0,14 |
0,17 |
0,19 |
| ЕСН в ФСС |
– |
– |
– |
0,01 |
0,01 |
0,01 |
0,01 |
0,01 |
0,01 |
| ЕСН в Федеральный ОМС |
– |
– |
– |
0,00 |
0,00 |
0,00 |
0,00 |
0,01 |
0,01 |
| ЕСН в территориальные фонд ОМС |
– |
– |
– |
0,02 |
0,02 |
0,02 |
0,02 |
0,02 |
0,02 |
| Страховые взносы на обязательное пенсионное страхование в РФ |
– |
– |
– |
– |
0,09 |
0,11 |
0,11 |
0,12 |
0,16 |
Источник: разработано автором по [18, 24].
Таблица была рассчитана с учетом значений коэффициентов-дефляторов для соответствующих лет (1999 г. – 1,365; 2000 г. – 1,202; 2001 г. – 1,186; 2002 г. – 1,151; 2003 г. –1,120; 2004 г. – 1,117; 2005 г. – 1,104; 2006 г. – 1,132) посредством последовательного деления номинальной величины поступлений на произведение необходимых дефляторов (к примеру, для выражения в реальных ценах базового года поступлений акцизов в 2006 г., его номинальное значение в ценах 2006 г. было разделено на произведение всех указанных дефляторов: 0,14/(I2006 ×I2005 ×I2004 ×I2003 ×I2002 ×I2001 ×I2000 ×I1999 ) = 0,04 (трлн. руб.)).
Как следует из представленных данных, для всего периода с 1998 по 2006 гг. характерен рост налоговых поступлений в бюджет расширенного правительства Российской Федерации в реальном выражении: годовой прирост данной величины составлял от 4,1% (2003 г.) до 25% (по итогам 2000 г.). Если же рассматривать период после реализации основных изменений налогового законодательства, то прирост налоговых доходов в реальном выражении по итогам 2005 г. составил 10,8% (табл. 2.9).
Таблица 2.9
Показатели годового прироста налоговых поступлений в бюджет расширенного правительства РФ за 1999 – 2006 гг. (%)
| Показатели |
1999 |
2000 |
2001 |
2002 |
2003 |
2004 |
2005 |
2006 |
| Темп годового прироста |
4,7 |
25 |
4,5 |
4,3 |
4,1 |
5 |
10,8 |
6,5 |
Источник: разработано автором по [18].
Темп прироста рассчитан по формуле: Тпр
=
.
Схожая динамика наблюдалась и в отношении доли налоговых доходов в ВВП, которая к 2005 г. достигла максимальной величины за рассматриваемый период времени (36,9% ВВП). В 2006 г. доля налоговых доходов оказалась неизменной и осталась на неизменном уровне 36,9% ВВП. При этом заметный рост налоговых поступлений наблюдался в 2000 г., что преимущественно было обусловлено значительным ростом поступлений по налогу на прибыль, НДС и вывозным таможенным пошлинам.
В числе основных факторов роста налоговых доходов бюджетной системы можно назвать:
· благоприятную конъюнктуру на товары российского экспорта и, в первую очередь, нефть, газ и металлы;
· расширение налоговой базы по многим налогам, обусловленное ростом российской экономики;
· улучшение налогового администрирования;
· а также частичное сокращение величины налоговой задолженности;
· положительная динамика поступлений единого социального налога, который с 2001 года заменил существовавшие на тот момент различные платежи в государственные социальные внебюджетные фонды [17].
К настоящему моменту намечены и основные направления налоговой политики в Российской Федерации на 2008 – 2010 гг.
С точки зрения количественных параметров российской налоговой системы с учетом изменений, которые предполагается реализовать в среднесрочной перспективе, необходимо отметить следующие цели налоговой политики :
1. Отказ от увеличения номинального налогового бремени в среднесрочной перспективе при условии поддержания сбалансированности бюджетной системы. При этом не снимается с повестки дня вопрос дальнейшего снижения налоговой нагрузки на экономику как за счет сбалансированного снижения налоговых ставок, так и путем проведения структурных преобразований налоговой системы – повышения качества налогового администрирования, нейтральности и эффективности основных налогов.
2. Унификация налоговых ставок, повышение эффективности и нейтральности налоговой системы за счет внедрения современных подходов к налоговому администрированию, пересмотра налоговых льгот и освобождений, интеграции российской налоговой системы в международные налоговые отношения.
В среднесрочной перспективе будет продолжено совершенствование системы администрирования налогов в России. В частности, предполагается принятие следующих мер :
а) совершенствование подходов к проведению налоговых проверок;
б) повышение уровня информационного обеспечения и автоматизации налоговых органов;
в) обеспечение информационного взаимодействия между налоговыми, таможенными, правоохранительными и иными органами;
г) совершенствование системы государственной регистрации
юридических лиц [18].
ВЫВОДЫ КО ВТОРОЙ ГЛАВЕ
Финансовая система РФ подразделяется на сферу централизованных (публичных) и децентрализованных (финансы организаций и финансы домохозяйств) финансов.
Бюджетная система как звено финансовой системы России включает три уровня управления: федеральный уровень, уровень субъектов Федерации и местный уровень.
На федеральном уровне выделяется среди прочих звено государственных внебюджетных фондов. Государственные внебюджетные фонды – это фонды денежных средств, образуемые вне федерального бюджета и бюджетов субъектов РФ. Главная причина их создания – необходимость выделения чрезвычайно важных для общества расходов и обеспечение их самостоятельными источниками дохода. Внебюджетные фонды находятся в собственности государства, но являются автономными и имеют целевое назначение.
К внебюджетным фондам социального назначения относятся Пенсионный Фонд Российской Федерации, Фонд Социального Страхования Российской Федерации и Фонд Обязательного Медицинского Страхования.
Все эти фонды активно развиваются и реформируются. К настоящему моменту уже обозначены цели и задачи на 2008 – 2010 гг., и можно привести оптимистическую информацию о размерах их финансирования (рис. 2.3., 2.4; табл. 2.2, 2.3, 2.4, 2.5), что позволяет говорить о стабилизации экономики государства.
Говоря о налоговой политике РФ как о составной части общей экономической и социальной политики государства, нужно сказать, что именно она определяет характер и цели складывающейся налоговой системы государства.
Для России характерен тип политики максимальных налогов в сочетании с налоговой политикой, предусматривающей достаточно высокий уровень обложения при значительной социальной защите.
В течение последних семи лет в России была проведена масштабная финансовая реформа, в результате которой было частично или полностью решены следующие проблемы: повышение уровня справедливости и нейтральности налоговой системы; снижение общего налогового бремени на законопослушных налогоплательщиков; упрощение налоговой системы. Был выбран подход перехода к пропорциональному налогообложению, произошли изменения в начислении различных налогов (НДС, налог на прибыль организаций, единый социальный налог и др.). Как результат реформы, затрагивающей основные части налоговой системы, в период с 1998 г. по 2006 г. наблюдался существенный рост налоговых поступлений в государственный бюджет (табл. 2.8, 2.9).
К настоящему моменту намечены и основные направления налоговой политики в Российской Федерации на 2008 – 2010 гг.: отказ от увеличения номинального налогового бремени в среднесрочной перспективе при условии поддержания сбалансированности бюджетной системы; унификация налоговых ставок, повышение эффективности и нейтральности налоговой системы; продолжение совершенствования системы администрирования налогов в России.
ЗАКЛЮЧЕНИЕ
Финансы выражают экономические общественные отношения. Это неотъемлемый элемент общественного воспроизводства на всех уровнях хозяйствования. Финансовая система есть совокупность финансовых отношений, связанных с распределением и перераспределением общественного продукта. Финансовая политика играет важнейшую роль для достижения целей, поставленных перед государством. Финансовая политика определяет основные направления использования финансов. С помощью финансовой политики реализуются повышение эффективности использования финансовых ресурсов, достижение более высокого уровня жизни.
Как показал проведенный в работе анализ основных параметров действующей в настоящее время в Российской Федерации финансовой системы, по своим основным характеристикам она вполне соответствует общепринятым в экономической науке и мировой практике представлениям: финансовая система Российской Федерации — это совокупность органов и институтов (звеньев), которые связаны с аккумуляцией, перераспределением и использованием централизованных и децентрализованных фондов денежных средств.
В ходе проведенной работы были достигнуты поставленные передо мной задачи: даны определения финансов, финансовой системы, их сущности и их функций; освещена структура финансовой системы Российской Федерации; достаточно полно рассмотрено функционирование одного из звеньев финансовой системы РФ – внебюджетных федеральных фондов, – а также одной из ветвей финансовой политики государства – налоговой политики. Мною были проанализированы различные статистические данные и самостоятельно разработаны некоторые рисунки, схемы, таблицы.
В данной работе я могла бы подробнее осветить остальные звенья финансовой системы Российской Федерации, затронуть описательный анализ не только налоговой политики, но и других составных частей государственной финансовой политики. Но ввиду ограничения объема работы, множественности составных частей финансовой системы государства, а также емкости каждого из понятий, характеризующих эту систему, этого сделать не удалось.
СПИСОК ИСПОЛЬЗОВАННЫХ ИСТОЧНИКОВ
1. Агапова Т.А. Макроэкономика: Учебник для ВУЗов / Т.А. Агапова, С.Ф. Серегина. – М.: Изд-во МГУ, 2005. – 564 с.
2. Бюджетный кодекс Российской Федерации от 17 июля 1998 г. [Электронный ресурс] / Режим доступа:.
3. 3. Бюджетная политика 2007 [Электронный ресурс] /
4. Бюджетная политика в среднесрочной перспективе [Электронный ресурс] /.
5. Ван Хорн Дж. Основы управления финансами: Пер. с англ. / Дж. Ван Хорн; под ред. И.И. Елисеевой. – М.: Финансы и статистика, 1996. – 527 с.
6. Витте С.Ю. Конспект лекций о народном и государственном хозяйстве. / С.Ю. Витте. – М., 1997
7. Закон РСФСР «Об основах бюджетного устройства и бюджетного процесса в РСФСР» от 17 октября 1991 г.
8. Иванова И.В. Россияне о налоговой системе / И.В. Иванова // Экономика и управление на предприятии. – 2005. – № 32. – С. 28.
9. Ковалев В.В. Введение в финансовый менеджмент. / В.В. Ковалев. – М.: Финансы и статистика, 1999. – 352 с.
10. Лобанов В.Г. Налоговая система должна быть справедливой / В.Г. Лобанов // Экономика и жизнь. – 2000. – № 5. – С. 2, 3.
11. Ломакин В.К. Мировая экономика: Учебник для вузов. / В.К. Ломакин. – М.: Финансы, 1998. – 671 с.
12. Лычагин М.В. Финансовая экономика. / М.В Лычагин. – Новосибирск: Изд-во СО РАН, 2005. – 343 с.
13. Макконнелл К. Экономикс: Учебн. Пособие: т. 1 / К. Макконнелл, С. Брю; пер. с англ. под ред. С.В. Черпакова. – М.: Республика, 1992. – 399 с.
14. Мировая экономика: Учебное пособие для вузов. / Под ред. А.С. Булатова. – М.: Юристъ, 1999. – 523 с.
15. Михайлов Д.М. Мировой финансовый рынок: тенденции и инструменты. / Д.М. Михайлов М. – Экзамен, 2000. – 476 с.
16. 16. Национальный проект «Здоровье» [Электронный ресурс] /
17. Нуреев Р.М. Курс микроэкономики: Учебник для вузов / Р.М. Нуреев. – М.: НОРМА, 2007. – 576 с.
18. Основные направления налоговой политики в Российской Федерации на 2008 – 2010 гг. [Электронный ресурс] / Режим доступа: – 10.11.2007.
19. Проект федерального бюджета на 2006 г. [Электронный ресурс] / Режим доступа:
20. Словарь по экономике / Пер. с англ. под ред. П.А. Ватника. – Спб.: Экономическая школа, 1998.
21. Структура ОМС в России [Электронный ресурс] / Режим доступа: http://www.ffoms.ru/webffoms/docweb.nsf. – 12.11.2007.
22. Теория финансов: Учебное пособие. / Под ред. С.И. Берлин. – М.: Юрайт, 1999. – 575 с.
23. Терещенко О.В., Костяева Е.В. Финансовая система Российской Федерации в современных условиях: лекция для студентов заочного отделения. / О.В. Терещенко, Е.В. Костяева. – Изд-во НГТУ, 1996. – 78 с.
24. Федеральный Закон от 24 июля 2007 г. № 198-ФЗ «О федеральном бюджете на 2008 г. и плановый период 2008 – 2010 годов», Ст. 11.
25. Федеральный Закон от 24 июля 2007 г. № 216-ФЗ «О внесении изменений в часть вторую Налогового кодекса Российской Федерации и некоторые другие законодательные акты Российской Федерации».
26. Федеральный Закон от 6 июня 2005 г. № 58-ФЗ «О внесении изменений и дополнений в часть вторую Налогового кодекса Российской Федерации».
27. Финансы. Денежное обращение и кредит: Учебник для вузов. / Под ред. В.К. Сенчагова, А.И. Архипова. – М.: Проспект, 1999. – 456 с.
28. Финансы. Денежное обращение. Кредит: Учебник для вузов. / Под ред. Л.А. Дробозиной. – М.: ЮНИТИ, 2000. – 479 с.
29. Финансы. Денежное обращение. Кредит: Учебник для вузов. / Под ред. Г.Б. Поляка. – М.: ЮНИТИ, 2001. – 512 с.
30. Финансы: Учебник / Белозеров С.А., Горбушина С.Г., Иванов В.В.; под ред. В.В. Ковалева. – М.: Проспект, 2007. – 640 с.
31. Финансы: Учебник. / Под ред. М.В. Романовского, – М.: Перспектива, Юрайт, 2000. – 520 с.
32. Финансы: Учебник. / Под ред. П.Р. Полякова. – М.: ЮНИТИ, 2003. – 519 с.
33. Хереманс.Д. Регулирование банковского и финансового рынков: Пер. с англ. / Д. Хереманс; пер. с англ. С. Партола, – М., 1996.
34. Черник Д.Г. Налоги в рыночной экономике. / Д.Г. Черник. – М.: Финансы, 1997. – 400 с.
35. Чернов А.Ю. Личные финансы. Доходы и расходы семейного бюджета. / А.Ю. Чернов. – М.: Перспектива, 1995. – 175 с.
36. Шмырева А.И. Международные валютно-кредитные отношения. / А.И. Шмырева. – Спб.: Питер, 2001. – 266 с.
37. Экономическая энциклопедия. Политическая экономия: т. 2 / Под ред. А.М. Румянцева. – М.: Советская энциклопедия, 1975.
Похожие работы
-
Сущность, функции, виды денег. Структура современной денежной массы. Теории денег
Министерство образования и науки Российской Федерации Федеральное агентство по образованию ГОУ ВПО «Уральский государственный экономический университет»
-
по предмету Оценка и анализ рисков
Министерство образования и науки Российской Федерации Федеральное агентство по образованию Государственное образовательное учреждение высшего профессионального образования
-
Анализ рынка производственно-складских помещений
ФЕДЕРАЛЬНОЕ АГЕНСТВО ПО ОБРАЗОВАНИЮ Гоу впо «КЕМЕРОВСКИЙ ГОСУДАРСТВЕННЫЙ УНИВЕРСИТЕТ» ЭКОНОМИЧЕСКИЙ ФАКУЛЬТЕТ Анализ рынка производственно-складских помещений
-
по Формам организации бизнеса
Министерство образования и науки Российской Федерации Федеральное агентство по образованию Государственное образовательное учреждение высшего образовательного образования
-
Организация производственного процесса 5
Министерство образования российской федерации красноярский государственный технический университет кафедра экономики, маркетинга и менеджмента
-
Сравнительный анализ типов избирательных систем в России и США
ФЕДЕРАЛЬНОЕ АГЕНТСТВО ПО ОБРАЗОВАНИЮ УРАЛЬСКИЙ ГОСУДАРСТВЕННЫЙ УНИВЕРСИТЕТ им. А.М. Горького ЭКОНОМИЧЕСКИЙ ФАКУЛЬТЕТ Кафедра мировой экономики
-
Эконометрика 12
Министерство образования и науки Российской Федерации Федеральное агентство по образованию Государственное образовательное учреждение высшего профессионального
-
Информационная политика в России проблемы и пути развития
Министерство образования и науки Российской Федерации Федеральное агентство по образованию Государственное образовательное учреждение высшего
-
Государственные внебюджетные фонды 6
РОССИЙСКАЯ ФЕДЕРАЦИЯ МИНИСТЕРСТВО ОБРАЗОВАНИЯ И НАУКИ ФЕДЕРАЛЬНОЕ АГЕНСТВО ПО ОБРАЗОВАНИЮ ГОУ ВПО «ТЮМЕНСКИЙ ГОСУДАРСТВЕННЫЙ УНИВЕРСИТЕТ» Филиал в г. Заводоуковске
-
Погашение займа
Определение эффективности инвестиции по заданной сумме ожидаемых ежемесячных доходов. Вычисление процентной ставки для трехлетнего займа. Проведение расчета таблицы равномерного погашения займа, выданного на один год при ежемесячном начислении процентов.